Dabalwwy Opublikowano 12 Stycznia 2016 Opublikowano 12 Stycznia 2016 WitamMam następujący problem z moim modułem zasilania do apm 2.6 jest to chiński modułRobię wszytko tak jak zostało opisane na stronie apm i na tym filmie ale wskazania natężenia się nie zmieniają są stałe niezależnie od mocy na silnikach
PioDabro Opublikowano 12 Stycznia 2016 Opublikowano 12 Stycznia 2016 To sprawdź czy odpowiednie kabelki idą do opowiednich pinów w złączu. Może Chińskie Rączki pomyliły kolejność chińskich kabelków. Pomiar napięcia działa poprawnie? Wrzuć prawdziwe foto tego co masz.
qba Opublikowano 12 Stycznia 2016 Opublikowano 12 Stycznia 2016 Mission planerze masz ustawiony poprawny moduł?
Dabalwwy Opublikowano 13 Stycznia 2016 Autor Opublikowano 13 Stycznia 2016 Pod naklejka kryło się magicznie brzmiące power module v1 dorzucam też zrzut z MPhttps://www.dropbox.com/s/sqwlkscgckxzs92/2016-01-13%2001.16.28.jpg?dl=0https://www.dropbox.com/s/p7h4qft12lnr3z1/mp.JPG?dl=0
PioDabro Opublikowano 13 Stycznia 2016 Opublikowano 13 Stycznia 2016 Cóż może zaczniemy od edukacji Na czym polega pomiar pobieranego prądu? Otóż, między + baterii a resztą wstawiony jest rezystor o bardzo małej rezystancji (ten oznaczony na zdjęciu 0m50) Podczas poboru prądu zgodnie z prawem Ohma na tym rezystorze odkłada się niewielkie napięcie zgodne ze wzorem U = R * I (I = U/R, R = U/I) Ponieważ jest ono bardzo małe, dlatego na płytce przylutowany jest taki drobniutki układzik scalony(pewnie oznaczony INA169 ale nie koniecznie). Jest to swego rodzaju wzmacniacz który mierzy to napięcie na końcówkach rezystora. Wzmaczniacz ten wzmacnia to małe napięcie aby na wyjściu podać wartość która jest mierzalna przez kontroler. Zatem w wielkim skrócie prąd mierzony jest poprzez pomiar spadku napięcia na szeregowo włączonym rezystorze między baterią a układem. Teraz wracając do twojego zdjęcia numer 2. Parametr który zaznaczyłeś na fotce ma nazwę "Amperes per volt" Sama nazwa wskazuje, że nie jest to pomiar a współczynnik który mówi kontrolerowi ile amper prądu odpowiada 1V zmierzonemu na wyjściu opisanego wcześniej układu. Gdy chcesz skalibrować pomiar prądu musisz podłączyć jakiś miernik szeregowo w + baterii i zmierzyć pobierany prąd. Ten prąd wpisujesz w pole "Measured current". Pole "Amperes per volt" uzupełni się samo i jest to wyliczona wartość która jest stała Bieżący pomiar masz w polu numer 5 czyli "Current (Calced)" Mam nadzieję że coś rozjaśnił Ci mój opis Pozdrawiam
Dabalwwy Opublikowano 13 Stycznia 2016 Autor Opublikowano 13 Stycznia 2016 Parametr który zaznaczyłeś na fotce ma nazwę "Amperes per volt" Sama nazwa wskazuje, że nie jest to pomiar a współczynnik który mówi kontrolerowi ile amper prądu odpowiada 1V zmierzonemu na wyjściu opisanego wcześniej układu. Gdy chcesz skalibrować pomiar prądu musisz podłączyć jakiś miernik szeregowo w + baterii i zmierzyć pobierany prąd. Ten prąd wpisujesz w pole "Measured current". Pole "Amperes per volt" uzupełni się samo i jest to wyliczona wartość która jest stała Bieżący pomiar masz w polu numer 5 czyli "Current (Calced)" Chyba się trochę nie zrozumieliśmy ale ok . Wiadomo ze mierze prąd miernikiem wpiętym w układ na oko tego nie robię;] i tak jak napisałeś wpisuje wartość w pole measured current oczywiście w tym czasie silniki pracują pobierają około 5A . Bo podobno przy mniej niz 3A te czujnik sobie słabo radzi. Po wpisaniu wartości zmienia się liczba kolumny amperes per volt i tak jak mówiłem wcześniej zastyga na stałe.
PioDabro Opublikowano 13 Stycznia 2016 Opublikowano 13 Stycznia 2016 Ale "Amperes per volt" musi być stałe. Zmieniać się może Current (calced). To jednorazowo wylicza się z wpisanego przez Ciebie prądu i zmierzonego przez APM napięcia (w momencie wpisania). Potem do wyliczenia wartości prądu używa tego współczynnika.
Dabalwwy Opublikowano 13 Stycznia 2016 Autor Opublikowano 13 Stycznia 2016 Rozumiem na jakiej zasadzie to działa a raczej na jakiej powinno to działać;] ale jak już powiedzmy wpisze wartość 5 A to ona będzie stała niezależnie czy silniki pracują czy nie i w tym jest problem
PioDabro Opublikowano 15 Stycznia 2016 Opublikowano 15 Stycznia 2016 W polu Measured current wartość się nie będzie zmieniać. tylko w polu Current (calced) powinno się zmieniać w zależności od poboru. Sprawdź ustawienia pomiarów prądu w parametrach lub jeszcze lepiej w Full Parameter List Jeżeli ten Twój power module wpinasz w kopter w gniazdo PM (to obok I2C). To piny do pomiaru ustawiasz na A12 i A13 lub w ustawieniach Battery Monitor na 3DR Power Module. Wycinek ze schematu APM'a
Dabalwwy Opublikowano 15 Stycznia 2016 Autor Opublikowano 15 Stycznia 2016 Sorry ale mam wrażenie ze uważasz mnie za idiotę;] i mówisz mi rzeczy dosyć oczywiste które sprawdzałem już kilkukrotnie. Piny na pewno ustawione na 12 i 13, pomiar na voltage and current. sensor other . Apm ver ustawiona na 2.5+ 3dr power module. nadal nic nie działa. Chyba sobie podaruje ten temat
RobUK Opublikowano 15 Stycznia 2016 Opublikowano 15 Stycznia 2016 Chyba niepotrzebnie się irytujesz, kolega chciał profilaktycznie prześledzić przy okazji cały proces włączając opis jak dla "nowicjusza" co by niczego nie pominąć. Osobiście także mam kilka takich modułów i APMów. Przy czym u mnie nie ma problemów o jakich piszesz, więc nie wykluczone, że albo twój APM jest wadliwy albo sam moduł. Postaram się sprawdzić u siebie i podłączenia i napięcia/natężenia. Będzie może jakaś baza porównawcza
Dabalwwy Opublikowano 16 Stycznia 2016 Autor Opublikowano 16 Stycznia 2016 Może masz racje źle zareagował ;] własnie zaczynam myśleć ze jest coś nie tak. mam jeszcze pomysł żeby wpiąć się bezpośrednio w power module i sprawdzić czy na pinie current coś się dzieje
PioDabro Opublikowano 16 Stycznia 2016 Opublikowano 16 Stycznia 2016 Wybacz nie chciałem urazić. Faktycznie nie porzebnie zalozylem, że tych rzeczy nie ogarnąłes wcześniej. Probowales zmierzyć jakie faktycznie jest napięcie na wyjściu tego pinu do pomiaru prądu z tego powerodule? Może chińczyk coś pokrecil z wartościami elementów. Sprobuj rozrysowac schemat tego power module. Głównie części pomiarowej, zasilanie raczej nas mało interesuje. Sprawdź jaki układ mierzy prąd. Obstawiam że to INA169 ale dla pewności można zerknąć. Wytaptapane
PioDabro Opublikowano 21 Stycznia 2016 Opublikowano 21 Stycznia 2016 Co do pomiarów, ja sam nie mam tego power module. Zrobiłem sobie tylko pomiar napięcia poprzez dzielnik napięcia na rezystorach. Do pomiaru wpiąć się można w A1. Dzielnik pod 3S R1 = 15k, R2 = 4k7 Pod większą ilość ogniw w baterii trzeba sobie przeliczyć dzielnik na taki, żeby na nodze A1 nie było więcej niż 5V. Pomiaru prądu nie robię. Ustawiony mam jedynie alarm na napięcie baterii. Zasilanie APM zrobiłem z przetworniczki na LM2596 gdzie zamiast potencjometru wlutowałem rezystor aby napięcie było zawsze ustawione na 5.3V W nocie katalogowej jest wzór jak wyliczyć rezystor sprzężenia zwrotnego w celu ustawienia odpowiedniego napięcia. Taki moduł kosztuje kilka złotych na Alledrogo. Co ciekawe po wylutowaniu potencjometru pod nim było miejsce do przylutowania rezystora SMD Ze złączek od ESC powyciągałem środkowe piny, a APM zasilam przez wolne złącze od ESC (dzięki temu idzie przez bezpiecznik i diodę która zabezpiecza przed odwrotnym podłączeniem). (JP1 założone w APM) Przetworniczka ma wydajność 3A więc całkiem sporo jest zapasu. Takie rozwiązanie moim zdaniem jest lepsze od chińskich power modulów.
Dabalwwy Opublikowano 22 Stycznia 2016 Autor Opublikowano 22 Stycznia 2016 Sprawdziłem napięcie na wyjściu A12 z power module i jest na poziomie 1.2V w tym samym czasie pomiar prądu pobieranego przez cały układ to 0,36A ale najdziwniejsze jest to ze na pinie A13 jest 0V
PioDabro Opublikowano 22 Stycznia 2016 Opublikowano 22 Stycznia 2016 Może są zamienione we wtyczce. 0.36A nie da mierzalnego napięcia na pinie. Obciąż tak żeby chociaż ze 3A poszły, np żarówką samochodową i zmierz co na A13 dostaniesz. Najlepiej na najniższym możliwym zakresie woltomierza/multimetru czy co tam masz. Tutaj schemat nieco innego modułu (AttoPilot) -> nie ma BEC'a tylko pomiarówka. Ale zasada działania ta sama.
Dabalwwy Opublikowano 27 Stycznia 2016 Autor Opublikowano 27 Stycznia 2016 Zrobiłem test przy 2 poborach 4A i 8.4A. i mierzyłem je na wejściu do apm 4A 8.4A 1 5,06 volt 1 5,6 volt 2 5,03 volt 2 5,03 volt 3 00,2 milivolt 3 02,4 milivolt 4 1,11 volt 4 1,09 volt 5 gnd 5 gnd 6 gnd 6 gnd
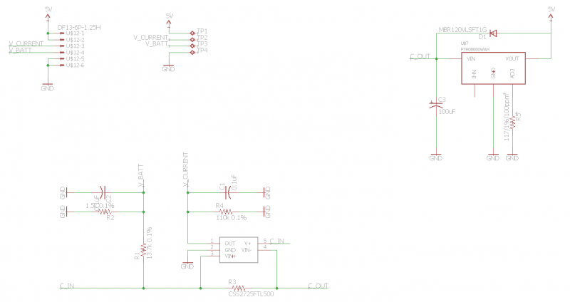
PioDabro Opublikowano 27 Stycznia 2016 Opublikowano 27 Stycznia 2016 Cóż te miliwolty mogą być zwykłym szumem, ale załóżmy, że jednak są wynikiem wzrostu poboru prądu. Znalazłem schemat 3DR power module oryginalnego (pewnie to co masz jest kopią tegoż modułu). A tutaj wycinek z noty katalogowej INA169/INA139 (to ten mały scalaczek z 5-cioma nóżkami). Przyjrzał bym się dokładnie wartości rezystora oznaczonej jako R4 na schemacie. Może chińczyk pomylił wartości i wlutował coś mniejszego. (Patrz wzór na wycinku z noty katalogowej). Wyciągnij to cholerstwo z koszulki termokurczliwej i zrób dokładne zdjęcia z obu stron, odczytaj nazwy scalaków. Bo z tego co widzę ten stabilizator od zasilania APM też ma 5 nóg
Dabalwwy Opublikowano 27 Stycznia 2016 Autor Opublikowano 27 Stycznia 2016 Dobra zrobiłem jak mówiłeś i wygląda to tak . Na niektórych rezystorach wartość zamazana lub brak. Zauważyłem tez brak lutu ale odziwo na wtyczce jest zasilaniahttps://www.dropbox.com/s/y1e9l39pl0gpbdk/1%20-%20Kopia.jpg?dl=0https://www.dropbox.com/s/gxlatly04ou84l4/2%20-%20Kopia.jpg?dl=0https://www.dropbox.com/s/m52uoqebo5ufv3n/3.JPG?dl=0
PioDabro Opublikowano 27 Stycznia 2016 Opublikowano 27 Stycznia 2016 A69 to właśnie oznaczenie układku INA169:Te brązowe elementy bez oznaczeń to kondensatory.Dolną częścią płytki się nie zajmujemy. To przetworniczka Step-down, która stabilizuje napięcie zasilania na 5V.Interesuje nas rezystor o oznaczeniu 302.Jego wartość wynosi 3k om. Natomiast ten duży pomiarowy ma wartość 0,5m (mili) oma = 0,0005 oma.Teraz podstawiając to do wzoru z noty katalogowej INA169 to np. dla 40A prądu będziesz miał wartość napięcia na wyjściu równą (0,0005 * 40 * 3000)/1000 = 0,06V.Jest to bardzo mało co jest raczej trudne do wyłapania przy zakresie pomiaru ADC = 0 - 5V Sugeruję wymianę tego rezystora na np. 100k om (oznaczony symbolem 104) (10 liczba przewodnia, 4 ilość dalszych zer -> 100000 om )100k da 3V przy obciążeniu 60A.Znając maksymalne obciążenie jakie możesz uzyskać w copterze możesz łatwo policzyć jaki rezystor tam wstawić. Oczywiście pamiętaj, że napięcie wyjściowe nie może przekroczyć 5V bo spalisz APM'a (albo przynajmniej port A13 (czy tam A12) w APMie)Dlatego warto zachować pewien zapas. Na początek 100k wystarczy i wynik powinien już być zadowalający - APM powinien coś zobaczyć .Tylko jak zmienisz ten rezystor to zanim podłączysz do APM'a zmierz napięcie wyjściowe na tym pinie do pomiaru prądu!!! Ma być mniejsze niż 5V
Rekomendowane odpowiedzi