Skocz do zawartości

Zabawy ze zdalnym sterowaniem na podczerwien


Rekomendowane odpowiedzi

Opublikowano

Jak wiadomo szara masa traci "elastyczność" na stare lata, więc postanowiłem ją trochę rozruszać. :P  Temat powiązany z "Mikrus na uwięzi"

 

Założenia.

1/ Opracować prosty układ zdalnego sterowania na podczerwieni dla uwięziowych modeli elektryków halowych w skali: mikro / mini, którego zadaniem jest włączanie/wyłączanie elektrycznych silników napędowych w dowolnej chwili z uchwytu linek modelu (zarówno silników szczotkowych jak i bezszczotkowych),

2/ z wykorzystaniem powszechnie dostępnych elementów,

3/ bez użycia mikroprocesorów (na razie B) ),

4/ od zera budujemy tylko odbiornik (bo trzeba go mocno zminiaturyzować). Jako nadajnik wykorzystujemy z elektrozłomu dowolnego pilota IR od sprzętu TV/audio/video.

4/ No i oczywiście, mamy przy tym bawić się dobrze! :D

 

Na początku zabieramy się za pilota, bo to pięć minut roboty. B) Szukamy jakiegoś graciora, akurat mnie się trafił w pudle staruśki, drugiej generacji (pierwsza, to były piloty ultradźwiekowe - czy ktoś jeszcze pamięta takowe?, wielkości małej cegiełki  :)  :) ), ale już IR i w rozsądnych rozmiarach:

 

post-18069-0-04013500-1493570782_thumb.jpg

 

... po rozebraniu (stare piloty mają jeszcze śruby, a nowe już tylko zatrzaski, więc trzeba po wykręceniu śrub (jeśli są) podważyć i "powykręcać" z umiarem obudowę, tak żeby zatrzaski puściły, a pilot się otworzył):

 

... widzimy stronę wierzchnią z elektroniką:

 

post-18069-0-15996400-1493571031_thumb.jpg

 

i stronę dolną (w tym przypadku) z dwoma warstwami ścieżek (widoczna jest tylko jedna warstwa) i matrycą pól stykowych dla poszczególnych rozkazów pilota:

 

post-18069-0-99245300-1493571247_thumb.jpg

 

W starych pilotach zasilanych z bat 9V (6F22), jak w tym przypadku, każde pole stykowe matrycy podzielone było na trzy "plaże" (srebrzone lub złocone dla lepszego styku z gumką przewodzącą klawisza), jak widać na fotce powyżej. Związane było to z tym, że wywołanie każdej funkcji wymagało w tych starych układach nadawczych IR zwarcia do masy dwóch nóg układu scalonego (w nowszych pilotach, zasilanych z dwóch paluszków LR3/6 w matrycy stykowej zwiera się dwie nogi układu między sobą, a nie oddzielnie do masy). Jak to jest w tym starym pilocie wyjaśnia poniższy schemat (rys, 2-5  b ):

 

post-18069-0-06059000-1493572205_thumb.jpg

 

W związku z powyższym jako mikroswitcha musimy użyć przycisku o dwóch stykach (są takie dostępne w sklepach, nawet w wersji mikro). Wybieramy dowolne pole stykowe na płytce pilota. Dla naszego urządzenia typu on/off nie ma znaczenia jaka to będzie funkcja pilota. Ja wybrałem pole matrycy dolne z prawej strony. Patrząc po ścieżkach i posiłkując się omomierzem (próbnikiem ciągłości) lokalizujemy najpierw, która z 1/3 części pola stykowego podpięta jest do masy (minusa zasilania - kabelek baterii jednoznacznie pokazuje gdzie on jest), a potem sprawdzamy do których nóg układu scalonego podłączone są pozostałe dwie części pola stykowego. U mnie wyszło, że do nogi 7 i 12 układu scalonego. Notujemy to (ku pamięci) i na chama odcinamy niepotrzebną już część płytki z matrycą pól stykowych i otrzymujemy taki, całkiem zgrabny układzik pilota do naszych potrzeb:

 

post-18069-0-53571500-1493573632_thumb.jpg

 

post-18069-0-59511600-1493573645_thumb.jpg

 

... szlifujemy po obcięciu i sprawdzamy przez lupę czy końcówki obciętych ścieżek nie zwierają się przypadkiem ze sobą. Przedłużamy ewentualnie (w razie potrzeby) kabelek baterii (używamy baterii alkalicznej 9V) i dolutowujemy przewód trzy żyłowy z mikroswitchem (przypominam dwustykowym - u mnie to było do nogi 7 i 12 układy scalonego i do masy układu-minusa zasilania, zwarte ze sobą pozostałe strony dwóch styków mikroswitcha, podobnie jak na powyższym schemacie) i otrzymujemy gotowego pilota IR:

 

post-18069-0-62190300-1493574035_thumb.jpg

 

Jak sprawdzić czy pilot działa? Bardzo prosto! Oczywiście jeśli sobie zaświecimy w oczy, czyli tak to zobaczymy to:

 

post-18069-0-20223000-1493574195_thumb.jpg

 

... czyli nic,  :)  bo oko ludzkie jest mało czułe na podczerwień, ale jeśli załączonego pilota skierujemy w obiektyw aparatu naszej komórki i pilot jest sprawny, to na ekranie komórki zobaczymy jak diody IRED "świecą":

 

post-18069-0-71402100-1493574410_thumb.jpg

 

Warto takie sprawdzenie wykonać zanim zabierzemy się za modyfikację elektrozłomowego pilota (jaki by on nie był). Kontrolujemy czy emituje podczerwień (tak jak opisałem wyżej) - ma wyraźnie "świecić" (czasem z lekkim migotaniem, zależnym od typu pilota) , a nie ledwo "bździć", albo wcale. Co prawda naprawa uszkodzonego pilota jest możliwa, ale mało opłacalna (szczególnie jak padł układ scalony) - lepiej poszukać innego elektrozłomowca. I jeszcze jedna uwaga (dzięki "czujności" użytkowników forum  ;)  ) - do testów używamy tanich komórek, bo te "górnopółkowe" mogą mieć już wbudowane w aparatach filtry podczerwieni (z powodzeniem testowałem z komórką SAMSUNG GT-S5611 i smartfonami LG GT540 i SAMSUNG J7).

 

 

Pilot gotowy - nie jest to szczyt miniaturyzacji,  ;)  ale biorąc pod uwagę, że to darmowy gotowiec, przymykamy na to oko i montujemy do uchwytu linek naszej uwięziówki jako urządzenie eksperymentalne, co pozostawiam już waszej inwencji (oczywiście diody IRED muszą być tak skierowane aby "strzelać" wiązką podczerwoną z uchwytu linek w kierunku modelu). B)

 

Jeśli chodzi o odbiornik, to jest już opracowany i przetestowany na polu stykowym - opiszę go szczegółowo, jak zmontuję "na czysto" na mikropłytce uniwersalnej do prototypowania SMD z rastrem 1,27 mm. W tej chwili można zobaczyć foty z testów aparatury IR w zestawie motorków DC i BLDC, oraz obejrzeć filmy, obrazujące zdalne załączanie i wyłączanie silników szczotkowych i bezszczotkowych:

 

Włącz/wyłącz silnik szczotkowy - zasilanie 1S  film na YT: 00 min 55 sek (plik ok. 8MB)

 

Włącz/wyłącz silnik bezszczotkowy  film na YT: 1min 12 sek (plik ok. 11MB)

 

post-18069-0-33694700-1493556065_thumb.j

 

post-18069-0-13369400-1493562293_thumb.j

Opublikowano

Zanim przystąpię do opisu odbiornika, jeszcze kilka uwag dotyczących przykładowo innych pilotów IR, jakie mogą się nam trafić do przeróbki. Pewnie częściej traficie na piloty zasilane z paluszków 2xLR3 (lub LR6), jako "nowsze" w porównaniu do mojego graciora z powyższego opisu, np.taki (choć też już nie "młodzik" ;)  ):

 

post-18069-0-05054400-1494018845_thumb.jpg

 

post-18069-0-04024000-1494018893_thumb.jpg

 

post-18069-0-87973600-1494018981_thumb.jpg

 

... jak widać pilot ma matrycę stykową z węglonymi stykami, dzielonymi na dwa (a nie trzy, jak poprzednio o czym wspominałem wyżej). Postępujemy podobnie. Poniżej przykładowo zaznaczyłem na fioletowo gdzie podpiąć mikroswitch-przycisk (jednostykowy), a na czerwono i niebiesko gdzie zalutować baterię. Do zasilania możemy użyć dwa paluszki alkaliczne LR3 lub LR6, ewentualnie jakiś mały pakiecik jedna cele (1S) LiIo/LiPo.:

 

post-18069-0-06580300-1494019785_thumb.jpg

 

Tniemy wg. żółtej linii i wsio - pilot gotowy do zabudowania w uchwycie linek.

  • Lubię to 2
Opublikowano

Piękna rzecz się szykuje. Jeszcze tylko jedno ostrzeżenie. Nie wszystkie nowe telefony pokażą działanie, niektóre mają wbudowany bardzo skuteczny filtr podczerwieni. Na 100% nie działa z ajfonem od modelu 6 w górę.

Opublikowano

Dzięki panowie za cenne uwagi - poprawiłem. Faktycznie lepsze smartfony, "ajfony" zaczynają przypominać "prawdziwe" aparaty. Ja do robienia fotek do netu używam taniej komórki Samsung GT-S5611 (jest specjalna opcja "ostrzenia" dla makro). Z aparacikiem 5M robi całkiem zadowalające dla potrzeb internetu makrofoty, co chyba widać na moich załącznikach (zdjęcia robione "z ręki" i jak widać w roli "skanera" też wypada nieźle do takich potrzeb) .

 

Dla tych, którzy będą chcieli zminiaturyzować również pilota, tak aby go całkowicie ukryć w uchwycie linek, przedstawię schemat do wykonania takiego pilocika od zera.

 

Poniżej film i fotka z testów silnika DC 2S (poprzednio był mikromotorek zasilany z 1S):

 

Włącz/wyłącz silnik szczotkowy - zasilanie 2S - film na YT: 1m 32sek (plik ok13MB)

 

post-18069-0-51002300-1494065218.jpg

 

... dodałem mały mikromocowy stabilizator LD 3V, bo zintegrowane odbiorniki podczerwieni można zasilać tylko do 5V. Całość działa bardzo dobrze zarówno przy zasilaniu 1S i 2S (dla bezszczotkowców zasilanie pobierane jest z BECa regulatora). Zasięg testowałem do 20 m, bo nie mam tak na szybko dłuższego korytarza. Jeśli chodzi o używanie tego na zewnątrz to da się, ale tylko przy warunkach/pogodzie bezsłonecznych/ej. Dla tego, dla uwięziówek - elektryków outdoor typu H/L (co to znaczy, wyjaśniałem: TUTAJ) zaproponuję (w innym temacie) prosty pilot RC (opis takiej aparatury rozpocząłem TUTAJ), który umożliwi płynną regulację obrotów silnika, oraz pozwoli zastosować nową koncepcję sterowania monoline, przystającą do 21 wieku.

 

Prawdopodobnie przedstawię budowę odbiornika w kilku wersjach: uniwersalnej, dla silników DC, bez wzmacniacza prądowego dla silników DC, tylko dla silników bezszczotkowych.

 

Dlaczego nad tym pracujemy razem z Andrzejem (rajaner)? Bo wydaje mi się, że szkoda, aby modele uwięziowe odchodziły powoli w niepamięć (dla ogółu do przysłowiowego lamusa), na rzecz tylko modeli R/C, szczególnie w kontekście mini / mikro. Jak zauważył Andrzej warto byłoby propagować takie modelarstwo (mini / mikroelektryki linkowe H/L) dla młodzieży szkolnej z wykorzystaniem do latania sal gimnastycznych.

 

 

To co robisz zapowiada się bardzo ciekawie doczekać się nie mogę aby zobaczyć jak to działa podpięte do silnika . Dzięki temu może powstanie nowa kategoria modeli na uwięzi klasy mikrus. Ja ze swojej strony mogę powiedzieć że bardzo chętnie będę w tym uczestniczył.

Latając tak małymi modelami w szkołach na salach gimnastycznych być może zwiększy się zainteresowanie modelarstwem. LINK

Opublikowano

Bardzo podoba mi się ten artykuł, parę lat wcześniej, zastanawiałem się nad stworzeniem uwięziowca elektrycznego, miałem jakieś tam pomysły, ale zrezygnowałem. Będeę śledził temat  ;)

Opublikowano

Faktycznie uwięziowce elektryczne to nie nowość. Dla przykładu już w 1960 roku ukazał się artykuł w periodyku Flying Models, opisujący budowę modelu elektryka na uwięzi o rozpiętości ok 48cm (19cali):

 

post-18069-0-32056500-1494074487_thumb.jpg

 

Artykuł i plany do pobrania:

 

VOLTROLINER - T-03:15 Electric Powerd Controline - źródło: Outerzone

 

... model napędzany był silnikiem Graupnera T-03:15 (już nieprodukowanym) i zasilany przez linki sterujące-druty z 4 x R20, bo nie było jeszcze lekkich LiPoli.

 

Obecnie do ożywienia takich modeli stosuje się elektroniczne timery, jak np. w tej Mambie (2014 r.) o rozpiętości ok 51cm (20cali):

 

post-18069-0-01760500-1494074898.jpg

 

... plany do pobrania: TUTAJ - źródło: Outerzone

 

W tym temacie próbuję zmienić podejście do zagadnienia, jeśli chodzi o elektronikę sterującą linkowcami, a Andrzej (rajaner) będzie równolegle ze mną testował te nowe rozwiązania w małych modelach hybrydowych na uwięzi.

 

Jeszcze jeden film pokazujący działanie pilota IR z troszkę większym bezszczotkowcem i innym regulatorem (poprzednio był EMAX2805 z pakietem 2S-800mAh i miniregulatorem&BEC TOWER PRO MAG8 12AESC) - teraz do testu poszedł EMAX2822 z pakietem 3S-1800mAh i regulatorem ZTW BEATLES 30ABEC. (silnik bez śmigła dla bezpieczeństwa):

 

Włącz/wyłącz silnik bezszczotkowy 2  film na YT: 1min 03sek (plik ok. 7MB)

 

post-18069-0-20961600-1494089298_thumb.jpg

Opublikowano

Pierwsze schematy odbiorników IR - koncepcja zdalnego sterowania z wiązką podczerwieni, wysyłaną z dowolnego pilota IR (dowolna funkcja), tylko w momencie włączania/wyłączania silnika.

 

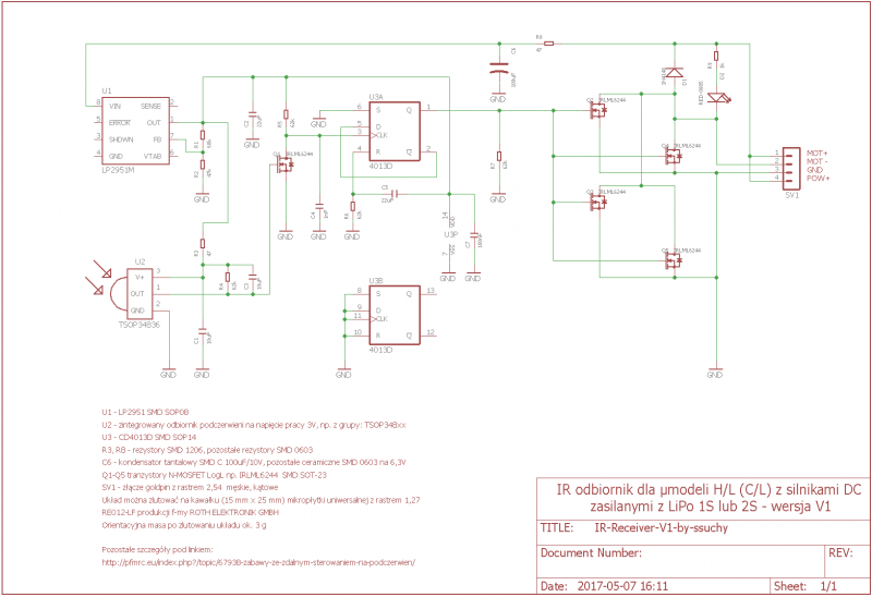
Wersja V1 pilota na podczerwień do uwięziówek - odbiornik tylko dla siników szczotkowych, zasilanych 1S lub 2S.:

 

post-18069-0-36724400-1494170467_thumb.png

 

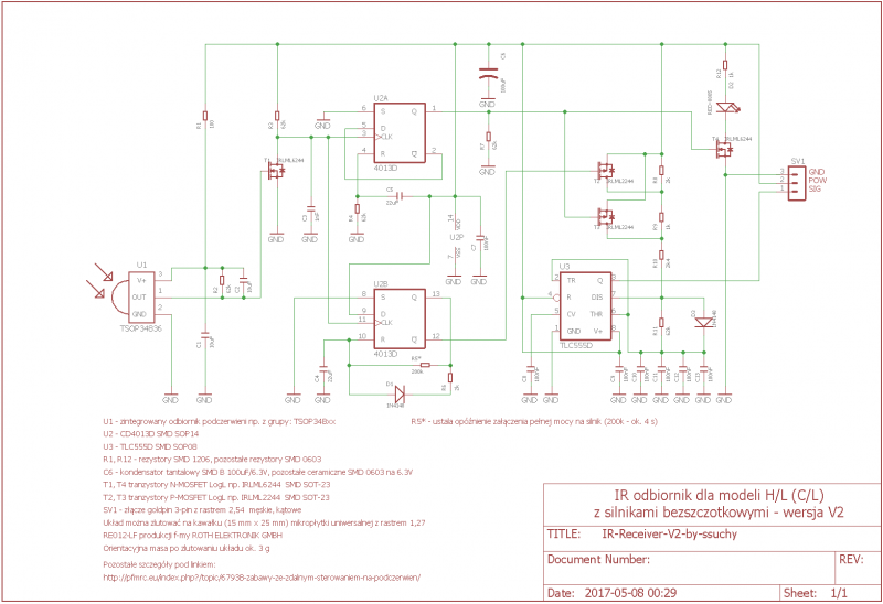
... i wersja V2 odbiornika IR dla silników bezszczotkowych:

 

post-18069-0-14279600-1494196747_thumb.png

  • 2 tygodnie później...
Opublikowano

Test zdalnego IR "na zewnątrz". Tak jak pisałem wcześniej układ na podczerwień przewidziany jest dla modeli na uwięzi (mini / mikro) halowych, jednak można go będzie również wykorzystywać na zewnątrz przy braku bezpośredniego nasłonecznienia (np. na placach między budynkami - mam kilka takich niedużych wyasfaltowanych placów u mnie na osiedlu - powinny "styknąć" do pierwszych prób ). Test wykonany przy ładnej (bezchmurnej) pogodzie, ale słońce jest już za budynkami (godz. 19):

 

Test zdalnego sterowania IR na zewnątrz  film na YT (0:55 plik ok. 8MB)

 

... zamiast silnika podpięty piezak akustyczny (z przerywanym dźwiękiem) dla wygodnego zobrazowania włączania/wyłączania (choć sygnalizacyjna LED czerwona też jest widoczna od biedy). Testowałem na odległość ok. 15m - myślę, że więcej nie potrzeba dla tak małych modeli (choć z tym nie problem, gdyby zaistniała taka potrzeba B) ).

Opublikowano

Witam,

Ja też kiedyś popełniłem zdalne sterowanie na podczerwień tyle że w oparciu o mikrokontrolery :)

Nadajnik chwilowo jest wykonany na arduino ale jak mi tylko przyjdą kwarce to zmienię na atmegę8, odbiornik na atmedze8 - całkowity koszt nadajnika i odbiornika to jakieś 30zł.

Sygnał nadawany jest przez dwie 3W diody IR, co daje zasięg chyba z 50m, będe musiał to sprawdzić w świetle dziennym.

Sprawuje się to tak jak na filmiku :

Sygnał nadawany jest na fali nośnej 38kHz, modulowana jest szerokość impulsów, w jednej paczce wysyłanych jest 40bitów danych(4 bajty + 1 bajt kontrolny). Ja akurat wymyśliłem sobie że 1 bajt to jakby jeden kanał i steruje jednym serwem, czyli sterowanie jest jakby 4 kanałowe o rozdzielczości 8bitów na serwo co w zupełności wystarcza :P

Ilość kanałów można zwiększać bądź zmniejszać w zależności od potrzeb.

Jakby kogoś to bardziej zainteresowało to mogę rozwinąć ideę tego zdalnego sterowania.

Pozdrawiam

 

Opublikowano

Jeśli masz już koncepcję dopracowaną i urządzenie gotowe, to załóż  w tym dziale nowy temat. Też chętnie poczytam.

 

 

... Sygnał nadawany jest przez dwie 3W diody IR, co daje zasięg chyba z 50m, będe musiał to sprawdzić w świetle dziennym. ...

 

 

 

 

Jeśli chodzi o zasięg, to jeszcze nie testowałem mojego z mocniejszymi IREDami (muszę zamówić). Fajnie byłoby jakbyś faktycznie sprawdził swoje ustrojstwo na zewnątrz. W pełnym słońcu to zintegrowane odbiorniki podczerweini przestają działać i raczej nie spodziewałbym się jakichś rewelacji nawet z mocnymi IREDami (jak możesz to sprawdź), dla tego zdalne IR przewiduje przede wszystkim na halę dla mikro / mini uwięziówek (w maksymalnie uproszczonym wykonaniu - nad czym teraz pracuję), a do latania C/L na zewnątrz (dla modeli hybrydowych) proste zdalne R/C, którego opis rozpocząłem w TYM wątku i wrócę do tego, jak wyślę prototypy zdalnego IR do Andrzeja (rajaner).

 

A TO widziałeś? - gościu rozkminił protokół zdalnego IR do helikopterków Syma (jest tam podane źródło) - coś jak u ciebie. ;)

 

PS Te IRED 3W to jaki typ i gdzie je kupiłeś?

Opublikowano

Witam,

Sorki za wtrącanie się w temat z buciorami, mój nie jest wart zakładania nowego wątku, traktowałem i traktuje to wyzwanie jako dobrą zabawę i rozrywkę intelektualną ;)

Zasięg w moim przypadku w nocy wynosi ok.50m(pod warunkiem że odbiornik i diody nadawcze są w jednej osi), w pełnym słońcu spada do 5m :D . Na halę takie zdalne sterowanie wydaje się nadawać bez problemu.

Tak widziałem projekt tego gościa, ja akurat rozkminiałem zepsuty helik z biedry aż w końcu sam sobie wymyśliłem protokół bo ten oryginalny mi się nie podobał.

Wątek który prowadzisz jest bardzo ciekawy ale nie zdążyłem go jeszcze całego przeczytać.

Diody IR to pierwsze lepsze z allegro(bez oznaczeń - tylko moc 3W i długość fali 940nm tak aby pasowały do odbiornika w zakresie jego największej czułości).

Pozdrawiam

Opublikowano

Dzięki Piroman1024 za przypomnienie o istnieniu allegro ;) Dawno tam nic nie zamawiałem, ale warto było aktualnie prześledzić oferty, bo znalazłem IREDy 3W 940nm (z podanym producentem i datasheetem), w rozsądnej cenie (taniej niż np. w TME), które już zamówiłem (co prawda producent mniej renomowany, ale jak wiadomo: "czy to ruskie czy amerykańskie i tak w chinach robione" :P ). Te mocniejsze IREDy pozwolą mi przetestować inną koncepcję zdalnego sterowania, której celem jest maaaksymalne uproszczenie aparatury IR/C dla małych modeli na uwięzi "dla ludu", jeszcze zanim wezmę się za mikrokontrolery.

 

 

Witam,

Sorki za wtrącanie się w temat z buciorami, mój nie jest wart zakładania nowego wątku, traktowałem i traktuje to wyzwanie jako dobrą zabawę i rozrywkę intelektualną ;)

 

Dlaczego niewart zakładania wątku? Problem tylko w tym, czy temat zaawansowałeś na tyle, że masz już co pokazać poza jednym filmikiem, no i czy zechcesz się tym podzielić z innymi (idea, schematy, źródła, pliki.hex dla uPc, lub choć co nieco z tego, bo inaczej to faktycznie szkoda zaśmiecać)? Ja też traktuję moje wypociny jako dobrą zabawę na stare lata w celu gimnastyki szarych komórek :D , a że przy okazji coś dorzucę do neta od siebie (mam nadzieję, że ciekawego), no to chyba dobrze (bo najczęściej net rżniemy jak okazjonalną dziwkę  :rolleyes: ).
 

Opublikowano

Czołem,

Ostatnio się natknołem na ciekawy artykuł: http://elportal.pl/pdf/k07/25_08.pdf

Żałuje że nie miałem tej wiedzy przed przystąpieniem do tego projektu, bo bez sensu wywarzałem otwarte drzwi. Szkoda wydawać kasę na diody IR(okazuje się że nie muszą być takie mocne - mój nadajnik zasilam z aku 12V :unsure: ) i odbiorniki podczerwieni(miałem całe pudełko różnorakich), tracić czas na kombinowanie z protokołem transmisji zanim się nie przeczyta tego artykułu.

Jedyny plus z tego taki że co się nauczyłem to moje :P

 

Mój projekt jest na takim etapie zaawansowania że już nadaję się do sterowania helikopterem tylko helikopter nie skończony.

Może i założę swój wątek ale jak dopieszczę nadajnik jeszcze, dokończę helikopter i będzie toto latało jakoś w miarę dobrze - wrzucę wtedy całą wiedzę jaką mam, schematy, kody źródłowe i co tam chcecie. Niestety nie posiadam talentów pisarskich i zbytnio dobrze ubierać w słowa nie potrafię tego co mam na myśli :unsure:

Pozdrawiam

Opublikowano

Czołem,

Ostatnio się natknołem na ciekawy artykuł: http://elportal.pl/pdf/k07/25_08.pdf

Żałuje że nie miałem tej wiedzy przed przystąpieniem do tego projektu, bo bez sensu wywarzałem otwarte drzwi. Szkoda wydawać kasę na diody IR(okazuje się że nie muszą być takie mocne - mój nadajnik zasilam z aku 12V :unsure: ) i odbiorniki podczerwieni(miałem całe pudełko różnorakich), tracić czas na kombinowanie z protokołem transmisji zanim się nie przeczyta tego artykułu.

 

Znam ten artykuł z EdW (mam całe roczniki od 1996 do 2007, podobnie EP). Bardzo dobry - konkretna wiedza praktyczna bez zbędnego teoretyzowania - sama kwintesencja nt. transmisji IR, autorstwa ówczesnego naczelnego EdW (1998). Dlaczego zasilałeś IREDy 3W aż z 12V? Przecież same IREDy 3W mają Vf=1,6V (max) przy If=750mA (np. f-my EPILED IRED-3W-940nm.pdf) , więc do zasilania powinno wystarczyć 3-4V np. aku. 1S LiIo/LiPo o dobrej wydajności prądowej, a przy tak niskich napięciach można je kluczować (z szeregowo dołączonymi i odpowiednio dobranymi rezystorami) mosfetami  LogL nowej generacji, np.:IRLML6244 (Vds=20V, Id=5A, Rdon=27mR, Vgsth=0,5-1,1V SMD SOT-23 - dwa równolegle: 2,6W mocy - małe i eleganckie rozwiązanie), a współczesne mikrokontrolery już bez problemów pracują przy 3V. Jeśli chodzi o moc diod nadawczych podczerwieni to nie jest do końca tak jak piszesz. Faktycznie nawet z tymi kilkadziesiąt/kilkaset mW (mocy elektrycznej) można uzyskać zasięgi transmisji do kilkudziesięciu metrów (bez żadnej dodatkowej optyki), ale zwróć uwagę, że te IREDy (w klasycznych obudowach fi 3, 5 mm, np. do nabycia w TME bardzo dobre 260mW 940nm TSAL6200 f-my VISHAY, które są używane w testach zasięgów zintegrowanych odbiorników podczerwieni TSOP.... tejże firmy) mają bardzo małe kąty promienowania (od +/- 7° do 25°) , po to aby wiązka promieniowania podczerwonego skupiała się na małej powierzchni. Dzięki temu z małej mocy elektrycznej uzyskujemy duży zasięg, tym bardziej większy jeśli diody kluczujemy dodatkowo prądami "impulsowymi". Żeby jednak uzyskać stosowny zasięg na zewnątrz w warunkach bezsłonecznych (lub w wielkiej hali), gdzie nie możemy liczyć na "poprawną pracę z odbić", jak to ma miejsce w małym pomieszczeniu (np. przy testach urządzenia w pokoju), trzeba wtedy bardzo precyzyjnie centrować IRED z TSOP... . Takie rozwiązanie jest dobre raczej do zastosowań stacjonarnych, np. w alarmach - "otoczenie" wiązką IR posiadłości, ale nie dla zastosowań mobilnych (nadajnik i odbiornik w ruchu, w przestrzeni otwartej). Przykładem są moje filmiki, do których linki znajdziesz powyżej (jest ich już kilka). Jak testowałem zdalne w pokoju, to pilota mogłem kierować w dowolna stronę i urządzenie działało poprawnie (dzięki odbiciom wiązki IR od ścian), ale już na ostatnim filmie (test na zewnątrz) przy 15m musiałem pilota kierować dokładnie na odbiornik. Dla uwięziówki może to wystarczyć, ale nie dla helika, jeżeli będziesz chciał latać na zewnątrz (szczególnie jeśli zdalne działa z non-stop "postawioną", zmodulowaną falą nośna IR). W związku z powyższym w zdalnym IR potrzebny jest jakiś  :rolleyes:  kompromis między mocą elektryczną, a kątem promieniowania IRED. Te diody podczerwone, które zamówiłem do eksperymentów mają szeroki kąt promieniowania (140°), co prawda niezbyt korzystny dla uzyskania dużych zasięgów (rozproszenie wiązki IR), ale przy ich całkiem sporej max. mocy liczę, że jakiś kompromis dla moich potrzeb da się uzyskać, przy wykorzystaniu jednej diody w nadajniku.

 

PS Zawsze można zrobić "rozczapierzoną choinkę" z wielu IRED wąskokątowych mniejszej mocy, ale dla mnie to nie jest eleganckie rozwiązanie - ostateczność. ;)

Opublikowano

Witam,

Trzeba przyznać że podchodzisz profesjonalnie do tematu, ja amatorsko i dlatego układ zbudowałem z tego co było pod ręką(niektóre części niezbędne oczywiście musiałem kupić). Co do zasilania, to użyłem 12V aku bo miałem do wyboru 12V aku i 9V pakiet baterii - baterie nie wyrabiały prądowo. Z tego co pamiętam to w impulsie diody IR pobierają u mnie 1.5A jeśli mój chiński oscyloskop nie kłamie B) - chciałem tą wartość wyśrubować bardziej ale spaliłem diodę IR .

Nie liczyłem średniego poboru prądu ponieważ zależy on od "zawartości paczki" - jeśli dobrze pamiętam im więcej jedynek tym większy prąd.

Z tego wszystkiego wynika że te IR 3W to mi się trafiły jak ślepej kurze ziarno :D Bo już chciałem zamawiać te diody o wąskim kącie świecenia...

Tymczasem poprawiłem nieco programy w nadajniku i odbiorniku i wszystko chodzi trochę płynniej - ok.24 Hz wysyłanie paczki - serwa podążają za wychyłami drążków sterowych szybciej(to taki kompromis pomiędzy ilością kanałów a nazwijmy to częstotliwością odświeżania pozycji serw).

P.S.

Chciałem jeszcze dodać że na zasięg toru IR ma duży wpływ odbiornik - wśród odbiorników(38KHz, 940nm) jedne spisują się lepiej inne gorzej(jeden typ wcale mi nie chciał działać, a miałem całe 10 szt.), nie wiem od jakiego parametru to zależy gdyż większość odbiorników jakie posiadam to noname :unsure:

Testowałem też odbiorniki 36KHz gdyż nadajnik łatwiej mi było nastawić na generowanie impulsów 36kHz z mniejszym błędem niż dla 38kHz no ale nie zauważyłem poprawy.

Kombinowałem też z większym bądź mniejszym odstępem pomiędzy paczkami - zero zmian jeśli chodzi o zasięg.

Pozdrawiam

  • 1 miesiąc temu...
Opublikowano

W TYM temacie (przy okazji budowy prostej aparatury RC - tematy są ze sobą powiązane) rozpocząłem (jako kontynuację budowy prostej aparatury RC) relację z wykonania eksperymentalnego uchwytu C/L-aparatury R/C (IR/C), który dzięki budowie modułowej będzie służył również do testowania opisanych w niniejszym wątku układów sterowania na podczerwień dla modeli na uwięzi. Zapraszam do śledzenia obu tematów (będą się uzupełniały).

  • 2 miesiące temu...
Opublikowano

Krótkie streszczenie tego, co opisałem dotychczas.

 

Podałem sposób wykonania prostej aparatury na podczerwień do zdalnego sterowania (włączania/wyłączania) silnika elektrycznego napędzającego model na uwięzi, zamiast niewygodnego timera. Dzięki temu mamy możliwość włączania/wyłączania silnika modelu w czasie rzeczywistym (podczas lotu), wtedy, kiedy chcemy, a nie jak to jest z timerem - w sposób programowy narzucony z góry, na który później w czasie lotu nie mamy już praktycznie wpływu. Pilot IR (przerobiony dowolny pilot IR z elektrozłomu od sprzętu audio/video) zamocowany jest na uchwycie linek modelu uwięziowgo, a miniodbiornik IR zabudowany jest w modelu (wykonany wg. wersji dla silnika szczotkowego lub bezszczotkowego - nie ma mikrokontrolerów - nic nie trzeba programować). Całość działa na tej zasadzie, że fala nośna podczerwieni z dowolną modulacją (bo możemy wykorzystać jako nadajnik IR dowolnego, przerobionego pilota podczerwieni z demobilu od dowolnego sprzętu TV/audio/video) wysyłana jest tylko w momencie włącz/wyłącz silnik, czyli naciśnięcia przycisku ON/OFF na pilocie.

 

Całość materiałów w jednym pliku: zdalne_IR_dla_modeli_CL.zip

 

Jest to pierwsza wersja sterowania IR dla modeli elektryków C/L, głównie z przeznaczeniem na halę bo konieczny jest ograniczony dostęp bezpośrednich promieni słonecznych.

  • 4 tygodnie później...
Opublikowano

Wersja druga zdalnego IR (dla modeli elektryków C/L) jest już na warsztacie w trakcie eksperymentów. Układ będzie wyjątkowo lightowy (myślę jeszcze nad ostateczną, jak najprostszą wersją), bo w nadajniku i odbiorniku użyłem tylko po jednym układzie scalonym - jak już się pewnie domyślacie  :P  : "z demobilu".  :)  Dla zainteresowanych kilka fotek na początek z pierwszych testów, żeby zagaić temat.

 

 

Przesyłanie sygnału pięciokanałowego kabelkiem:

post-18069-0-46689100-1508257851_thumb.jpg

 

Przesyłanie sygnałów sterujących przy użyciu fali nośnej na podczerwieni:

post-18069-0-61691300-1508257983_thumb.jpg

 

Ciekawe, czy ktoś się domyśli z CZEGO wygrzebałem te układy? B);)

 

FILM z testu przesyłania sygnałów sterujących kabelkiem (sprawdzenie scalaków)

 

FILM z testu przesyłania sygnałów sterujących za pomocą IR

 

Cdn.

  • Ostatnio przeglądający   0 użytkowników

    • Brak zarejestrowanych użytkowników przeglądających tę stronę.
×
×
  • Dodaj nową pozycję...

Powiadomienie o plikach cookie

Umieściliśmy na Twoim urządzeniu pliki cookie, aby pomóc Ci usprawnić przeglądanie strony. Możesz dostosować ustawienia plików cookie, w przeciwnym wypadku zakładamy, że wyrażasz na to zgodę.