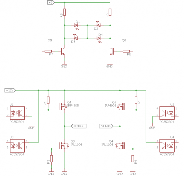
Zycior Opublikowano 1 Lutego 2017 Opublikowano 1 Lutego 2017 Drodzy koledzy, przyszło mi zmajstrować prosty regulator obrotów do silnika szczotkowego, ale mimo swojej prostoty ma być w miarę idiotoodporny (tzn. zabezpieczać przed błędami w sterowaniu tranzystorami) Wymyśliłem sobie, że do sterowania mosfetami użyję transoptorów i "przy okazji" zabezpieczę tranzystorki przed złym wysterowaniem. D1-D4 są to diody transoptorów (U1-U4). Przy takim podłączeniu nie ma możliwości aby jednocześnie załączyć Q1 i Q3, bądź Q2 i Q4. Czy takie rozwiązanie ma prawo działać?
Tomasz D. Opublikowano 1 Lutego 2017 Opublikowano 1 Lutego 2017 Dzięki temu rozwiązaniu rzeczywiście unikniesz jednoczesnego załączenia MOSFETów Q1 i Q3 oraz analogicznie Q2 i Q4, co oznaczało by puszczenie ich z dymem i poważny stres dla źródła zasilania. Jednoczesne otwarcie lub zatkanie tranzystorów Q5 i Q6 nie spowoduje zaświecenia żadnej z diod, więc i tu jest bezpiecznie, ale nie zwalnia Cię to z zadbania o wystarczająco długi czas martwy (dead time) pomiędzy zatkaniem Q5 a otwarciem Q6 i vice versa. W tym układzie pozbawiasz się możliwości dynamicznego hamowania silnika, ponieważ nie zdołasz jednocześnie otworzyć MOSFETów Q3 i Q4.
Zycior Opublikowano 1 Lutego 2017 Autor Opublikowano 1 Lutego 2017 Nie wiem, czy sama bezwładność diod nie wystarczy aby zapewnić czas martwy, przecież aby zapaliła się jedna dioda, musi zgasnąć druga, ale to tylko teoretyzowanie - tak czy inaczej od strony programowej (czy układowej) trzeba by uwzględnić jakąś przerwę. Co do hamowania...nie uwzględniłem tego gdyż nie jest mi potrzebne, ale jak dobrze kombinuje to dołożenie rezystora między D1i D2 a +5 załatwiło by hamowanie. wtedy po podaniu 1 na Q5 i Q6 będą przewodzić tranzystory Q3 i Q4.
Tomasz D. Opublikowano 1 Lutego 2017 Opublikowano 1 Lutego 2017 Napisałeś o moście H więc milcząco przyjąłem, że chcesz zmieniać kierunek obrotów silnika, a to było by ryzykowne bez fazy hamowania dynamicznego. Jeśli silnik ma się kręcić w jedną stronę, to moim zdaniem nie potrzebujesz mostu H. Wystarczy jeden MOSFET i szybka dioda przeciwbieżna włączona równolegle do silnika. Ten rezystor, o którym piszesz powodowałby problem z zaświecaniem diod D1 i D2 bo ich katody i anody znalazły by się na zbliżonym potencjale (równoległe połączenie rezystora dodanego i R6+D2 lub R5+D1).
Zycior Opublikowano 1 Lutego 2017 Autor Opublikowano 1 Lutego 2017 Silnik będzie się obracał w 2 strony, jednak czas między zmianami kierunków jest na tyle duży, że silnik sam wyhamuje, dlatego nie uwzględniłem hamulca. Ten rezystor, o którym piszesz powodowałby problem z zaświecaniem diod D1 i D2 bo ich katody i anody znalazły by się na zbliżonym potencjale (równoległe połączenie rezystora dodanego i R6+D2 lub R5+D1). Zakładałem, że rezystor hamulca byłby zdecydowanie większy od R5 i R6, na tyle duży aby nie powodował problemów R5 i R6, ale był w stanie załączyć transoptor. Ale to już przebadam na "żywym organizmie", tak czy inaczej hamulec jest mi zbędny. Dziękuję za pomoc. ---- Mam na myśli coś takiego:
oko Opublikowano 1 Lutego 2017 Opublikowano 1 Lutego 2017 Staram się dostosować do sterownika gimbala STorM32 oprogramowanie Evvgc+, nawet udało mi się już to uruchomić dla jednej osi. Co prawda są tam silniki bezszczotkowe, ale polecam zastosowanie MOSFETów TC4452, zawierają one dwa tranzystory dla każdej fazy w jednym układzie. Schemat poniżej, nie da się tego popsuć, co mocno obniża poziom stresu Nie wiem czy da się je zastosować bezpośrednio, jeżeli potrzebny jest większy prąd to są pewnie jakieś odpowiedniki. W przeciwieństwie do STorm32 gimbale Evvgc miały oddzielne tranzystory i potrafiło się to spalić. O, tu jest nawet schemat dla TC4452 i kontrolera DC: http://www.masinaelectrica.com/dc-motor-speed-controller-pwm-0-100-400hz-3khz-freq/ O ile kojarzę to nawet na kolei przy bardzo dużych prądach stosuje się takie układy. A raczej stosowało zanim rozpowszechniły się silniki asynchroniczne prądu przemiennego. Były takie przeróbki najpopularniejszych w Polsce jednostek EN57 na Kolejach Mazowieckich, zawsze mnie zastanawiało jak tam się zabezpiecza przed włączeniem obu gałęzi mostka jednocześnie i jakie by były efekty wizualno-dźwiękowe gdyby to się zdarzyło?
Zycior Opublikowano 1 Lutego 2017 Autor Opublikowano 1 Lutego 2017 Celowo nie poruszałem tematu gotowych driverów z jednej, bardzo prozaicznej przyczyny. W zasadzie jedynym kryterium gotowego układu jest jego cena. Budżet jest z góry określony, co skutecznie hamuje moje zapędy w kierunku wysokoprądowych driverów.
Tomasz D. Opublikowano 1 Lutego 2017 Opublikowano 1 Lutego 2017 Obawiam się, że dla podanych przez Ciebie wartości rezystorów ten układ może nie zadziałać. Naskrobałem na kolanie szybkie obliczenia: Napięcie polaryzacji LED wynosi ok 1,4 V (czerwonej), napięcie nasycenia złącza E-C tranzystora krzemowego wynosi ok 1,2 V więc na rezystor 330 omów pozostaje ok 1 V więc z tej gałęzi przez diody popłynie prąd rzędu 3 mA co moim zdaniem nie otworzy całkowicie tranzystora w transoptorze i może doprowadzić do niepełnego otwarcia MOSFETa i wówczas wydzieli się w nim sporo mocy. Z drugiej gałęzi popłynie ok 2,4 mA co zsumowane w węźle pomiędzy diodami da łącznie ok 5,4 mA dla diody dolnej, co też jest zdecydowanie za mało dla otwarcia transoptora. Dodatkowo pojawia się problem niejednakowego wysterowania transoptorów a to może skutkować niejednakowym otwieraniem MOSFETów w przekątnej mostka.
e-mir Opublikowano 1 Lutego 2017 Opublikowano 1 Lutego 2017 W takim układzie sterujesz sygnałem PWM dolne i górne tranzystory mostka. Nie idź tą drogą....
Zycior Opublikowano 1 Lutego 2017 Autor Opublikowano 1 Lutego 2017 Obawiam się, że dla podanych przez Ciebie wartości rezystorów ten układ może nie zadziałać. Naskrobałem na kolanie szybkie obliczenia: No tak - matematyki nie da się oszukać W takim układzie sterujesz sygnałem PWM dolne i górne tranzystory mostka. Nie idź tą drogą.... Nie wysteruję dolnych i górnych jednocześnie, bo nie zapalę jednocześnie par Q1 i Q3 lub Q2 i Q4 (przynajmniej tak mi się wydaje)
e-mir Opublikowano 1 Lutego 2017 Opublikowano 1 Lutego 2017 Nie zrozumiałeś o co mi chodzi. W Twoim układzie dla jednego kierunku otwierasz tranzystory Q1 i Q4. Oba sterujesz sygnałem PWM. Wystarczy otworzyć na stałe tranzystor Q1 a sygnał PWM podać na Q4. Dla przeciwnego kierunku otworzyć Q2 a sterować PWM tranzystor Q3.
Zycior Opublikowano 1 Lutego 2017 Autor Opublikowano 1 Lutego 2017 Nie zrozumiałeś o co mi chodzi. W Twoim układzie dla jednego kierunku otwierasz tranzystory Q1 i Q4. Oba sterujesz sygnałem PWM. Wystarczy otworzyć na stałe tranzystor Q1 a sygnał PWM podać na Q4. Dla przeciwnego kierunku otworzyć Q2 a sterować PWM tranzystor Q3. Teraz już Cię zrozumiałem Chyba faktycznie pozostanę przy "normalnym" sterowaniu. Chyba nie ma co wyważać otwartych drzwi.
ssuchy Opublikowano 5 Lutego 2017 Opublikowano 5 Lutego 2017 Stosowanie transoptorów w takim układzie to nieporozumienie. Ich użycie ma generalnie sens tylko wtedy kiedy trzeba zrobić separację galwaniczną obwodu wysokonapięciowego (sterującego i na dodatek AC) od niskonapięciowego (sterowanego - stałonapięciowego).
oko Opublikowano 5 Lutego 2017 Opublikowano 5 Lutego 2017 Ja w ogóle nie rozumiem motywacji. Czy to ma być jednorazowe dzieło (wtedy koszt driverów jest niewielki, zwłaszcza w porównaniu do tych wszystkich dodatkowych transoptorów), czy produkcja seryjna? Jeśli to ostatnie, to nie praktykuje się tego, zakłada się że układ jest dopracowany na tyle że nie trzeba go zabezpieczać, albo stosuje się drivery.
ssuchy Opublikowano 5 Lutego 2017 Opublikowano 5 Lutego 2017 Niestety transoptor to nie to samo co mosfets driver (podzespoły elektroniczne o zupełnie odmiennych zastosowaniach). Bramka mosfeta stanowi obciążenie pojemnościowe dla układu sterującego i to nie małe. Wieć żeby mosfeta sprawnie odetkać/zatkać (bez niepożądanych efektów dla pracy mostka H) to nie tylko potrzeba stosownego napięcia Ugs (choć współczesne mosfety LogL nie są już tak wymagające pod tym względem w porównaniu do starszych typów), ale również wymagane jest dostarczenie niemałego prądu do szybkiego przeładowania pojemności bramkowej. Taką właśnie rolę spełniają specjalizowane drivery mosfetów. Np. TUTAJ masz gotowca, projekt rewersyjnego regulatora szczotkowego silnika 30A (z mostkiem H) do modeli pojazdów, w którym użyto drivery typu IXDI402. A np. TUTAJ masz gotowiec - regulator jednokierunkowy napędowego silnika szczotkowego do modeli latających, gdzie prądy obciążenia regulatora nie są wielkie (do 10A) i nie ma mostka H, więc autor mógł sobie dla uproszczenia układu darować specjalizowane drivery mosfetów.
Zycior Opublikowano 5 Lutego 2017 Autor Opublikowano 5 Lutego 2017 Nie przesadzajmy z tymi driverami, do prądów rzędu 8-12A nie trzeba wytaczać całej artylerii. Rozwiązanie z transoptorami odrzuciłem o czym już wcześniej wspomniałem. Przetestuję "tradycyjne" rozwiązanie, tzn. górne tranzystory 0-1, dolne PWM LogL. Jeżeli okaże się, że wysterowanie mosfetów będzie niewystarczające dorzucę driver, ale nie sądzę żeby przy tych prądach był konieczny.
Tomasz D. Opublikowano 5 Lutego 2017 Opublikowano 5 Lutego 2017 Zamiast drivera możesz do sterowania bramek MOSFETów zastosować układ totem pole na tranzystorach bipolarnych. Pogoogluj.
Rekomendowane odpowiedzi