oki188 Opublikowano 10 Lutego 2020 Opublikowano 10 Lutego 2020 Wartości elementów mogą byc inne można skorzystać z kalkulatora i dobierać aby napięcie na wyjściu było ustawione na 1.3V http://www.reuk.co.uk/wordpress/electric-circuit/lm317-voltage-calculator/ W międzyczasie postanowiłem wykonać testowo układ zaprezentowany wcześniej z timerem ustawionym na 15sekund. Jak widać pracuje super na 1 celi 18650. Zastosowałem do testów słabszy LM350 gdyż moje LM338 z Chin okazały się być malowankami ehhh.
Marek_Spy Opublikowano 10 Lutego 2020 Opublikowano 10 Lutego 2020 Super działaj, zauważyłeś ze ten kalkulator w pierwszej opcji jest powyżej 1,5V i oporności dziwne wyszły ?
oki188 Opublikowano 10 Lutego 2020 Opublikowano 10 Lutego 2020 Pod spodem jest drugi mi wyszło R1-1K, R2-47 lub R1-470 R2-22
Grzesiek Opublikowano 11 Lutego 2020 Autor Opublikowano 11 Lutego 2020 Ten drugi układzik też jest super
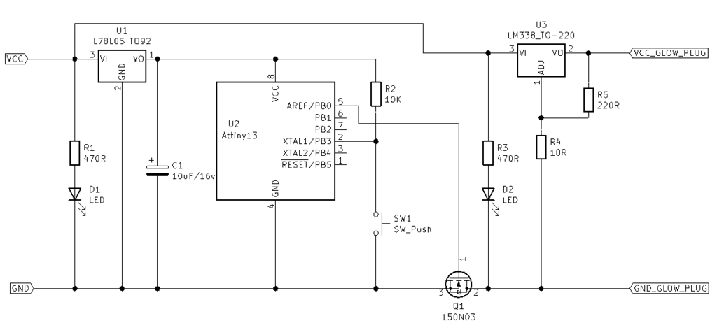
oki188 Opublikowano 11 Lutego 2020 Opublikowano 11 Lutego 2020 Jeśli się podoba i ktoś chciałby sobie wykonać proszę bardzo zamieszczam potrzebne materiały. Układ projektowałem na 8.4V może pracować na 4.2 w tym wypadku nie montować stabilizatora 78L05 a połączyć jego wejście zasilania z wyjściem. Kod programu do Attiny13 z wyjaśnieniem: const int buttonPin = 3; // numer pinu przycisku const int outPin = 0; // numer pinu wyjścia int buttonState = HIGH; // stan przycisku void setup() { pinMode(outPin, OUTPUT); // ustawienie wyjścia pinMode(buttonPin, INPUT); // ustawienie wejścia } void loop() { buttonState = digitalRead(buttonPin); // czytanie stanu przycisku if (buttonState == LOW) { // sprawdź czy wciśnięty (zwarty do masy) digitalWrite(outPin, HIGH); // włącz wyjście (grzanie) delay(15000); // czekaj 15 sekund (1000ms = 1s) } else { // potem digitalWrite(outPin, LOW); // wyłącz wyjście(grzanie) } } PCB.pdf Ok dodam jeszcze taką ciekawostkę. 1. Budując wersję na 8.4V nie montować rezystora R2-10K oraz przycisku. 2. Procesor ATtiny13 zmieniamy na ATtiny 85 2. Bierzemy przewód serwa i izolujemy przewód czerwony. 3. Przewód pomarańczowy podłączamy do pinu 2 procesora w miejscu przycisku 4. Przewód masy (czarny) podłączamy do - minusa zasilania. 5. Wgrywamy taki kod w procesor. int duration; void setup(){ pinMode(3, INPUT); pinMode(0, OUTPUT); } void loop(){ duration = pulseIn(3, HIGH); digitalWrite(0, LOW); if (duration > 1600) { digitalWrite(0, HIGH); } } I tak oto mamy sterowanie z aparatury pod dowolnym kanałem za pomocą np. przełącznika.
Marek_Spy Opublikowano 11 Lutego 2020 Opublikowano 11 Lutego 2020 Dwa przyciski albo potencjometr do sterowania PWN. Pinów wystarczy, Wysłane z mojego K6000 Pro przy użyciu Tapatalka
Grzesiek Opublikowano 16 Lutego 2020 Autor Opublikowano 16 Lutego 2020 W dniu 9.02.2020 o 17:57, oki188 napisał: Proszę bardzo sprawdzony i testowany od roku schemat na 3 elementach działa wyśmienicie na 1celi 18650. Kondensator wyjściowy 2uf możesz sobie odpuścić. Zbudowałem urządzenie ale niestety LM338 grzeje jak kaloryfer po podpięciu świecy a świeca nawet nie próbuje zaświecić.Na wyjsciu mam 1,4V ale tylko 1,5A
oki188 Opublikowano 16 Lutego 2020 Opublikowano 16 Lutego 2020 LM338 koniecznie na chłodzeniu musi być a jeśli masz układ który wygląda tak jak na zdjęciu to kupiłeś 100% podrobiony układ ostatnio wywaliłem do elektrośmieci 10 nowych sztuk. Oryginał który mi działa wygląda jak na zdjęciu poniżej.
Grzesiek Opublikowano 16 Lutego 2020 Autor Opublikowano 16 Lutego 2020 Bo nie widać trzeba mocne światło i lupe.Kartka była dołączona na ktorej pisało LM338 to moj próbny uklad mało estetyczny 2
oki188 Opublikowano 16 Lutego 2020 Opublikowano 16 Lutego 2020 Ścięte górne rogi układu coś mi mówi że to malowanka. W elektroniku u mnie nie mają już tych układów, ciekaw jestem co oferuje ten sprzedawca niby jeden komentarz że OK https://allegro.pl/oferta/stabilizator-regulowany-lm338t-1-2-32v-5a-to220-6770938779 Po zdjęciach które faktycznie wrzucają sprzedawcy ten wygląda identycznie jak mój tak samo ma umieszczone oznaczenia ta sama ich wysokość na układzie, tylko ta cena no ale chytry dwa razy traci. https://allegro.pl/oferta/stabilizator-regulowany-lm-338-t-1-25-32v-5a-8236977480
Grzesiek Opublikowano 16 Lutego 2020 Autor Opublikowano 16 Lutego 2020 Ja kupowałem u tego .Miał być taki a jest taku jak na foto wyżej.Nie wiem gdzie kupic aby był dobry.Sklepow stacjonarnych już prawie niema.W moim okręgu wcale.
oki188 Opublikowano 16 Lutego 2020 Opublikowano 16 Lutego 2020 Aha czyli kolejny sprzedawca oferujący tanie podróbki.
Nastin Opublikowano 26 Marca 2021 Opublikowano 26 Marca 2021 Ten układ na lm 338 może i jest prosty ale dużo prądu w ciepło zamienia wiec będzie się palił. I czemu nie ma zabezpieczenia przed odwrotną polaryzacją. Ale to chyba już teraz taki trend w elektronice jak odwrotnie podepniesz to kupujesz nowe...
Rekomendowane odpowiedzi