




xader
Modelarz-
Postów
117 -
Rejestracja
-
Ostatnia wizyta
Treść opublikowana przez xader
-
Dopiero moje pierwsze kroki w elektronice ale z tego co rozumiem i ltspice mi pokazal - po zalaczeniu tranzystora - regulator bedzie nadal wytracal ustalony poziom mocy.
-
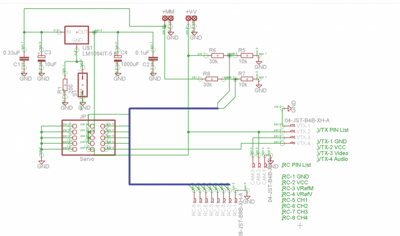
Witam, Robie dla siebie taka pseudo plytke glowna co mi polaczy obiornik, serwa, kamere, mikrofon i nadajnik. dodatkowo 2 dzielniki napiecia na potrzeby telemetrii oraz no wlasnie chcialbym odciazyc esc i serwa zasilac wlasnym bec'iem. Od bec'a chcialbym zeby sie nie przegrzewal, dawal ladne napiecie przy malym drop'ie oraz zworkowo/dip'em przelaczal sie pomiedzy 5v/6v. Obecna koncepcja to LM2940 (5v) w TO 220 wraz z jakims pnp + rezystor z pinu GND do masy rownolegle przez opornik i zworke.: (kondensatory i lm - nie prawidlowe, reszta powinna byc ok) Co sadzicie o takiej konstrukcji? Chce rozbic to na wiecej niz jeden LM ze wzgledu na potrzebe radiatora - ktorego wolalbym po prostu nie miec (ostatecznie maly kawalek aluminiowej blaszki). A z tego co sie dowiedzialem laczenie rownolegle stabilizatorow nie jest zbyt dobrym pomyslem (nawet z or'owaniem czy balans rezystorami). Zarys plytki w obecnej wersji. (bez pass tranzystora na drozszym LT1084-5)
-
dht-u to to samo co djt+wyswietlacz, tak sie zapytam: haczyk ma autopilota ze wspolrzedne potrzebujesz?
-
Czesc, w zaleznosci od przeznaczenia projektu: a) hobbistycznie - calkowicie popieram, wszystko wiadomo co samodzielnie zrobione i jeszcze dziala jest zaje... fajne komercyjnie - nie wroze sukcesu, (konkurencja ma gotowe sprawne kontrolery o wiekszej funkcjonalnosci i zapewnie nizszej cenie) c) ogolnie: - Upieranie sie przy 5V out jest nierozsadne - dostepne tasmy led operuja na 12v - kanapka w tak trywialnym urzadzeniu to troche przerost formy nad trescia - 6 kanalow do sterowania tez troche duzo Polecam zapoznanie sie z polska konkurencja http://rc-fpv.pl/viewtopic.php?t=8433, gdybym mial wybierac - wybralbym konkurencje. Sorry za troche pesymistyczny ton ale z tego co widze znasz sie na rzeczy, chcesz na tym zarabiac a idea/wykonanie/funkcjonalnosc niekoniecznie trafione.
- 4 odpowiedzi
-
mocowanie wykonane - z efektu jestem zadowolony, jedynie z masa moglbym jeszcze powalczyc (45g) docelowo bedzie przykrecane do listw wklejonych w skrzydlo. pierwsze w zyciu trawienie , reki dokladnej nie mam ale efekt i tak jest ok (ca + cyna) dla zainteresowanych: kod do openscad: module wall(thickness,length,height,thrust_angle=0,beta=0) { firewall_offset = height*tan(thrust_angle); beta_offset = length*tan(beta); nr = 3; union() { difference() { polyhedron ( points = [ [0, 0, 0], [thickness, 0, 0], [0, height, firewall_offset], [thickness, height, firewall_offset], //shift for firewall update [0,height-beta_offset,length],[thickness,height-beta_offset,length], [0,0,length],[thickness,0,length]], triangles = [[0,1,3],[2,0,3], [7,6,5],[6,4,5], [0,4,6],[2,4,0], [5,1,7],[1,5,3], [0,7,1],[7,0,6], [5,2,3],[2,5,4] ]); rotate([thrust_angle,0,0]) translate([0,0.25*height,0])cube([thickness,0.5*height ,thickness]); } for ( i = [0 : nr - 1]) { translate([0,-thickness,length/nr*i+length/nr/2/2]){cube([thickness,thickness, length / 2 / nr]);} } } } module bottom(thickness,length,width) { nr = 3; translate([0,-thickness,0]) { difference(){ cube([width,thickness,length]); translate([width/4,0,0]){cube([width/2,thickness,thickness]);} for (x_offset = [0,width-thickness]) for ( i = [0 : nr - 1]) { translate([x_offset,0,length/nr*i+length/nr/2/2]){cube([thickness,thickness, length / 2 / nr]);} } } } } module firewall(thickness,width,height,bolt_radius,thrust_angle) { //dziury: silnik 22mmx16mm + fi krzyzak 38.8mm+fi (2xfi = 2.5mm) echo("firewall x:",width," y:",height," z:",thickness," alfa: ",thrust_angle); b_off = (16+2.5)/2; a_off = (22+2.5)/2; c_off = (38.8+2.5)/2; hole_position = 0.6; union() { difference() { translate([thickness,0,0])cube([width-2*thickness,1/cos(thrust_angle)*height,thickness]); translate([width/2,1/cos(thrust_angle)*height*hole_position,0]){cylinder(h=thickness,r=bolt_radius);} //dziury translate([width/2+c_off*cos(45),1/cos(thrust_angle)*height*hole_position+c_off*sin(45),0]){cylinder(h=thickness,r=1.25);} translate([width/2-c_off*cos(45),1/cos(thrust_angle)*height*hole_position+c_off*sin(45),0]){cylinder(h=thickness,r=1.25);} translate([width/2+c_off*cos(45),1/cos(thrust_angle)*height*hole_position-c_off*sin(45),0]){cylinder(h=thickness,r=1.25);} translate([width/2-c_off*cos(45),1/cos(thrust_angle)*height*hole_position-c_off*sin(45),0]){cylinder(h=thickness,r=1.25);} translate([width/2+a_off*cos(45),1/cos(thrust_angle)*height*hole_position+a_off*sin(45),0]){cylinder(h=thickness,r=1.25);} translate([width/2-b_off*cos(45),1/cos(thrust_angle)*height*hole_position+b_off*sin(45),0]){cylinder(h=thickness,r=1.25);} translate([width/2+b_off*cos(45),1/cos(thrust_angle)*height*hole_position-b_off*sin(45),0]){cylinder(h=thickness,r=1.25);} translate([width/2-a_off*cos(45),1/cos(thrust_angle)*height*hole_position-a_off*sin(45),0]){cylinder(h=thickness,r=1.25);} } translate([width/4,-thickness,0]){cube([width/2,thickness,thickness]);} translate([0,0.25*height,0])cube([thickness,0.5*height ,thickness]); translate([width-thickness,0.25*height,0])cube([thickness,0.5*height ,thickness]); } % color ("black",0.1) translate([width/2,1/cos(thrust_angle)*height*hole_position,thickness]){cylinder(h=40,r=18);} } module mount (thickness,length,width,height,bolt_radius,thrust_angle, beta) { //intersection() { color ("red")wall(thickness,length,height,thrust_angle,beta); color ("green") translate([width-thickness,0,0]){wall(thickness,length,height,thrust_angle,beta);} color ("blue")bottom(thickness,length,width); rotate ([thrust_angle,0,0]) {color ("orange")firewall(thickness, width,height,bolt_radius,thrust_angle);} } } module mount_parts(thickness,length,width,height,bolt_radius,thrust_angle, beta) { translate([-10,0,0]){rotate([0,0,90]){wall(thickness,length,height,thrust_angle,beta);}} translate([width-thickness+10,0,0]){rotate([0,0,-90]){wall(thickness,length,height,thrust_angle,beta);}} bottom(thickness,length,width); translate([0,0,-10]){rotate([-90,0,0]){firewall(thickness, width,height,bolt_radius,thrust_angle);}} } thickness = 1.5; length = 120; width = 50; height = 50; bolt_radius = 5; thrust_angle = 13; beta = 18; flat = true; if (false == flat) { rotate([0,-120,0]) { mount (thickness,length,width,height,bolt_radius,thrust_angle, beta); } } else { projection()rotate([90,0,0]){mount_parts(thickness,length,width,height,bolt_radius,thrust_angle, beta);} }
-
Co daje wyprostowanie lub obcięcie wzniosu skrzydeł w Pioneer 1400
xader odpowiedział(a) na tomyy29 temat w Szybowce / motoszybowce piankowe
moj axn floater po takim zabiegu niestety jakosc nagrania i umiejetnosci kierownika slabe http://vimeo.com/29765852 -
Dobrze rozumiem ze os dluga to gorna powierzchnia profilu?Myslalem ze powinno byc rownolegle do dolnej powierzchni - w takim razie firewall bedzie pod katem 90 stopni. Podkladkami oczywiscie sie bede ratowal po oblocie. odnosnie aerodynamiki - chcialbym zachowac jakiekolwiek chlodzenie silnika wiec przykryje gore zostawiajac kilka dziur na chlodzenie.
-
wesele i praca skutecznie odbieraja czas na klejenie tzagi, :postanowilem zaznajomic sie z cad'em i w openscadzie wyszlo mi cos takiego: ma ktos sugestie w jaki sposob robic azurowania aby nie oslabic konstkukcji?
-
Dzieki za wszystkie rady, wkleilem prety szklane fi 1.8m, dodatkowa listwe uwzglednie. mysle ze docelowo wzmocnienia beda wygladaly tak: (szare = szklo 80g/m2, braz =sosna) Dodatkowo na natarcie tasma wzmacniania szklem, na reszte tasma pakowa po uwstepnym spryskaniu 3m77. Wszystkie kieszenie wykladane szklem. Pytanie o sosne: Z dwoch stron czy jedna konkretna? Dodatkowo splyw wzmacniac w specjalny sposob? (zawiasy tasmowe) Problematyczne jest zrobienie mocowania silnika (miejsca pomiedzy krzyzakiem a piasta malo a ma sie zmiescic 1.5mm laminatu i nakretki... Myslalem zeby zamiast krzyzaka przykrecic silnik bezposrednio do laminatu - problemem bedzie brak mozliwosci kontroli sklonu i wyklonu silnika. A odnosnie CG - chodzilo mi oczywiscie o fakt ze przy wymuszonym polozeniu silnika blizej cg nie bede musial baterii umiejscowiac bardzo blisko natarcia, odnioslem wrazenie ze to jest problematyczne. Wyciecie miejsca pod silnik i kieszeni po wstepnym wywazeniu jak lotki beda na miejscu.
-
Niestety wolnym czasem nie grzesze: - polowki sklejone na zywice - dzwigary wklejone na soudal (obecnie wyszlifowane) z wzmocnien chce jeszcze przykryc dzwigary paskiem 2-3cm tkaniny oraz centroplat w szerokosci 10-15cm. Z racji tego ze przykrecana piasta nie pasuje do yoke'a silnik bedzie "przed wrega" Mysle o takim mocowaniu: - http://rc-fpv.pl/viewtopic.php?t=2949 i przylutowaniu nakretek w ten sposob - http://www.modelerc....rega_silnikowa/ Ukryty bonus to ulatwione wywazanie.
-
Dzisiaj przyszly rdzenie tzagi 160 wyciete przez horneta totez zabieram sie za budowe. W skrocie: 160cm (12% tzagi o ile sie nie myle). dokladne wymiary: http://fwcg.3dzone.d...how_mac_lines=0, steropian - masa netto 190g silnik NTM Prop Drive Series 35-36A 1400Kv / 550W smiglo Carbon (Non Weave) Folding Prop Set 10x6 docelowo regulator 50-60A, na stanie 40A wiec throttle na poczatku ograniczony na aparaturze. serwa Corona 929MG Metal Gear Servo 2.2kg/ 12.5g/ 0.10sec (troche za slabe ale ma latac spokojnie, jak zauwaze ze sobie nie radza - upgrade na wieksze). na poczatek zasilanie 2x2200 3s, jezeli zmieszcze sie ponizej 1300g - dorzuce jeszcze jedna. No i na tym na dzis koniec - okazalo sie ze polowka zuzyla caly papier do pieczenia i nie mam czym zabezpieczyc podlogi przed klejeniem polowek epoksydem) jedno pytanie na jutro: dzwigary (4m 1.8mm pretow szklanych) wg powyzszego schematu wklejac na: a) soudal 66a epoksyd c) epoksyd + mikrobalon d) uhu por ?
-
Coz, dostep rzeczywiscie klopotliwy, z drugiej strony calkowicie sa schowane co tez ma swoje uroki Trawa az tak sie nie martwie - gdyby to bylo czestym problemem zmienili by plany free jak i te z kitu. Tymczasem "wylaminowalem" (nauczka aby nie probowac klasc duzych platow cienkiej tkaniny na zalamanych powierzchniach ) spod, okleilem tasma pakowa wzmocnienia na gorze i krawedz natarcia. Oblot - calkowita porazka - zapomnialem rzucic go na sucho na trawe, cg za bardzo na tyl. http://www.youtube.com/watch?v=IMuKV9xj4ag Efekty widac na zdjeciach (dziura na gorze, spod kadluba zlamany wpol zaraz przy silniku), kilka paskow tasmy klejacej i kadlub jak nowy, cg bardziej do przodu proba na trawie i drugie podejscie: http://www.youtube.com/watch?v=LKYEiijPc54 Tym razem sukces, expo troche za slabe. Przy kolejnych lotach wiecej pewnosci i mniej nerwowe sterowanie ale kamerzystka zastrajkowala PS. oczywiscie tasme zastepuje wlasnie schnaca zywica a jutro dodane paski szkla
-
Sugerowałem się trzema różnymi instrukcjami skladania, na wszystkich kable na zewnątrz . Tymczasem zostało mi wyszlifować, wyłożyć cienka warstwę szkła na spodzie, taśmy pakowej na górze, wyciąć klapkę na baterię i oblot
-
Sprawdzilem rowniez i na pierwszej stronie przy th9x problem matematyczny przy query: "Futaba" "8FG" problem - 49700 wynikow "th9x" problem - 35300 wynikow.. podejscie ze fpv musi byc drogie jest chore... musi byc odpowiedzialne zreszta mowiac o drozszym nadajniku niz fox800 mam nadzieje ze nie miales na myslil lm 1000 - a wlasciwie to jaki drogi link jest odpowiedni? co do aparatury wiekszosc lrs'ow i tak bedzie kompatybilna z innymi nadajnikami wiec zaczalbym od tego, zamiast frsky wszedlbym w eleres'a w tym przedziale cenowym.
-
Ten bliżej, próbowałem bez zmiany i nie działało. Jednocześnie dodałem opornik i zmieniłem soft - zaczęło działać.
-
-
kilka zalet odnosnie er9x: - o wiele bardziej przejrzysty system miksowania, mozliwosc zrobienia praktycznie kazdej konfiguracji - mozliwosc robienia konfiguracji przez eePe (dedykowany soft do er9x), ich zgrywania i wgrywania - przy trenerze twoje miksy sa robione na inpucie ucznia - ruchy drazkow ucznia o ile w centrum przekladaja sie na identyczna reakcje na trenerze - mozliwosc selekcji kanalow do trenera, trybu replace badz add) (uczen ma calkowita kontrole badz mozna przeprowadzac korekcje bez zabierania kontroli) Bylem w identycznej sytuacji jak ty (zamiast dzieci narzeczona i przyjaciele), poszedlem w esky 0406 i er9x i jestem b. zadowolony
-
Zamiast w druga apke zmien soft na er9x: - dzialanie przycisku trenera w pelni konfigurowalne przez soft - aparatura od lamy dziala (u mnie e-sky 0406 bez potencjometrow jak najbardziej dziala)
-
multiplex blizzard?
-
-
na stery pomoze funkcja expo na aparaturze albo zmniejszenie wychylen, na szybkosc najpierw powiedz: jaki silnik/smiglo/batera i calkowita masa?
-
Chce zabezpieczyc ze wzgledu na moj brak doswiadczenia w uzytkowaniu depronu, Idea z 3M 77 wziela sie z mojego niezrozumienia slowa "laminating" (sklejanie warstw depronu) w oryginalnej instrukcji. Ostatecznie skonczy sie na tasmie badz cienkiej warstwie szkla.
-
Nie że bronie poczty ale: 28,29.04, 01,03.05 to wolne dni pozostaje 27.04, 30.04 , 02.05 i 04.05
-
Sklejam właśnie Polaris'a posługując sie arbitron'em XPS 6mm. (wodny deprono lot) Przede mna zadanie zabezpieczenia go przed wodą - w oryginale używany jest biały depron a do jego zabezpieczenia warstwa 3M 77. Zaryzykowałem i zakupiłem "Tesa" Spray Glue Permament - i klej się totalnie nie nadaje, boje się że 3M 77 w połączeniu z pianką podobnie się zachowa a mało nie kosztuje. Zna ktoś może jakiś patent żeby zabezpieczyć piankę przed wodą oraz w miarę mechanicznie? (przed krzakami, piaskiem na plaży). Ochrona powinna być odporna na sól z bałtyku Jedyne co mi przychodzi obecnie do głowy to cienka warstwa tkaniny - jednak szukam lżejszej ochrony.
-
Dodatkowo bedziesz musial sie zaopatrzyc w filtr dolnoprzepustowy na vtx'ie (przypuszczam ze video na 1.2ghz). Zastanowilbym sie na Eleres'em z rc-fpv.pl - koszt podobny a mozliwosci pod fpv raczej wieksze