ssuchy Opublikowano 19 Stycznia 2018 Opublikowano 19 Stycznia 2018 Łożeszty , a po co Andrzejowi taka kobyła: 12V/44A (choć pewnie będą tacy, co powiedzą, że od przybytku głowa nie boli ). Może wystarczy poszukać w gratach starego zasilacza od PC blaszanki i nie trzeba będzie nic kupować. Najczęściej taki mamy (o czym zapominamy) z odzysku po wymianie na mocniejszy w związku z nowszymi, bardziej prądożernymi bebechami, załozonymi do naszego kompika. Ja takiego używam na warsztacie tylko wyrzuciłem kable PC-towe, dodałem mu wygodne gniazda "bananowo/skręcane" i LEDy sygnalizujące napięcia 5V i 12V (sorry za "bajzel" na blacie ).: ... oprócz różnych zastosowań warsztatowych, zasila mi lampkę LEDową ("zrób sam" ) oświetlającą blat, no i podłączam do niego w razie potrzeby ładowarkę e-STATION LP6 (do 12V), a do 5V podłączam ładowarkę modułową mini (o niej wcześniej pisałem i widać ją z podpiętymi kabelkami na pierwszej fotce)) do małych LiPo 1S (e-STATION LP6 ładuje od min. 0,5A). Mnie tam wydajność 15A na 12V wystarcza, no i nie hałasuje tak jak serwerowy. PS Marek, faktycznie nie odpowiedziałem wcześniej Andrzejowi na pytanie, tylko przyssałem się do tematu, noo normalnie jak pijawka , bo został uniwersalnie zatytułowany i może komuś się przydadzą moje dywagacje z linka.
hornet2 Opublikowano 19 Stycznia 2018 Opublikowano 19 Stycznia 2018 Po drugie . Niech kupuje co uważa . Ja tylko podsunąłem mu linka .
ssuchy Opublikowano 19 Stycznia 2018 Opublikowano 19 Stycznia 2018 Sławek, kupowałeś na tej aukcji, bo jak dla mnie to coś nie teges, te ceny przesyłek (pewnie uniwersalnie ma tak ustawione w formularzu). W paczkomatach tylko do 25 kilo paczki można nadać, a na PP paczki do 30 kg (od niedawna zresztą w specjalnej usłudze, bo normalnie to do 10kg) w cenie 32 -35 PLN za przesyłkę (list polecony tylko do 2kg, czyli totalna ściema), więc w tym przypadku ten zasilacz serwerowy będzie kosztować drugie tyle.
japim Opublikowano 19 Stycznia 2018 Opublikowano 19 Stycznia 2018 To do mnie? Ja kupowałem na tej akcji co podałem. Za wysyłkę do paczkomatu zapłaciłem 8.60. Kupiłem 2 zasilacze wiec wysyłka kosztowała trochę ponad 4zl za sztukę.
dariuszj Opublikowano 19 Stycznia 2018 Opublikowano 19 Stycznia 2018 Ale chyba ta masa 30 kg podana w opisie aukcji to raczej mocno przesadzona i z wysyłką nawet poleconym by nie było problemu.
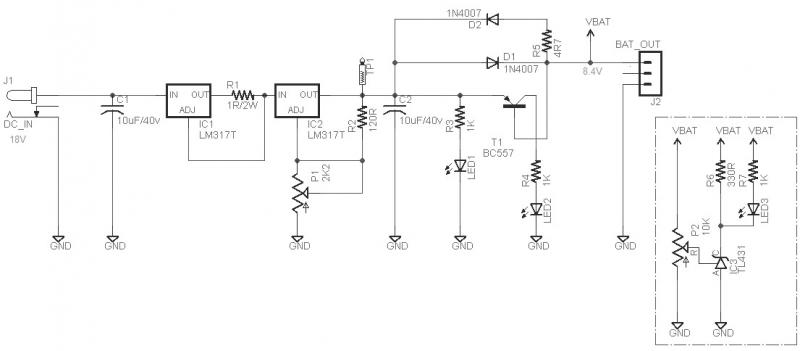
ssuchy Opublikowano 19 Stycznia 2018 Opublikowano 19 Stycznia 2018 Przemek, na stronie InPost paczkomaty pisze że paczka może być tylko do 25kg, ale widocznie tego nie sprawdzają, skoro dostałeś i na dodatek dwa w cenie jednej paczki. Pytam, bo nie mam praktyki z ciężkimi paczkami. Nie miałem w łapkach takiego zasilacza od serwera (a nóż może jakiś starszy typ ) i byłem w stanie w to uwierzyć , ale prędzej chyba chodzi tam o 3 kg? Na innej aukcji zasilacz serwerowy 670W - 1,6kg. Polecony na PP do 2kg tylko: cennik. Gdyby jednak ktoś miał parcie na samodzielne wykonanie ładowarki do LiPo 2S, bo potrafi, to tutaj: ŹRÓDŁO jest opis wykonania prostej ładowarki kompaktowej (bez balancera), realizującej procedurę ładowania CC/CV, a wykonanej na popularnych elementach, dostępnych w każdym sklepie elektronicznym za grosze (plus zasilacz np. od laptopa). Schemat: zmontowana: W ładowarce jest ustawiony prąd ładowania ok. 1A. O prądzie ładowania decyduje R1. Jak zmienić prąd ładowania, bo autor tej ładowarki zapomniał o tym napisać. Rezystor R1 wyliczamy dla określonego prądu ładowania z przybliżonego wzoru: R1 [Ohm] = 1,25 [V] / I [A] Przykładowo dla ładowania małego aku. Andrzeja (LiPo 160mAh/2S) w trybie 1C potrzebujemy prąd ładowania: 160mA. R1 = 1,25/0,16 = 7,8 Ohma najbliższy w szeregu jest 7,5R (prąd ładowania będzie wynosił ok. 166mA). Czyli zamiast R1=1 R wstawiamy 7,5R. Gdybyśmy chcieli ładować solidniejsze aku. 2S większymi prądami niz 1A to oba LM317 (stabilizatory regulowane 1,5A) trzeba zamienić na mocniejsze, np. LM350 (3A). Regulacja ładowarki podana jest w źródle (potrzebny multimetr).
rajaner Opublikowano 20 Stycznia 2018 Autor Opublikowano 20 Stycznia 2018 A spotkanie z elektroniką zacznie od przeczytania instrukcji obsługi lutownicy? Bez komentarza. Jeżeli mogę tak zrobić to temat ZAMYKAM. Bardzo dziękuję.
japim Opublikowano 20 Stycznia 2018 Opublikowano 20 Stycznia 2018 Robi się już niezły offtop ale wyjaśnię jeszcze kwestie tego zasilacza i zakupów na Allegro. Po pierwsze to rzeczywista masa zasilacza to nie 30 ale niecałe 2kg. Fotka zasilacz 750W kupionego w tej samej firmie. Ten 550W może będzie ważył 1.5kg bo jest sporo mniejszy. Po drugie jak kupujesz coś na allegro to nie ma znaczenia ile cos waży jeżeli sprzedawca podał cenę wysyłki. Gdyby wyspecyfikowal ze wysyłka całej palety z tymi zasilaczami nadal kosztuje 8zl to tyle byś zapłacił a to sprzedawca by się martwił - nie Ty. Nie raz są aukcje gdzie koszt wysyłki jest wliczona w cena przedmiotu. To zawsze działa tak samo. Po trzecie. Aby ten zasilacz przy swoich rozmiarach ważył 30kg to musiałby być wykonany z litego złota 1
Gość Opublikowano 20 Stycznia 2018 Opublikowano 20 Stycznia 2018 Robiłem ładowarkę do 3s na dwóch LM-ach. Działała ale kalibrację robiłem dokładnym woltomierzem. Kolega ne ma doświadczenia w elektronice więc nie proponowałem. Zasilacz z linku ma bardziej 3niż 30 kg i pewnie jest zasilaczem serwerowym. Pisaliśmy razem.
japim Opublikowano 20 Stycznia 2018 Opublikowano 20 Stycznia 2018 Tak- to zasilacze serwerowe. Nie proponowałem tego monster 750W bo on jest stanowczo za głośny.
Gość Opublikowano 20 Stycznia 2018 Opublikowano 20 Stycznia 2018 Ja robiłem ten https://www.shdesigns.org/pdf/lionchg3.pdf z tym że dodałem na wejściu stabilizator napięcia na LM-ie. Były to czasy kiedy kupowałem pakiet GWS-a 1300 3s na przedpłatę i czekałem na niego 3 miesiące. Jakieś 13-14 lat temu.
rajaner Opublikowano 20 Stycznia 2018 Autor Opublikowano 20 Stycznia 2018 Weź pod uwagę to że jeżeli ktoś zadaje takie pytanie to raczej będzie miał zbyt skromną wiedzę. A spotkanie z elektroniką zacznie od przeczytania instrukcji obsługi lutownicy? Małe sprostowanie. Aż taki głupi to nie jestem. PS.Przede wszystkim chodziło mi o zwykłą ładowarkę sieciową którą można by naładować taki pakiet. Wszystkim którzy mi w tym pomogli Bardzo dziękuję. I jeszcze raz proszę tego więcej nie komętować.
japim Opublikowano 20 Stycznia 2018 Opublikowano 20 Stycznia 2018 Wracając do meritum pytania. Dostępne ładowarki sieciowe lądują przeważnie dużym prądem (0.5 - 1A) jak na Twój pakiet. I jak już ładują to przez port balansera. O ile wartość prądu można jeszcze obejść poprzez połączenie równolegle większej liczby pakietów - np 3 pakiety dałyby pojemność 480mAh a co za tym idzie takie 0.5A byłoby idealne to musialbys znalezc ladowarke ktora laduje glownym przewodem bo Twoj pakiet tego nie ma. I musialbys pamietac o podstawach ładowania równoległego.
hornet2 Opublikowano 20 Stycznia 2018 Opublikowano 20 Stycznia 2018 Kolega @rajaner napisał że ma również Imaxa B6 tylko bez zasilacza . Więc nie rozumiem w czym problem ? Dokupić do ładowarki odpowiedni zasilacz i po sprawie . Będzie mógł sobie ładować 3 szt. 2S naraz . Oczywiście będzie do tego potrzebny odpowiedni przewód . Taką ładowarkę mam tylko bez zasilacza i używam na zewnątrz.Tu by mi zależało na jakiejś sieciowej która bypasowała pod ten pakiet.
japim Opublikowano 20 Stycznia 2018 Opublikowano 20 Stycznia 2018 Zgadza się. Ale teraz zataczamy pełny okrąg i nie ma juz co dalej tego mielic.
pjk11 Opublikowano 20 Stycznia 2018 Opublikowano 20 Stycznia 2018 Hej A co jak cele się rozjadą? Jak to wtedy zbalansować? Rozbierać pakiet i dorabiać złącze balansera, albo ładować na 2x jako 1S? Pozdrawiam
hornet2 Opublikowano 20 Stycznia 2018 Opublikowano 20 Stycznia 2018 Hej A co jak cele się rozjadą? Jak to wtedy zbalansować? Rozbierać pakiet i dorabiać złącze balansera, albo ładować na 2x jako 1S? Pozdrawiam Mam Birda 2 z aku 2S 1000mAh bez wtyczki balansera . Na razie nic niepokojącego się nie dzieje . Aku ładuję ładowarką Imax B-6 programem Charge . Ładowarka widzi te aku jako 2S .
Rekomendowane odpowiedzi