-
Postów
724 -
Rejestracja
-
Ostatnia wizyta
-
Wygrane w rankingu
3
Treść opublikowana przez oki188
-
-
mam pytanie jak się lutuje takie drobne kable w nadajniku ?
oki188 odpowiedział(a) na jacekplacek temat w Aparatury RC
Google podpowiada. http://www.rcuniverse.com/forum/rc-radios-transmitters-receivers-servos-gyros-157/1503599-how-change-mode-sanwa-rd8000.html -
Co do Eneloop to używam ich od wielu lat i pierwsza seria UTG do dziś trzyma znakomicie pomimo wieku. Obecnie najlepsze są akumulatorki 4 generacji BK-3MCC (AA), BK-4MCC (AAA). Przy zakupie warto zwrócić uwagę na oznaczenia bo wielu sprzedawców wciąż ma stare wersje. https://en.wikipedia.org/wiki/Eneloop
-
Nie będzie z niczym kolidować stracisz jedynie połączenie poprzez USB które po wymianie układu znów będzie działać
- 5 odpowiedzi
-
- naza32
- kontroler usb
-
(i 1 więcej)
Oznaczone tagami:
-
Nagrzewający się układ (uszkodzony) pobiera więcej prądu niż normalnie i może uszkodzić inne układy (np, regulator napięcia) proponuję wylutować układ i w miarę dostępności zamontować nowy. Układ który zaznaczyłeś to CP2102-GM
- 5 odpowiedzi
-
- 1
-
-
- naza32
- kontroler usb
-
(i 1 więcej)
Oznaczone tagami:
-
Zgadza się takie układy są montowane w SBEC renomowanych firm, tańsze zamienniki z uwagi na redukcję kosztów produkcji tego nie posiadają lub mają zwykły włącznik. Na przewodzie odpowiedzialnym za ON/OFF można zamontować styki na magnes lub inną dowolną wtyczkę pamiętając żeby po jej wyjęciu obwód został otwarty do lotu. Może i masz rację ale przyglądając się konstrukcjom większości modeli po locie musisz go rozebrać aby odłączyć wtyczki zasilania. Wyłącznik zasilania sprawdza się więc znakomicie i wiele osób go używa, tylko jak wspomniałem w temacie mechaniczne mogą zawieść w najmniej oczekiwanym momencie stąd pomysł na zastąpienie go wersją elektroniczną która jest mniej podatna na awarię. Obecnie opracowuję płytkę pod dwa równolegle podłączone mosfety w obudowie SO-8 oraz wersję mocniejszą pod obudowę układów To-252. Docelowo zamierzam w testowych egzemplarzach wykorzystać układy TM5503FD oraz IRF7413Z z niskim RDS(on) Update: Finalnie zaprojektowałem dwie płytki które będą wykonane. Pierwsza płytka na układach w obudowie So-8 będzie miała wymiary 15,5 x25,5mm planowany prąd ciągły max 10A. Druga płytka na układach w obudowie To-252 będzie miała wymiary 15,5 x30,5mm planowany prąd ciągły max 20A.
-
Wiele osób w modelach spalinowych do zasilania używa pakietów Ni-Cd oraz Ni-Mh. Do załączania elektroniki stosując włącznik jak na obrazku Każdy zna ich największy minus jakim są śniedziejące styki i czasami brak kontaktu od drgań co może spowodować uszkodzenie modelu. Dlatego chciałbym zaproponować zastosowanie czegoś prostego a zarazem skuteczniejszego w załączaniu elektroniki co na 99% nas nie zawiedzie... elektroniczny włącznik. Schemat elektroniczny. Układ w zasadzie bardzo prosty w budowie do jego wykonania potrzebujemy kilku drobnych elementów oraz Tranzystor N-chanel Mosfet. Zasada działania jest prosta w momencie zwarcia styków włącznika zaznaczonych na schemacie układ nie podaje napięcia na odbiornik. Działa odwrotnie w stosunku do włącznika mechanicznego. Testowo zbudowany układ zasiliłem napięciem 5,10V po stronie wyjścia podałem obciążenie 6A prądu ciągłego napięcie spadło do 5,02v a więc na mosfecie spadek napięcia to tylko 0,08V. Spadek może być jeszcze mniejszy przy zastosowaniu dwóch lub więcej tranzystorów połączonych równolegle. Układ może być zasilany napięciem do 30V a moc załączanego układu zależy od mocy zastosowanego mosfetu, więc nadaje się nawet do modeli zasilanych z pakietów Li-po poprzez tradycyjny włącznik. Co o tym sądzicie.
-
Wszystkiego najlepszego w 2019 roku !!!
-
Tak Wojciechu wersja jest bezpośrednio z serwera producenta. Do jej uruchomienia potrzebny jest oryginalny interfejs z kluczem, zamiennik z kluczem lub crack. Wszystkie funkcje działają prawidłowo w tym tryb online do wspólnych lotów. Szkoda że się kończy bo naprawdę dobry symulator. więcej plików w tym modele do update offline do pobrania. ftp://109.228.13.122/Files jeśli zapyta o login to : guest Hasła brak wiec pole proszę zostawić puste.
-
Na 2.4GHz możesz być spokojny za daleko jest to pasmo by je skutecznie zakłócić. Na wyjściu możesz dołożyć okrągły filtr ferrytowy na przewodzie. Co do zastosowania na 35MHz to jedynie dobry BEC liniowy się sprawdzi który nie emituje żadnych zakłóceń.
-
Pod tym linkiem udostępnili DVD ostatniej wersji 5.5 ftp://guest:@109.228.13.122/Files/DVD/Phoenix%20DVD%20V5.5.zip
-
Jak by przyłożył w jakieś auto to by pewnie uciekł ze strachu. W tym roku byłem na lokalnym koncercie w trakcie którego koleś uruchomił drona i przy scenie nad zgromadzoną licznie publicznością filmował. Oba przypadki jak dla mnie to szczyt debilizmu i nieodpowiedzialności.
-
Jakim obciążeniem stałym testowałeś przetwornice, jakie było napięcie jałowe i podczas podania obciążenia. Kolejny test zrobił bym po dodaniu na wyjściu kondensatora o dużej wartości uF oraz low ESR (stosowane w płytach głównych komputerów) Jedna z moich testowanych przetwornic dużo lepiej pracuje po dodaniu kondensatorów na wyjściu a używam jej w sprzęcie krótkofalarskim więc nie może mi siać po pasmach.
-
[P] Polską instrukcję do Hitec Optic 6 Sport.
oki188 odpowiedział(a) na jacekplacek temat w Aparatury RC
Wersja sport ma podobne menu jak w zwykłej 6 użyj instrukcji z linku. http://www.modelarstwo.slonko.pl/Takie_tam/I_nie_tylko/Manual.html -
Do 28v DC przełącznik ma wytrzymać 5A na kanał (info w pdf) wiec 20A powinien wytrzymać na 4 kanałach a przy niższym zasilaniu to i więcej wytrzyma.
-
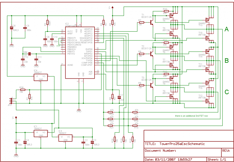
Na 99.9% nie znajdziesz schematu. Pozostaje regulator w dłoń i samemu rozrysować. Edit. Może ten schemat coś ułatwi.
-
Zawsze można zrobić liniowy z 78T05 - 3A zastosowane dwa dadzą w teorii 6A ale grzałka będzie niezła.
-
O widzisz niestety 2 lata temu jeszcze takich wynalazków nie było ale elektronika poszła na +
-
Owszem są tanie jeśli ktoś pokusi się o ich zakup to polecam ustawić potencjometrem żądaną wartość napięcia, następnie wylutować potencjometr i wstawić rezystor SMD o wartości zmierzonej na potencjometrze. Niestety są one delikatne a jego uszkodzenie może albo odciąć napięcie lub podać pełne z pakietu (zależnie od wersji przetwornicy) zatem czy warto ryzykować jak za grosze można to maleństwo usprawnić Przykład mojego taniego SBEC używanego do testów. potencjometr wymieniony na rezystor 1K i napięcie na wyjściu idealne 5.06V wydajność 3A
-
Oryginalny wsad jest zawsze trudno dostępny z uwagi iż producent Ci go nie da a procesory mają blokadę przed odczytem. Alternatywą jest wgranie BLheli firmware z którym miałem okazję powalczyć. https://github.com/bitdump/BLHeli Niestety nie każdy regulator go obsłuży te które obsługują posiadają układ falownika na FET-ach o szybkim czasie i małej rezystancji zamknięcia obwodu za to możliwości jakie daje soft są ogromne.
-
Jakiś czas temu też szukałem dobrych mocnych i sprawdzonych serw do modelu spalinowego. Z wieloletnim doświadczeniem z serwami Tower Pro odpuściłem sobie je od razu, powód coraz większe dziadostwo i rosnąca ilość tanich podróbek sygnowanych logo TP. Do dziś zostało mi kilka sztuk oryginalnych TP z przed lat które pomimo wieku 4-5 lat dalej służą i nie mają luzów a nowe nabyte ostatnio po tygodniu złapały straszny luz. Wracając do moich poszukiwań rozbierałem wiele uszkodzonych serw dzięki czemu wiedziałem czego szukać. Przede wszystkim serwa do większych modeli powinny mieć komponenty (silnik, potencjometr) podłączone na sztywno z elektroniką, żadnych przewodów które łączą te elementy osobiście nie uznaje. Niestety kiedyś boleśnie się przekonałem jak urwany od drgań kabelek w Hitec HS-635HB rozbił mi Raptora 50 , Moje przeszukiwania internetu skończyły się na wyborze Savox 1258TG ponoć to samo co Align DS610 (tak te najlepsze z Aligna) bo nowe ich modele serw to łapią szybko luz i nie mają już tej precyzji. Znaleziony filmik z rozbiórki serwa Savox przekonał mnie że spełniają moje wymagania. Nie żałuję żadnej złotówki którą na nie wydałem bo wiedziałem że jakościowo będą bardzo dobre i się sprawdziło. A co się tyczy ich podobieństwa do DS610 to tylko zębatki i silnik mają identyczne, elektronika i obudowa jest inna więc DS610 nie jest rebrandem Savoxa jak podają inni. Jeśli zatem szukasz do większej spaliny dobrych serw to inwestuj w sprawdzone i dobre serwa które będą Ci długo służyć np Futaba, Hitec - wysokie modele, Savox, odpuść tanie firmy które z czasem mogą spowodować rozbicie modelu. Pozdro.
-
Sprawdź mosfety wygląda na uszkodzenie falownika.
-
Niestety tylko wymiana. Tych wyświetlaczy się nie naprawia. W Twoim przypadku nie jest to martwy piksel a rozlanie wyświetlacza które tyko z czasem może ale nie musi się pogłębiać.
-
Eureka po prawie 2 tygodniach przesyłka dziś odebrana i to nie w paczkomacie a w ich oddziale w pobliskim sklepie. Co ciekawe nakleili drugą etykietę nie wiadomo po co, delikatnie ją zdarłem i pod nią na starej dane wszystkie prawidłowe więc o błędzie nie ma mowy. Teraz walczę z WER Zabrze bo od 2 dni przetrzymują mi paczkę która powinna być wydana do doręczenia Końcowy traking inpostu
