-
Postów
343 -
Rejestracja
-
Ostatnia wizyta
-
Wygrane w rankingu
6
Treść opublikowana przez bjacek
-
Stosować serwa sprawdzone, pewne, dobrze działające. Do precyzyjnych zastosowań, gdzie jest wymagany obrót serwa co jakieś maleńkie ziarno (mam na myśli ułamek stopnia) - cyfrowe, do zwykłych - tańsze, analogowe. Myślę, że jeśli nie latasz helikopterem i nie masz jakichś szczególnych wymagań (nie jesteś zawodnikiem, ale latasz dla rekreacji), to użytkowo nie zauważysz różnicy. Ponadto, precyzja pracy serwa to nie wszystko - trzeba jeszcze odpowiednio zbudować model, aby popychacze nie miały dużego luzu, co niweluje potencjalne korzyści. Kilka zdań na podstawie moich doświadczeń - w zasadzie używam serw wyłącznie Hitec'a. Teoretycznie niektóre serwa cyfrowe pracują u mnie z rozdzielczością 16-bitową (zamiast 10-bitowej serw analogowych; różnica to 65536 kroków na obrót vs. 1024 kroki na obrót), ale to bardzo trudno zweryfikować, bo potencjometr dołączony do drążka aparatury nie zapewnia aż tak dużej precyzji ustawienia ze względu na swoją budowę. Owszem, teoretycznie tak, ale praktycznie raczej nie. Nie sposób, aby tak krótka ścieżka i tak krótki ruch drążka umożliwiały uzyskanie aż 65 tys. kroków - to wymagałoby albo potencjometru wieloobrotowego, albo enkodera. Serwa cyfrowe są mniej podatne na zakłócenia np. od układu zapłonowego. Miałem taką sytuację, że przy uszkodzonym ekranie kabla świecy serwo cyfrowe stało jak drut, a analogowe "szarpało". Zwykle, jeśli porównasz serwo cyfrowe i odpowiednik analogowy, to cyfrowe pobiera prąd o większym natężeniu. Serwa cyfrowe można programować tzn. ustawić punkt zerowy, maksymalne wychylenia i inne parametry bez konieczności dotykania aparatury (wymaga to specjalnego programatora no i serwo musi dawać taką możliwość). Wśród serw cyfrowych jest większy wybór takich o dużej prędkości i dużym momencie obrotowym.
-
Czy ktoś z Was próbował jak działa odbiornik GR-12+3xG lub GR-18+3xG w modelu z silnikiem benzynowym? Czy tak mocne drgania silnika przeszkadzają w pracy akcelerometru? Ogólnie - chodzi mi o stabilizację modelu z silnikiem benzynowym za pomocą żyroskopu - czy ktoś mógłby podzielić się doświadczeniami, odczuciami? Może jakieś uwagi odnośnie do sposobu zamontowania żyroskopu (jakieś specjalne tłumiki drgań?).
-
Super Air - kompletowanie zestawu w 2016 roku
bjacek odpowiedział(a) na RasQueR temat w Modele spalinowe
Potwierdzam słowa Marcina - miałem ten model. Latał na standardowych serwach HS-322HD z motorkiem ASP.46-II (tylna iglica). Latałem na śmigłach 11x5 i 11x6. Obawiam się, że 46LA da radę, ale może być nieco za słaby. Jeśli już OS Engines, to wybrałbym 46AX (albo jego kopię ASP.46-II). Potwierdzam też to, co napisał któryś z kolegów - poszycie modelu jest do d... Pęka w powietrzu (tylko od pędu powietrza?) zupełnie bez żadnego nacisku. Po 2-3 miesiącach latania na modelu była łata na łacie. Jeśli masz pas betonowy, to nie musisz przerabiać podwozia. Da się też startować z trawy, ale musisz nieco wygiąć druty podwozia do przodu, założyć większe koła i zaciągać ster przy rozpędzaniu modelu, a następnie powoli odpuszczać. podobnie trzeba zaciągnąć ster przy lądowaniu. Fajnie jest się tego nauczyć - przydaje się też w innych modelach . A patrząc z perspektywy czasu, to nie kupiłbym drugi raz tego modelu - myślę, że poszukałbym dolnopłata, trenerka Kyosho Calamato Alpha albo nawet Travel Air z tej samej "stajni". Za dużo problemów z tym modelem. -
A więc odnalazłeś model nie tyle dzięki zastosowaniu technologii, ile dzięki zwykłemu numerowi telefonu na modelu? No proszę - co za pochwała starych, dobrych, sprawdzonych metod i uczciwych znalazców .
-
Niestety, w modelach latających jest tak, że musisz mieć 110% pewności. Jeśli coś zawiedzie w powietrzu, to na reakcję najczęściej jest już za późno. Awaria może skończy się "kretem" i utratą modelu, a do tego uszkodzeniem drogich podzespołów, takich jak silnik. Jeśli serwo "rwało", to musisz je kilka razy sprawdzić w różnych sytuacjach. Inaczej się zemści, jak każdy kompromis i niedokładność. Upewnij się dla dobra własnego i własnej kieszeni, nie szukaj drogi na skróty .
-
Aktualnie odpowiedzi z Niemiec jeszcze nie mam, ale w międzyczasie powysyłałem sobie e-maile z supportem w USA. Z grubsza rzecz ujmując, opisałem sytuację z serwomechanizmami - opisałem sytuację, w której serwa "padały" w Twist 60. Napisałem też, że zastąpiłem je słabszymi HS-430BH (analogowe - 5kG*cm przy 7,4V vs. 7,5kG*cm w HS-5495BH) i te świetnie dają sobie radę. Twist lata na nich od dłuższego czasu bez żadnych problemów. Otrzymałem odpowiedź, której nie warto cytować... Dowiedziałem się, że: - Dobrałem złe serwa do modelu. Zdaniem Tannera powinienem użyć HS-5585MH. Są one podwójnie łożyskowane, cyfrowe, mają moment bodajże 17kG*cm. Bardzo chętnie! Tylko podstawowa wada - cena w okolicach 260 złotych/sztuka. Informacja, że model lata bardzo wolno, że to typowy funfly została zignorowana. - Przyczyną uszkodzenia jest to, że serwa są za słabe do modelu, być może stery się zacinają, a może mam zły "styl latania". Informacja, że HS-430BH radzą sobie świetnie została po prostu zignorowana identycznie, jak informacja, że serwa "padały" w dwóch różnych modelach, nawet na ziemi. Zdziwienie, ale nie reakcję, wywołała informacja, że padły 4 z 6 serw u mnie i 1 u kolegi. Jestem po prostu zażenowany. Żeby chociaż napisał - wyślij do ekspertyzy tu a tu. Ani słowa - czuję się totalnie zlany prostym sikiem. Po prostu twoja wina, a od naszych wspaniałych produktów się odczep.
-
Nasze spotkanie w niedzielę widziane z "lotu ptaka". Całkiem niezłe filmy wychodzą z tego taboretu
-
Marcin, ale to nie chodzi o to, że ten silnik nie pracuje. Jak już działa, to działa dobrze. Tylko jakość jego wykonania jest beznadziejna - odpadający tłumik, słaby gwint świecy, beznadziejne mocowanie tłumika, przegrzewanie się w trakcie pracy to tylko niektóre problemy napotkane przez mnie. To nie ma nic wspólnego z technologią.
-
Dziękuję! Napracowałem się niemało. Nie miałem pod ręką niebieskiej folii o odpowiednim odcieniu, nie było też jej w okolicznych sklepach, stąd ten kawałek za maską jest jaśniejszy od reszty. Wiesz co Marcin? Szczerze mówiąc to bardziej chodzi mi o model, niż o ten "silnik", który - gdyby nie włożona praca - dawno odłożyłbym ad acta. Raczej nie zdecyduję się na kolejny remont. Jeśli kolejny raz będzie aż taka kraksa, to pewnie zbuduję własnego Ultimate, mającego półki pod baterie, odpowiednie wzmocnienia pod silnik benzynowy itp.
-
I znowuż silnik... Tym razem może ja trochę zawiniłem, ale wydawało mi się, że wszystko jest ok. Uruchomiłem model na ziemi, wyregulowałem silnik, sprawdziłem maksymalny ciąg i wio na pas! Dodałem gazu, a tu nagle zupełny spadek mocy. Model trochę w powietrzu, a trochę nie. Prędkość za mała, aby dał się skutecznie kierować - leciał takim jakimś "harierem". Teraz po czasie myślę sobie, że trzeba było nie tylko lotkami, ale i sterem kierunku ciągnąć go od zarośli. Z drugiej strony pomyślałem sobie, że jeśli trafi w nasze przylotniskowe drzewa, to nie będzie tragedii. Wydaje mi się, że nikt nie przycina ich gałęzi, więc tworzą bezpieczny amortyzator. Ale miałem dużo szczęścia - model trafił w jedyną wolną przestrzeń pomiędzy gałęziami, przyrżnął kołpakiem w pień wbijając silnik do środka. Pozbierałem drzazgi i tym razem "na tarczy" wróciłem ze szczątkami modelu na warsztat szukać przyczyny. Okazało się, że w locie... odkręciła się świeca zapłonowa. Pewnie z tej przyczyny silnik ledwie ciągnął. Wydawało mi się, że dobrze ją dokręciłem, ale chyba tak nie było. Być może klucz gdzieś się oparł, być może zadziałał "opór psychiczny" - marny gwint, który łatwo zerwać. Już raz wymieniałem głowicę. Na szczęście nie jest bardzo droga. Odbudowanie modelu zajęło tydzień. Połamane boki podkleiłem i wyfrezowałem. Połamane wręgi narysowałem i wyciąłem. W poście kilka fotek z odbudowy - normalna rzecz, nie chcę przynudzać ani się chwalić. Zwykła budowa modelu. Całość połatana czeka na oblot. Niestety, mój nieszczęsny Evolution dostał jeszcze jedną szansę. Wydaje mi się, że odkryłem już wszystkie jego wady. Może doświadczenie nie pozwoli dać się zaskoczyć kolejnym "numerem" wykręcanym przez ten silnik?
-
Oj tam, w Australii macie sucho - będzie dobrze
-
Najłatwiejszy, pierwszy krok, który wykonałbym - zamienić serwo na inne. Jeśli nie masz, to przepnij serwo na inny kanał i zobacz czy tam zachowuje się tak samo. Jeśli tak, to przyczyny należy szukać w serwomechanizmie, jeśli nie, to winna może być aparatura, zasilanie, ustawienie parametrów aparatury, zacinanie się popychacza, naprężenia mechaniczne itd. Nie miałem żadnych problemów z tymi serwami, ale niewykluczone, że trafił ci się jakiś felerny egzemplarz, ale - najpierw ustal przyczynę. Zamień, poprzepinaj, sprawdź na innym kanale.
-
Nie wysłałem do firmy e-maila, tylko spakowałem serwo, opisałem warunki eksploatacji i problemy, a paczuszkę puściłem kurierem. W takiej sytuacji odpowiedź raczej nie zajmuje 2-3 dni. Trzeba cierpliwie poczekać. Dam znać, co z tego wyszło.
-
Zawsze możemy się spierać, bo stąd biorą się fajne pomysły, ale mimo to nie obrażajmy się nawzajem i używajmy rzeczowych argumentów. Nie jestem dla ciebie żaden "chłopie"! Dla obserwujących tę dyskusję, jeśli w ogóle są tacy, słowo objaśnienia. Kolega zapewne odwołuje się do tego, że zasilacz impulsowy tworzy szum elektromagnetyczny, który może zakłócać pracę odbiornika np. obniżając jego czułość. Przy częstotliwości kluczowania 250kHz, starannym doborze elementów filtra zasilania (zadbałem o odpowiedni poziom harmonicznych) i przy współpracy z odbiornikiem Graupner GR-12 (HOTT, 2,4GHz) nie stwierdziłem żadnego pogorszenia parametrów. Jak pisałem, na wykonałem kilka sztuk zasilaczy impulsowych do modeli _na_własny_użytek_ i nie zamierzam nikogo przekonywać do tego rozwiązania. Ale człowiek myślący wie, że skoro u mnie działa, to u niego też może. Oczywiście, ja też miałem obawy i najpierw włożyłem zasilacz do modelu, którego nie bałem się stracić. Tam "polatał" kilka miesięcy i dopiero później zacząłem stosować to rozwiązanie "szerzej". Na temat zasilaczy impulsowych krąży wiele mitów, które nie zawsze są słuszne. Może kiedyś tak, ale teraz warto sprawdzić. Naprawdę warto wiedzieć więcej na przetwornic i konfiguracji ich pracy. We wszystkich nowych modelach mam zasilanie z pakietu 2S (7,4V). W nowych modelach nie używam już systemów zasilanych napięciem do 6V i zaręczam ci, że nie jestem w tym odosobniony. Wielu kolegów z naszego klubu tak samo buduje nowe modele. Dlatego, jeśli wykonuję zasilacze do modeli i używam stabilizatorów liniowych, to stosuję te z grupy LDO. Jeśli spojrzysz do karty katalogowej przywoływanego, wskazanego układu LM317 to okaże się, że minimalna różnica napięcia, przy której działa ten układ wynosi 3V. A więc LM317 z całą pewnością nie należy do grupy stabilizatorów LDO. Wiem, że to stary, poczciwy, dobry układ i w przeszłości zbudowałem z nim wiele urządzeń, ale do zasilania tzw. urządzeń przenośnych się nie nadaje, bo marnuje zbyt dużo energii. Argument, że to nieważne, ponieważ i tak mam zapewniony "cały dzień latania" mnie nie przekonuje. Ależ oczywiście, że dziś zaprojektowanie i wykonanie nieskomplikowanej przetwornicy to żadne wyzwanie - wystarczy np. użyć programu Webench firmy Texas Instruments (kiedyś było to oprogramowanie National Semiconductor). Dostaje się kompletne rozwiązanie, z wykazem elementów, wskazaniem ich producentów i z płytką np. w formacie Altium Designer. Każdy, kto umie wpisać parametry zasilacza może go sobie zaprojektować i wirtualnie sprawdzić. Ale nie każdy odważy się tak zaprojektowany zasilacz włożyć do modelu . Jasne, że większość stabilizatorów liniowych można łączyć równolegle w celu zwiększenia obciążalności (w tym LM317), ale na wyjściu każdego łączonego układu trzeba dać rezystory wyrównawcze (typowo 0,2...0,47 Ohm), a to oznacza grzanie się układu i straty energii. Znowuż - argument, że mamy jej za dużo - nie przekonuje mnie to. Ogólnie, marnowanie energii nie jest dobrą praktyką projektowania urządzeń. Na to musieliśmy się godzić dawniej, ale współcześnie można stosować inne rozwiązania. Z kolei "zapas" napięcia to obciążenie dla kieszeni oraz większy ciężar i objętość źródła zasilania. A czasami "zapas" oznacza też grzanie się komponentów. Po co, skoro można tego uniknąć? Porozmawiajmy też o określeniu "testowanie rozwiązania". Ogólnie, określa się pewne warunki eksploatacji i sprawdza funkcjonowanie urządzenia. Nierzadko zatrudnia się do tego całe rzesze ludzi i multum sprzętu. Po twoim opisie i dalszej części wypowiedzi mniemam, że ot tak sobie użyłeś słowa "testowanie", a dla mnie ma ono konkretne znaczenie. Zwłaszcza w odniesieniu do elektroniki. Swój zasilacz przed włożeniem do modelu testowałem - zmieniałem napięcie wejściowe, prąd obciążenia, sprawdzałem jak zachowa się w różnych warunkach eksploatacji i jak na niego wpływa temperatura otoczenia. Sprawdziłem też czy odczuwalnie nie pogarsza czułości odbiornika przy określonych kierunkach położenia anten lub anteny odbiorczej (zależnie od odbiornika). Nie utrwaliłem rezultatów, ale w efekcie, po przetestowaniu rozwiązania, zainstalowałem przetwornicę w modelu - to dalsza część testu. Badań kompatybilności elektromagnetycznej nie zrobię - polegam jedynie na pomiarach oscyloskopowych. Masz rację, nie mam dostępu do laboratorium ze sprzętem za kilka milionów złotych. To znaczy mam i korzystam, ale tylko dla rozwiązań komercyjnych, bo to kosztuje. Zaręczam ci, że pomimo prymitywnej budowy przetwornica nie przyczyni się do rozbicia mojego modelu. Jeśli już, to prędzej ja popełnię jakiś błąd. Teraz realizuję kolejny pomysł - awaryjny przełącznik zasilania. W niezależnych torach pracują w nim 7-amperowe stabilizatory LDO o regulowanym napięciu wyjściowym. To rozwiązanie też obmierzę i przetestuję, zanim odważę się je zastosować i być może nim pochwalić. Chociaż niekoniecznie, bo tak naprawdę do samodzielnego wykonywania takich urządzeń motywują mnie dwie przyczyny: kosmiczne ceny w sklepach modelarskich (mój 2-amperowy "bec" kosztuje w sumie ok. 5 złotych - ceny części detaliczne, płytka wykonana w zakładzie produkcyjnym) oraz to, że jeśli mam model wykonany z zestawu, to mimo wszystko chciałbym, aby było w nim trochę mojej myśli technicznej, nawet pomimo jej niedoskonałości i potencjalnych konsekwencji, a nie tylko cudze rozwiązania kupione za pieniądze. Mówiąc szczerze, to ta dyskusja za bardzo odbiegła od tematu. Dla mnie EOT...
-
Marius, myślisz "po staremu". Współcześnie budując układy zasilania dba się o każdy miliwat straty - zwłaszcza przy zasilaniu bateryjnym. Oczywiście, zawsze można zbudować prowizorkę, ale zwykle nie o to chodzi. Tak tylko zapytam - co to znaczy, że "testowałeś redukcję napięcia"? Co to znaczy, że układ szeregowo-równoległy się sprawdził? Diody nie grzały się? I co z tego wynikło? Przypuszczam, że układowo nic. Diodom też nie było przez to lepiej, poprawiło się jedynie samopoczucie konstruktora. Pojemność w obwodzie zasilania to rzecz oczywista - każdy zajmujący się elektroniką wie, że trzeba ją włączyć. Stabilizatory liniowe łączone równolegle? Nie zrobiłbym tak . I drogo, i ciężkie, i sprawność do niczego. A dlaczego "raczej liniowe"? Przypomina mi się anegdota na temat stosowania uA741 (usłyszałem ją kiedyś na szkoleniu prowadzonym przez Analog Devices) - "jest wiele lepszych wzmacniaczy operacyjnych, ale mój dziadek stosował, mój ojciec stosował, to i ja użyję" . Nie pisz więc "raczej liniowe" nie przytaczając żadnych argumentów za. To tylko twoja opinia, niekoniecznie poparta jakimikolwiek faktami. W technice, a zwłaszcza w elektronice, liczą się pomiary i parametry, a nie opinie. Nowoczesne stabilizatory impulsowe nie "sieją" i zapewniają sprawność rzędu 98%. Konia z rzędem, jeśli znajdziesz taki liniowy. Zbudowałem nieskomplikowanego BEC'a na stabilizatorze impulsowym. Ma regulowane napięcie wyjściowe, obciążalność 2A, zajmuje nieco ponad centymetr kwadratowy, może być zasilany z pakietu 4S...2S i nie grzeje się. Poza tym, ma dobrą charakterystykę dynamiczną i świetnie nadąża za zmianami obciążenia. A tak na koniec. Przy zasilaniu z Li-Po 2S pierwszym, podstawowym problemem, który napotkasz jest to, że musisz zapewnić zasilanie 7,4V w zakresie napięcia wejściowego 7,4-8,4V. Niestety, przywoływany LM317 zupełnie się do tego nie nadaje.
-
Dobrze przemyśl to, co napisałeś, bo zawodowo zajmuję się elektroniką i jakoś nie bardzo wierzę, że to będzie takie łatwe zadanie na "wolną chwilę", Zaprojektowałem coś w rodzaju "power boxa", bo trudno mi pogodzić się z cenami w sklepie. Mój regulator do modelu ma awaryjny przełącznik akumulatorów, zabezpieczenie przed zwarciem i umożliwia równoległe łączenie serwomechanizmów. Nieźle nagłówkowałem się nad przełącznikiem zasilania po to, aby był niezawodny, a i tak musiałem pójść na pewien kompromis. Nie zamierzam jednak tworzyć wyrobu handlowego, a jedynie na własny użytek, więc rzeczony kompromis nikomu nie przeszkadza . Po pierwsze zauważ, że masz do czynienia z niestabilnym źródłem zasilania. To znaczy, jego napięcie wyjściowe (akumulatora) zmienia się i w praktyce mieści się w pewnym zakresie. Po drugie, porozmawiaj z profesjonalistami np. zawodnikami latającymi modelami akrobacyjnymi. Dowiesz się, że nawet 0,1V spadku ma dla nich bardzo duże znaczenie. Po trzecie, nie każdy MOSFET nadaje się do zasilania napięciem rzędu 5V - trzeba starannie dobrać tranzystor określonego typu. Po czwarte, komparator musi być zasilany - skąd w przypadku zakładanej awarii źródła zasilania (nie spadku napięcia, a awarii i całkowitego zaniku zasilania)? Będziesz też musiał zapewnić mu możliwość "zatrzaśnięcia się", aby nie występowały oscylacje przełącznika, bo gdy przestaniesz obciążać główne źródło zasilania, to jego napięcie może nieco wzrosnąć np. pod wpływem temperatury. Nie chcę pisać o kolejnych problemach, które napotyka się budując dobry przełącznik, pracujący w szerokim zakresie napięcia, z wbudowanym regulatorem o ustawianym napięciu wyjściowym (np. 5V, 6V, 7,4V), o obciążalności prądowej rzędu 5-6A. Zbuduj, to urządzenie, przetestuj, a potem wróć na forum i napisz jeszcze raz "klepnąłem w wolnej chwili". Skutek może być taki, że "klepniesz", a potem modele będą "klepać" o ziemię .
-
Dziękuję! Fajne fotografie . Widzę, że załapała się nawet jeszcze nieopatentowana metoda wożenia modelu ze złożoną połową skrzydeł. Polecam! Przykręcenie drugiego to tylko moment, a model mieści się nawet w bagażniku Fiesty. Ogólnie rzecz biorąc, dwupłatowce są nieco kłopotliwe w transporcie.
-
Napiszę do nich w tym tygodniu - wyślę również uszkodzone serwo. Myślę jednak, że tam coś już się wydarzyło, ponieważ ten model serwomechanizmu jest niedostępny w sklepach i u dystrybutorów. Taką bynajmniej informację mam ze sklepu, w którym reklamowałem serwa.
-
Poproszę jeszcze o fotografię Ultimate, który tak dzielnie ryczał nad Chodzieżą. Przyznajcie, że nie było głośniejszego modelu .
-
Czułem się naznaczony, ale nie - w sobotę koledze HS5495BH ustawiło się w jakieś dziwnej pozycji (a mówiłem, żeby tego badziewia nie kupował i nie posłuchał!), zrobiło zwarcie Li-Po 2S (aż się zadymiło z przewodów, ledwo zdążył wypiąć zasilanie) i "umarło". A więc u mnie 4, u niego na razie 1 (ma dwa ). Ważne jest to, że zupełnie różne źródła zakupu. To nie jest kwestia tego samego sklepu. Ja kupowałem w dwóch różnych, kolega w trzecim.
-
Prośba o sugestię odnośnie do napędu przepustnicy gazu
bjacek odpowiedział(a) na bjacek temat w Modele spalinowe
Pomału biorę się za wykonanie własnej "linki". To znaczy, kupiłem rurkę mosiężną o średnicy wewnętrznej 1mm i drut stalowy 1mm - drut porusza się w rurce bez żadnych oporów, a jeszcze dodatkowo wpuszczę tam trochę smaru. Mosiądz powinien mieć dobre właściwości poślizgowe w kontakcie ze stalą. Poprowadzę to cięgno jak linkę - łagodnym łukami, od serwa do silnika, od serwa do silnika w rurce. Dużo ułatwia sprężyna na przepustnicy - trzeba tylko ciągnąć, w drugą stronę "samo idzie". Nie planuję żadnych wyczynów, ot ćwiczenie akrobacji i na pewno żadne 3D. Pisząc o "pancerności" modelu chyba masz na myśli jego ciężar bardziej niż konstrukcję. Masz przy tym zupełną rację - jak zobaczyłem te pręty do ustalenia SW, to lekko się zdziwiłem. Zrobiłem podobnie jak ty, ale stosując poczciwą buczynę. Figurkę pilota też wyrzuciłem. Jednak jeśli chodzi o rurki, to pozostanę przy aluminium. Podwozie, jeśli tylko "ustrzelę" odpowiednie, to też pójdzie do wymiany. Wymyśliłem też jak zamontować rezonans. Podzielę się jakimiś fotkami, gdy model będzie gotowy. Na razie muszę nieco podgonić robotę, a poza tym jest świetna pogoda do latania i trochę szkoda czasu. Niech robota poczeka na deszcz, chociaż strasznie jestem ciekawy tego MMVS-a . -
To "łupnięcie" w kombacie było super! Zgadza się, po ten wspomniany zachwyt przyjechaliśmy . Kto nie był, niech żałuje. Do Chodzieży zawsze warto zajrzeć . Tylko, qrcze, trudno się u Was ląduje - jedno moje przyziemienie za pasem, a kolejne w rzepaku . Reszta jakoś tam poszła.
-
Prośba o sugestię odnośnie do napędu przepustnicy gazu
bjacek odpowiedział(a) na bjacek temat w Modele spalinowe
Ano właśnie - podobnie było w Ultimate tego samego producenta. Baterie umieściłem w okolicach środka ciężkości (używam 2 szt. Li-Po 2S, zrobiłem na nie "zasobnik" pod kabiną). Nieco przez to podniosłem SC, ale w dwupłatowcu nie wpłynęło to jakoś odczuwalnie na jego właściwości lotne. Silnik 20ccm z tłumikiem Pitts, z aparatem zapłonowym mocowanym na przodzie, pod kabinką silnika, ze wzmocnioną, podklejoną kabinką silnika (wydaje się, że to wszystko razem jest ciężkie) i jeszcze musiałem dodać ołowiu na przód, bo model był niewyważony. Irytujące było też to, że w modelu producent nie przewidział miejsca na baterię lub baterie i że trzeba było nieźle się nakombinować (trudny dostęp, delikatna budowa, nie bardzo było do czego przymocować baterie w taki sposób, aby był do nich dostęp). Dodam tylko, że jak miałem w nim silnik żarowy, to też wymagał dociążenia. -
Prośba o sugestię odnośnie do napędu przepustnicy gazu
bjacek odpowiedział(a) na bjacek temat w Modele spalinowe
Domek - oczywiście, że wzmocnię. Mam doświadczenia z Ultimate tej samej firmy. Tam nawet doszło do tego, że od drgań silnika tuż przy "wejściu" domku do kadłuba pękła sklejka. Musiałem wzmocnić żywicą i warstwą mocnej sklejki, a dodatkowo zalaminować. Te fotografie to tylko przymiarka silnika, nic więcej. Czeka mnie jeszcze nieco pracy przy adaptacji zestawu. Nie bardzo jest też jak zamocować tłumik rezonansowy, ponieważ spód kadłuba jest bardzo delikatny i nie ma do czego się "przyłapać". Mocowanie zrobię w dwóch punktach - przód między kołami (tu jest względnie mocny kawałek drewna mocujący podwozie), a tył do wręgi, którą trzeba będzie wzmocnić/przerobić. W tym silniku z przepustnicą jest tak samo - wystarczy pociągnąć, w drugą stronę odbija sprężyna. Dlatego kombinowałem z linką w pancerzu, bo w miarę łatwo mógłbym ją poprowadzić okrężną drogą, ale równie dobrze może być drut o zbliżonych właściwościach (np. jakaś struna) w rurce plastykowej. Coś, co nie wygnie się na stałe. Zbigniew, mam do Ciebie pytanie związane z wyważeniem. Gdzie umieściłeś aparat zapłonowy i baterie? Czy udało Ci się wyważyć model bez dodatkowych ciężarków? -
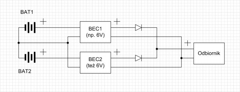
Przełącznik diodowy ma jedną wadę - zawsze przepuszcza wyższe napięcie. Powoduje to, że oba pakiety są rozładowywane, a nie - co jak się domyślam jest intencją autora - jeden pakiet jest "główny", a drugi "rezerwowy": Chyba, że diody włączysz za regulatorem napięcia, ale wtedy trzeba użyć dwóch regulatorów (BEC) o tym samym napięciu wyjściowym, a to kosztowne rozwiązanie. Przyznam się, że podobne dylematy doprowadziły mnie do projektu takiego awaryjnego przełącznika zasilania z wbudowanym regulatorem napięcia. Niestety, jeszcze nie jest gotowy... Bazuje na procesorze, ponieważ to bodaj najłatwiejszy sposób albo wyrównywanie napięcia pakietów, albo pracy w trybie przełączanego zasilania. Ceny takich urządzeń w sklepach modelarskich są koszmarne i uzasadnione jedynie 1000-procentową marżą . A odpowiadając na Twoje pytanie - można, ale pod warunkiem, którego nie jesteś w stanie zagwarantować, to znaczy - napięcie wyjściowe obu regulatorów musi być idealnie równe. Czasami wykonuje się takie połączenia, ale przez rezystory wyrównawcze, co w tym wypadku jest bez sensu (grzeją się, straty mocy itd.). Łatwiej włączyć na wyjściach obu regulatorów diodę Schottky (ma mały spadek napięcia w kierunku przewodzenia, a przez mało się grzeje i zapewnia wyższe napięcie na odbiorniku). Ze stratą rzędu 0,2-0,4V można się pogodzić. Załączam taki siermiężny schemat ilustrujący ideę dwóch BEC-ów.
