-
Postów
343 -
Rejestracja
-
Ostatnia wizyta
-
Wygrane w rankingu
6
Treść opublikowana przez bjacek
-
Sbach 342 lub Extra 300S
bjacek odpowiedział(a) na yarecki61 temat w Nasze modele (prezentacje i relacje z budowy)
Widzisz... Piszesz z punktu widzenia fachowca. I bardzo dobrze! Ale ja znam Jarka osobiście, spotykamy się na lotnisku i czasami latamy razem. Rzadko jednak przychodzi pogadać do modelarni (zapraszam zwłaszcza do "klubu dyskusyjnego" w każdą niedzielę, w budynku aeroklubu ) i dlatego tu wyraziłem swoje zdanie. A serwo może przerobić w dowolnym momencie dziejowym, nieprawdaż? A co do "ferrari" to się mylisz - można go sobie kupić ot tak, dla zabawy lub żeby cieszył oko. -
Bascom jest językiem, który przywiązuje nad do sprzętu - do mikrokontrolerów AVR i dziś już niemal wymarłych Intel 8051 (przy okazji - firma Atmel jest aktualnie własnością Microchipa).Z racji tego, nie da się tworzyć wielokrotnie wykorzystywanych na różnych platformach bibliotek. Poza tym, pisanie w Basicu jest zdaniem wielu programistów "nietrendi". No i jeszcze na dodatek wiele kompilatorów C i C++, w tym renomowanych producentów, jest albo zupełnie za darmo lub za darmo, ale z pewnymi ograniczeniami (np. odnośnie do wielkości kodu). No i w C czy C++ pisze się na luzie, a w Bascomie czuje się pewien, hmmm..., niedosyt . A jak zrobić w 5 minut? Pamiętajmy, że mówimy o warunku on/off, a więc tak naprawdę np. +100%/-100% wychylenia serwa. Da się też dokładniej, ale chyba nie ma potrzeby w tym wypadku. Proszę bardzo - tu jest gotowiec w języku C do pomiaru wypełnienia od Atmela -> http://www.atmel.com/Images/Atmel-8014-Using-Timer-Capture-to-Measure-PWM-Duty-Cycle_ApplicationNote_AVR135.pdf, http://www.atmel.com/Images/Atmel-8014-Using-Timer-Capture-to-Measure-PWM-Duty-Cycle_ApplicationNote_AVR135.zip. Korzystając z niego da się zrobić podobne programy dla innych mikrokontrolerów, również w innych językach. Warunkiem dla tych "5 minut" jest to, że robiłeś podobne rzeczy, jesteś biegły w danym IDE oraz masz doświadczenie. Początkującemu może to zająć dużo więcej czasu.
-
A ja będę polemizował - zna się dziewczyna. 5 minut to może przesada, ale w 15 się da. Wystarczy Bascom AVR i jakiś mały ATtimy. Funkcje do odczytu sygnału z serwa są gotowe. Trzeba dodać warunek włącz/wyłącz i już. Jak ktoś zna Bascoma, to da się w 15 minut. Ale... Napisanie programu to jedno, a działające urządzenie to drugie . Bo jak się procesor zacznie zawieszać od jakichś "śmieci" wędrujących po drutach w układzie, to trzeba będzie rozwiązać kilka problemów. A tu już trzeba wiedzy inżynierskiej, a tej wielu programistów po prostu nie ma. Z tego punktu widzenia te 5 minut, to marna perspektywa. A tak na marginesie - najlepszy wyłącznik zapłonu, którego miałem okazji użyć, zbudowano bez mikrokontrolera .
-
Sbach 342 lub Extra 300S
bjacek odpowiedział(a) na yarecki61 temat w Nasze modele (prezentacje i relacje z budowy)
Z tym cięgnem gazu to bym nie przesadzał... Mam różne rozwiązania w modelach - od linki po "sztywne, krótkie". W każdym bądź razie - ilu ludzi, tyle opinii i rozwiązań. A poza tym, co innego latanie zawodnicze, a co innego rekreacyjne. Jarku, zanim zaczniesz wydawać pieniądze i przerabiać, to wypróbuj swoje rozwiązanie. Mam takie same w modelu z silnikiem 20ccm - model lata i nie ma żadnych problemów. W jednym z modeli stosowałem cięgno w postaci drutu stalowego o średnicy 0,8mm pracującego w rurce mosiężnej - długość ok 20cm. Też dawało radę. No chyba, że masz ambicje latania "3D". Wówczas sposób wykonania cięgna będzie miał duże znaczenie. Tak samo moment obrotowy serwomechanizmu. W najnowszym Pitts używam HS225MG (4.8kG*cm, metalowe tryby). Spokojnie daje sobie radę. Ale uwaga jak poprzednio - jeśli masz ambicje latania 3D, to będziesz potrzebował szybkie, mocne serwo. A jeśli tylko zwykła akrobacja i latanie rekreacyjne, to nie ma sensu "demonizować" -
Jeśli silnik da się uruchomić, to ja bym nic nie kombinował ze śrubami Lo i Hi. To nie jest tak, jak w żarówce - stosunek ilości powietrza do paliwa jest znacznie większy i kręcenie śrubami w gaźniku ma minimalny wpływ na ilość oleju w cylindrze. Dlatego do docierania silnika stosuje się paliwo zawierające więcej oleju i stara się nie przegrzać silnika. Na regulację wolnych obrotów i przejścia do dużych (Lo) oraz pracy w zakresie dużych obrotów (Hi) przyjdzie czas nieco później, jak silnik trochę wypali co nieco paliwa. Moim zdaniem - ustawienia fabryczne i uruchomić silnik. Jeśli da się uruchomić, to na początku zostawić śruby. Jeśli będziesz wkręcał go na wysokie obroty i silnik będzie gasł, to wtedy przyjdzie czas na regulację.
-
Uwielbiam dwupłatowce! Wyszedł ci śliczny "śmigacz"! Eze-kote jest odporny na działanie paliwa.
-
Racja. Źle zadałem pytanie
-
Dziękuję za wskazanie wątku. Przeglądałem ten temat i wiele innych, również na zagranicznych forach. Poświęciłem na zbieranie informacji już dobrych paręnaście miesięcy (mam ogromny folder ze zdjęciami i planami), wykonałem nawet rysunki dla maszyny CNC, więc lenistwo odpada . Problem polega na tym, że każde rozwiązanie jest inne i nie mogę znaleźć nigdzie tego konkretnego modelu zaprojektowanego przez Joe Coletti, a intryguje mnie zwłaszcza serwo w gondoli silnika. Po co ono tam siedzi? W zasadzie to mam już wstępną koncepcję, kombinuję przynajmniej od roku i myślę o szczegółach starając się nie wydać dziesiątek tysięcy złotych na zbudowanie modelu. Na tym etapie interesują mnie przede wszystkim pewne detale. Wątek na pfmrc widziałem i nie wyjaśnił żadnych z moich wątpliwości.Jakby to powiedzieć - nie zastanawiam się nad tym, jak zbudować model, a bardziej nad tym, jak zaplanować wyposażenie. W trakcie tego "planowania" bardzo chętnie oglądam, jak zrobili to mądrzejsi ode mnie i bardzo, bardzo chętne obejrzałbym gotowy model. Wydaje się jednak, że jest on rzadkością, a na fotografiach dostępnych w Internecie twórcy głównie skupiają się na wyglądzie, a nie na detalach typu, które serwo do czego. W zasadzie, to może powinienem zacząć od tego, że pomimo "leciwości" projektu po prostu spróbować skontaktować się z autorem... Myślałem jednak, że ktoś już to wcześniej zrobił Wiele razy oglądałem filmy i fotografie z prawdziwym samolotem i kusi mnie takie zbudowanie modelu, żeby na zewnątrz nie było widać serwomechanizmów, jak w prawdziwym samolocie. Dlatego może niepotrzebnie pytam, ponieważ i tak inaczej rozmieszczę serwa. Ale i tak chętnie nawiązałbym kontakt z kimś, kto ma taki model gotowy, a jeszcze chętniej z kimś, kto ma jakieś doświadczenia eksploatacyjne.
-
Czy jest na forum ktoś, kto zbudował model samolotu DH 88 Comet o rozpiętości powyżej 2 metrów? Mam plany Joe Coletti (można je pobrać z aerofred.com) i próbuję je jakoś rozszyfrować. Na przykład mam pytanie o to, po co w gondoli jednego z silników są 2 serwomechanizmy (klapy + przepustnica?) i gdzie są zamontowane serwomechanizmy lotek.
-
Mam Ultimate z silnikiem Evolution 20ccm i mimo iż być może łatwiej było po prostu zmienić silnik, to postanowiłem zbudować własnego Ultimate. Motywowało mnie to, że gdybym po prostu wymienił silnik, to miałbym problem z wyważeniem. Musiałbym dodać obciążenie na tył, czego chciałem uniknąć. Silnik MVVS jest dosyć ciężki, więc w modelu na tyle kadłuba znalazło się miejsce na serwomechanizmy steru wysokości (2 szt.) oraz baterie zasilające serwa i zapłon. Do tyłu jest także przesunięte serwo steru kierunku, dzięki czemu model po zmontowaniu jest od razu wyważony, tak jak trzeba i nie będzie musiał dźwigać zbędnych kilogramów. To jedna zaleta. Druga jest taka, że inaczej niż producent zestawu, przewidziałem miejsce na baterie - leżą sobie bezpiecznie na specjalnej półce. W pierwowzorze musiałem schować baterie pod odkręcaną kabiną. Dodatkowo, wreszcie spełniłem swoje marzenie o budowie Ultimate z "deseczek", nie z zestawu. Mój model jest - pod względem wymiarów i budowy skrzydła - kopią modelu Ultimate 90 firmy Seagull. Konstrukcja i budowa kadłuba jest własna, chociaż owiewka kabiny i podparcie skrzydeł pochodzą z innego modelu - nie robiłem ich samodzielnie. Do gazu użyłem serwa "micro", które zamocowałem obok silnika. Kadłub i skrzydła są pokryte folią Oracover (biała, niebieska, czerwona). Całość instalacji elektrycznej jest zasilana wprost z 2S (Li-Po) - nie używam BEC. W modelu użyłem podwozia i owiewek z rozbitego modelu JAK-54. Nie będę opisywał budowy (typowy kadłub - tył kratownica, przód sklejka, parę wręg), ale chciałem napisać o pomyśle na wykonanie owiewki silnika do tego modelu, bo może kogoś to zainspiruje i przyda się do innych modeli. Czasami człowiek jest tak "zagwożdżony" metodami stosowanymi przez producentów zestawów ARF, że wydaje się, iż nie można inaczej, a jednak... Budowę owiewki zacząłem o wstępnego zwymiarowania i naszkicowania dwóch detali - przodu oraz boków. Na rysunku niżej przód owiewki. Dla ułatwienia i powtarzalności narysowałem go w komputerze. Następnie wyciąłem z 1-milimetrowej sklejki boki, a z giętkiej, elastycznej sklejki 0,8 mm dwa "przody". Trzeba zwrócić przy tym uwagę na kierunek gięcia się sklejki, to znaczy, boki i przód wyciąłem w taki sposób, aby linia gięcia wypadała wzdłuż dłuższego boku prostokąta. Wyciąłem też z grubej, 4-milimetrowej sklejki krążek, który przykleiłem do przodu - tu będzie wystawała oś silnika. Nie ma tego na fotografiach, ale zagiąłem formatkę przodu na drewnianym klocku (przyklejony krążek nie pozwalał się jej wygiąć w regularny łuk, co było zamierzone) i Wikolem przykleiłem do niego od spodu drugą warstwę sklejki. Cienka sklejka dosyć łatwo się gnie, dlatego łatwo skleić dwie warstwy, które po wyschnięciu kleju mniej więcej zachowują kształt. Podczas gięcia sklejkę spryskiwałem wodą. Następnie do przodu przykleiłem boki, ale w taki sposób, że sklejka miała pewien naddatek - to ten wystający kawałek na fotografiach. Poczekałem aż klej wyschnie, "naddatek" boków wygiąłem i przykleiłem do przodu, uprzednio zwilżając sklejkę. No i tu w moim fotoreportażu wkradła się luka, z tym, że może nie bardzo jest co pokazywać. Myślę, że rzut oka na fotografię wnętrza osłony wytłumaczy budowę. Góra jest wykonana z 1-milimetrowej sklejki, która została przyklejona do wręg ze sklejki 2,5mm. Dół jest wykonany z balsy 2,5mm, chociaż w tylnej części jest to sklejka, ponieważ tam osłona styka się kadłubem i wymaga wzmocnienia. Pokrycie dołu jest przyklejone do listew trójkątnych, natomiast pokrywa górna, po wygięciu i zaschnięciu kleju, została wklejona pomiędzy boki z około 15-milimetrową zakładką, aby dało się zeszlifować wszystko na równo. Najwięcej pracy wymagało wykonanie przodu owiewki. Do tego celu deski balsowej o grubości 8mm, z której wycinałem jakby kolejne warstwy, szlifowane po sklejeniu. Efekt prezentują fotki niżej. Owiewkę okleiłem folią Oracover. Na bokach nakleiłem wzroki podpatrzone w JAKu. Łatwo wykonać je samodzielnie za pomocą drukarki atramentowej oraz przeźroczystej folii samoprzylepnej. Na fotografiach owiewka jeszcze przed założeniem silnika - wszystko jest już przygotowane, wystarczy wykonać otwory i przykręcić motor. No i poczekać, aż się ociepli... Gotowa owiewka, po oklejeniu, waży 177 gram. Dla wzmocnienia być może jeszcze zalaminuję wnętrze cienką tkaniną szklaną, chociaż to raczej opcjonalnie. Teraz przede wszystkim zastanawiam się, jak poleci model. Kosztował mnie dobre 3 miesiące pracy - pierwsze detale wykonałem w październiku 2016... Oj będzie dreszczyk emocji przy oblocie!
-
Jestem prawie pewien, że jak kupiłem świecę (do evo wchodzi taka sama), to była podkładka. A jeśli chodzi o świecę G5 - gdyby ci pasowała, to tylko zysk. Po pierwsze, jest tania w porównaniu z iskrową (płaciłem bodajże 26 zł/szt.). Po drugie, model będzie lżejszy. Po trzecie, silnik pracuje bardzo równo. Jedyna wada jest taka, że nie będziesz miał jak go zgasić... Evolution to w zasadzie żarówka na benzynę - zamkniesz przepustnicę i gaśnie. W RCGF niekoniecznie tak będzie. Na bazie doświadczeń z evo powiem ci, że na G5 silnik jest mniej "zrywny" i wypluwa nieco więcej oleju, ale za to w powietrzu pracuje bardzo równo. Nie tak, jak na aparacie zapłonowym.
-
Tak... Z moim kochanym Evolution nadal razem walczymy . A o Evolution-10GX to musiałbyś porozmawiać z Piotrem z Rogoźna. No niby się kręci, model niby lata, ale np. zwalnia obroty na zakrętach :D/ Wiesz? Ostatnio miałem taką wizję, że kupię nowego Evo i wyrobię sobie jakieś zdanie, ale moim zdaniem jakość jest nieadekwatna do ceny. Zbliżoną cenę ma MVVS-30, więc raczej szkoda rozważać zakup Evolution. Ma i jeden, i drugi - naprawdę nie ma porównania. Osobiście latam na Motulu 600 (olej motocyklowy) - używam go do wszystkich silników benzynowych. Czesi w instrukcji MVVS'a piszą, że do ich silnika należy używać wyłącznie oleju syntetycznego o jak najlepszej jakości. Zalecają Mobil 2T Racing, ale Motul 600 chyba nawet jest lepszy. Litr kosztuje około 50 złotych, jednak rozcieńczając go w stosunku 1:35-1:40 to jest latania, a latania. Na pewno będzie pasowała G5 - to ten sam gwint/średnica. I w sumie racja - po co przy tak małej pojemności silnika "bagaż" dodatkowej baterii i aparatu zapłonowego
-
Myślę, że spokojnie możesz używać swoich MPXów, ale dodałbym do nich ramkę z blokadą. Ale trzeba to przemyśleć, bo to wszystko zależy... Nie widzę modelu, ale wyobrażam sobie, że jeśli połączenie będzie zbyt sztywne, to drgania mogą złamać bądź co bądź plastykowy ząbek blokady, mogą też powodować chwilową utratę kontaktu. Moim zdaniem byłoby bezpieczniej, jeśli wtyk.gniazdo z blokadą będą sobie luźno leżały (nie wisiały na napiętych kablach). U nas na lotnisku są takie modele górnopłatów, w których od góry jest "klapka inspekcyjna", a pod nią śruby mocujące skrzydła oraz wtyki i gniazda instalacji elektrycznej (serwa, oświetlenie - osobno dla obu skrzydeł). Niemniej, kable leżą na "półce" pod klapką zamocowane, ale zapewniając luz. Sam też raczej trzymam się tej zasady - nie używam sztywno zamocowanych złączy w modelach. Oczywiście, być może wytrzymają, ale jeśli nie... Szkoda modelu Być może rozważanie przez ciebie czy dać złącza sztywno, czy luźno ma taki sam sens, jak zastanawianie się w typowym wypadku, czy dać osobny akumulator do zapłonu i osobny do serw (za co kiedyś zostałem skrytykowany). Szkoda czasu na wątpliwe eksperymenty, bo jeśli coś zawiedzie, to skończy się źle. Na pewno luz na przewodach i złącze z blokadą wspólnie dadzą ci dużą niezawodność, chociaż może nie będzie to bardzo eleganckie rozwiązanie typu "snap in"
-
Model wreszcie naprawiony. Ta szpachla jest twarda jak kamień. Jej ukształtowanie, a następnie szlifowanie to naprawdę wyzwanie . Bez dobrego papieru ściernego i szlifierki się nie obejdzie. Ale faktem jest, że dobrze trzyma i jeśli się przyłożyć, to też dobrze wygląda. A teraz model czeka "aż się ociepli"
-
Szkoda ciągnąć tę dyskusję, bo każdy silnik jest inny. W moim ten nieszczęsny tłumik Pitts odkręcał się mimo wszystko. Mimo podkładek, nakrętek, kleju i innych. Osobiście wnerwia mnie to, że kupuję coś i zamiast po prostu skupić nie na użytkowaniu, to poprawiam fabrykę. W instrukcji silnika napisano, że początkowo śruby mogą się odkręcać, ale po 3-4 dokręceniach na ciepło wszystko już nie będą się odkręcały. Niestety, to nieprawda, więc pomimo podkładek i podwójnych nakrętek (nakrętka dociska nakrętkę) i tak muszę dokręcać śruby. To nie jest silnik o pojemności 2000ccm, a jedynie 20ccm. I chociaż występujące siły są mniejsze, to nie da się rozwiązań z "dużego" przenieść do "małego" silnika, bo nie można wykonać otworów o dużych średnicach, nie można dać dużych, mocnych podkładek i nakrętek, nie da się też zrobić wielu innych rzeczy - na przykład, dokręcić miniaturowych śrub z taką samą siłą, jak tych o dużej średnicy. Cała dyskusja też nie bardzo ma sens, bo są różne silniki, różny też poziom wiedzy i doświadczenie ludzi, którzy w różny sposób radzą sobie z problemami. Zwykle każdy wie, co to są podkładki i śruby samokontrujące, ale ich uzycie nie zawsze pomaga. Dlatego z różnych porad i metod warto wyciągnąć pewną "średnią", poszukać inspiracji, aby zbudować coś własnego, co zadziała akurat w moim wypadku. Niemniej jednak, niektórym osobom trudno jest zaakceptować fakt, że ktoś może nie wiedzieć, że jest początkującym itd. Po co w takiej sytuacji się wypowiadają? Czy nie lepiej ominąć wątek, jako mało interesujący? Bo jeśli do dyskusji nie wnosi się nic wartościowego...
-
A tak z ciekawości pogrzebałem troszkę po forach "połowy świata". Wyobraź sobie, że to nie tylko my mamy takie problemy. Bo skoro np. firma OS Engines spaprała mocowanie tłumika Pitts w swoich GT22 i GT33, to nie tylko my mamy z tym problemy. Wystarczy użyć trochę języka angielskiego lub niemieckiego i poczytać. To wcale nie jest tak, że my jesteśmy jacyś głupsi, a ta "lepsza" połowa świata jest super i doskonała.
-
Ja się poddałem. Mam do silnika przymocowany tłumik typu pitts, który swoimi drganiami odkręca wszystko, co wykombinowałem. Wydaje się, że jak dotychczas najlepsze były przewiercone szpiki z nakrętkami zabezpieczonymi zawleczkami. Szpilki były wkręcone w blok silnika za pomocą specjalnego gwintu o kształcie jakby stożkowym (przód śruby lepiej nacięty, niż tył) - trzymało jak nie wiem i nic się nie odkręcało. Wtedy tłumik ułamał szpilkę . Ostatecznie dałem zwykłe nakrętki+podkładki sprężynujące, a w masce silnika zrobiłem otwory pod klucz. Jak przyjdę na lotnisko, to po prostu, przed pierwszym lotem sprawdzam i ewentualnie dokręcam śruby. Ot po prostu jeden punkt więcej na "czekliście". Ta nieskomplikowana czynność wystarczy na dzień latania. Gorzej, jeśli nie masz dostępu do śrub...
-
A tu krótki film pokazujący jak to działa
-
U mnie też tak działa - stery wychylają się tylko podczas ruchu modelem i przeciwdziałają mu. Niemniej jednak, tak na ziemi (podczas startu model trzyma kierunek i idzie jak po sznurku), jak i w powietrzu świetnie spełnia swoją rolę. Nie kombinowałem za wiele z ustawieniami. Z algorytmu PID masz zaimplementowane tylko bodajże części "P" oraz "D". Tę pierwszą ustawiasz w czasie kalibracji, tę drugą (a w zasadzie trzecią - "D") , aby przeciwdziałać oscylacjom (jeśli w ogóle występują). Wydaje mi się jednak, że niezależnie od ustawień żyro działa tak samo "mądrze" tzn. reagując na ruch i przeciwdziałają mu. Gdyby reagowało na wychylenie, to np. na ziemi, podczas startu położenie modelu z nosem zadartym w górę powodowałoby kontrę steru wysokości. Ustaw, poleć, wyreguluj, nie martw się - będziesz zadowolony
-
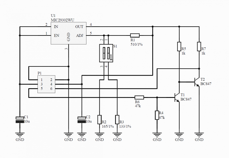
Chciałbym podzielić się z wami rozwiązaniem, które pozwoli - moim zdaniem - zaoszczędzić trochę pieniędzy. To trywialne w budowie urządzenie, które można było wykonać na milion sposobów. Ja zrobiłem je tak, ktoś może inaczej. Do wykonania konwertera skłoniły mnie dwie rzeczy. Po pierwsze, w nowych modelach stosuję instalację zasilającą napięciem 2S (7,4V). Po drugie, odkąd zacząłem budować modele z silnikami benzynowymi, to ostrożniej dobieram serwo gazu. Nie chodzi tu bynajmniej o jakieś wymyślne serwomechanizmy, ale po prostu dbam o to, aby serwo było mocne i miało metalowe zębatki. Powodem są oczywiście drgania silnika. W szufladzie zalegało mi trochę "starych" serwomechanizmów spełniających wyżej wymieniony warunek (np. to z fotografii - Hitec HS225MG), ale (niestety) wytrzymujących napięcie co najwyżej 6V. Takie serwo przydałoby się np. do sterowania przepustnicą gazu i szkoda go wyrzucić, ale przy zasilaniu napięciem wyższym niż 6V zachodzi obawa, że długo nie pociągnie. Dlatego wykonałem konwerter, który składa się jakby z dwóch bloków. Po pierwsze, ze stabilizatora LDO o regulowanym napięciu wyjściowym i po drugie, z konwertera poziomu napięcia wejściowego na takie, które stabilizuje LDO. Jednym zdaniem - wpuszczamy np. 7,4V po zasilaniu i sygnał PWM (sygnał sterujący serwem ma prawie taki sam poziom, jak zasilanie), a na wyjściu otrzymujemy 5V lub 6V do zasilania i sterowania standardowym serwomechanizmem - wybór napięcia zasilania/sygnału umożliwia przełącznik S1, sygnał wchodzi/wychodzi złączem szpilkowym P1. Ot cała tajemnica. Oto schemat proponowanego rozwiązania: To taka jakby wizualizacja płytki: A to realizacja praktyczna: Układ na ziemi działa świetnie, ale dopiero testowo montuję go w modelu. Najpierw sprawdzę na własnej skórze, a później podzielę się efektami. Z drugiej strony jest taki prosty, a stabilizator (działający analogowo, nie impulsowo) ma taki zapas prądu obciążenia, że raczej nie bardzo ma co zawieść. W modelu wszystkie serwa są na 7,4V, a tylko to od gazu jest na 6V. Moim zdaniem stosowanie większej liczby takich konwerterów w instalacji modelu raczej mija się z celem, ale nic nie stoi na przeszkodzie, aby tak zrobić. Osobiście planowałem pracę płytki jedynie z serwem gazu, w roli którego - jak pisałem - planuję użycie standardowych, 6-woltowych, "metalowych" serwomechanizmów Hitec i TowerPro, które po zmianie instalacji na 2S po prostu zalegają w szufladzie.
-
Trzeba zrobić dwie rzeczy. Po pierwsze, skalibrować żyro. Wejść w telemetry -> gyro assignnment (bodajże 4 ekran), zjechać w dół i wywołać "do setup", Przy tym ustawianiu kiwa się modelem zgodnie z wychyleniami sterów tzn. ster wysokości w górę - model o 45 stopni nosem w górę, ster kierunku w lewo - model w lewo (w poziomie) lotki w lewo - model o 45 stopni w lewo. Poprawne ustawienie jest potwierdzane podświetleniem nastawy (tło na chwilę robi się czarne). Cała procedura jest opisana w instrukcji. Później (tylko nie pamiętam czy należy, czy warto) wejść na ekran "gyro settings" i przyporządkować COEFF. np. do kanału 6. Da ci to możliwość regulacji wpływu żyroskopu na amplitudę wychylenia sterów.
-
Mogę mieć jakieś uwagi? Patrząc na twoją płytkę - obróciłbym transoptor o 90 stopni w prawo. W ten sposób będzie można odsunąć od siebie masy części "wysokonapięciowej" oraz "niskonapięciowej". Teraz jest tam wąska szczelina o szerokości jakichś 10-12 milsów, co może powodować problemy. Jeśli w trakcie produkcji powstanie tam jakieś niewidoczne zwarcie, miedziowy "włosek" schowany pod warstwą maski, to nie wykryjesz go, ponieważ nawet nie przyjdzie ci do głowy go szukać - urządzenie będzie działało poprawnie, a masy będą zwarte, co może (ale nie musi) mieć swoje konsekwencje. Zauważ, że na wielu płytkach w takich i podobnych sytuacjach nawet frezuje się rowki. Zyskuje się w ten sposób pewność izolacji galwanicznej i dodatkową separację za pomocą szczeliny powietrznej. Nie namawiam cię do tego frezowania rowków w wyłączniku zapłonu, ale radziłbym odsunąć masę od masy. Przy współczesnej technologii takie zwarcia zdarzają się rzadko, jednak zyskanie pewności, że ich nie ma zmusza do zakupu usługi testowania elektrycznego płytek, co podwyższa koszt. Oczywiście - co producent, to inny standard, ale to już na marginesie. Inna uwaga jest taka bardziej ogólna. Nie będę załączał schematów "bezprocesorowych" wyłączników zapłonu, które mam na dysku, ponieważ bez trudu można je znaleźć za pomocą Google. Skoro nie wykorzystujesz możliwości procesora, to po co ci on na płytce? Wiem, wiele osób nie ma pojęcia jak działa np. NE555 i mówią, że łatwiej im użyć procesora, ale to nie jest powód, aby nie zbudować urządzenia, które i nie wymaga programowania, i jest odporne na błędy programisty, i działa od razu po zmontowaniu (bez żadnych dodatkowych czynności), i na koniec - żeby nauczyły się czegoś nowego. Nie twierdzę, że ty nie wiesz jak działa NE555 - to uwaga bardzo ogólna. Do określenia czy przebieg mieści się w przedziale pewnych ram czasowych wystarczy zwykły układ czasowy - nie trzeba procesora i programu. Ma to tę zaletę, że nigdy się nie zawiesi i kosztuje dosłownie grosze, wielokrotnie mniej niż procesor. Gotowe urządzenie jest też bardzo tanie w produkcji i ma podwyższoną - w porównaniu z ATtiny - odporność na zaburzenia emc. Dlatego namawiam do zmiany koncepcji na bardziej niezawodną i tańszą. Masz rację. Nie ma sensu dodawanie jakichś dziwnych funkcji programowania punktów załączenia, fail safe itd. Umożliwia to praktycznie każda aparatura. Zresztą, fail safe zrobisz też bez problemu na wspominanym NE555 (brak transmisji wyłączy zapłon). Popieram koncepcję i rozwiązanie, ale jakoś nie pasuje mi w tym procesor .
-
U nas na lotnisku lata taki stary model, w którym jest fajne rozwiązanie. Dodam tylko, że silnik został własnoręcznie wykonany przez budowniczego - to adaptacja silnika z kosy. Do wyłączenia silnika konstruktor zastosował wyłącznik krańcowy. Po prostu, popychacz ma pewien luz kasowany za pomocą sprężyny. Gdy serwo gazu cofa się, to ciągnie przepustnicę i otwiera ją, ale gdy idzie do przodu, to zamyka przepustnicę aż do napotkania oporu. Następnie serwo przezwycięża siłę nacisku sprężyny i naciska krańcówkę. Rozwiązanie genialne w swojej prostocie i nie wymaga zasilania. Szkoda, że nie mam fotografii, ale może warto w tę stronę?
-
Dziękuję za porady. Sprawdziłem kwaśny węglan wapnia, który podkradłem z kuchni. Patryk, przepraszam za brak zaufania , ale na początek na kawałku sklejki. Faktycznie - reakcja jest silnie egzotermiczna, ale bez przesady. Ma to jakieś tam kilkadziesiąt stopni i nie ma tendencji do zapłonu. Należy też uważać aplikując CA, bo kropla potrafi spłynąć. Trzeba też to robić przy dobrej wentylacji, bo opary CA są silnie drażniące, a z mojej kupki węglanu to aż unosiła się stróżka jakichś oparów (pewnie na skutek wysokiej temperatury). Następnie pukałem, stukałem, szlifowałem - wszystko zgodnie ze słowami Patryka. Skoro tylko tylko ogarnę się z pracą, zaaplikuję wynalazek na małym kawałku osłony. Miałem plany, aby wczoraj naprawić osłonę, ale rodzina skutecznie te plany pokrzyżowała .
-
Dziękuję za podpowiedź. Aktualnie mam w zasięgu jedynie talk - czy dobrze się spisuje? Bo jak już przykleję, to "amen"
