-
Postów
1 289 -
Rejestracja
-
Ostatnia wizyta
-
Wygrane w rankingu
15
Treść opublikowana przez czarobest
-
Yak55 metrowy krzyżak z epp
czarobest odpowiedział(a) na cyrax_ojz temat w Parkflyer, slowflyer,shockflyer
Będziesz zadowolony, bardzo fajnie wyszedł ?. Mój dalej służy i cieszy mimo już lekkiego zmęczenia. Także jeszcze raz dzięki za plany i polecam ten projekcik . Tak przy okazji podrzucę filmik z zimy: I zdjęcia w powietrzu sprzed niecałego miesiąca z zawodów, które znalazły się tutaj: https://www.facebook.com/skyteam2019/photos/pcb.881022812499941/881022059166683 -
Do tego co napisał Robert dodam, że świece w takich podgrzewaczach podgrzewa się głównie na wolnych obrotach i krótko podczas przechodzenia z niskich na wysokie obroty, żeby się silnik nie dławił (teoretycznie nie powinien i bez podgrzewacza po dobrej regulacji, ale to taka pomoc raczej na zaś ). Ponieważ silnik jest odpalony, to na pewno nie ma większego sensu pełna moc. Biorąc to pod uwagę, zużycie prądu nie jest takie duże. Sam sobie dłubię taki prosty podgrzewacz na Attiny konfigurowalny za pomocą aparatury (no właściwie korzystający z dodatkowego kanału, który można bardzo mocno dostosować np. w OpenTX - łacznie z czasowym ogrzaniem po dodaniu gazu i takie tam), ale na razie jestem w fazie testów, choć działa to obiecująco . Wybacz Jacku za lekkie wcięcie się w temat - super silniczek . W zasadzie na wszelkie pytania odpowiedzi już padły, zastanawiam się tylko czy warto do tego silnika stosować, aż 20% nitro, osobiście raczej poszedłbym w coś pomiędzy 10-15%, aczkolwiek z takimi silnikami niestety do czynienia nie miałem, więc być może ktoś doradzi lepiej . Lubię paliwko Model Technics Formula Irivne (F/I) i olej w nim zawarty wydaję mi się bardzo dobry. Silniki też raczej nie narzekają . Tyle że tam jest 18% oleju, moim zdaniem wystarczająco nawet do uważnego docierania. Jest tam kilka procent oleju rycynowego, w niewielkiej ilości, która raczej nie syfi, a zawsze zwiększa troszkę możliwości oleju w trudniejszych sytuacjach. Piszę to nie jako rekomendację, tylko raczej informację, żebyś mógł dalej poszukać/popytać, bo zaznaczam, że ekspertem nie jestem .
-
No właśnie od początku zdaję sobie sprawę z tego, że to taka "proteza" . Zrobiłem Linear Advance, dobrałem wartość z wydruku kalibracyjnego i wklepałem ją do startowego G-Code, a także do firmware, bo na razie i tak drukuję z jednego filamentu. Przy okazji dorzuciłem sobie PID stołu oraz możliwość odpalania i konfiguracji tego bez komputera poprzez LCD - wcześniej nie wiedziałem jeszcze co jest potrzebne i przydatne i tego nie zrobiłem . Pamięci na razie nie brakuje więc to nie problem. No i po kalibracji odpaliłem wydruk, a tam katastrofa - ekstruder wył i robił bardzo chaotyczne ruchy, głowica zwalniała mocno na "zakrętach". Do tego ekstruder praktycznie obracał się z maksymalną prędkością o jakieś ogromne ilości obrotów, aż w końcu przeszlifował filament. Ale to mój błąd, bo odpaliłem tę funkcję: Wymagane to było do kompilacji przez to, że ta opcja (w wersji normalnej) była włączona gdzieś indziej, uznałem przez to, że czemu nie . Ale jednak musiałem to wyłączyć, łącznie z odkomentowaniem tej bazowej opcji z drugiego pliku konfiguracyjnego. Teraz dzwięk już jest normalny, przy drukarce słychać tylko lekkie klikanie silnika od ekstrudera, ale cicho i i tak ruchy drukarki są głośniejsze . Wydruk bez żadnego Coastingu i z zerowym ustawieniem różnicy powracanego filamentu po retrakcji wygląda teraz sporo lepiej niż wcześniej, nie ma aż takich widocznych pasów dookoła, ale i tak lekkie nadlewki są, spróbuję to minimalnie zmniejszyć drobnym zmniejszeniem ilości filamentu po retrakcji i chyba będzie dobrze.
-
O! Z jednej strony cieszę się, a z drugiej troszkę martwię, że coś będzie nie tak . Wysokość się zgadza, średnica zewnętrzna tego to powinno być 40mm, więc też się praktycznie zgadza z tym w Slicerze. U mnie ta średnica zmierzona suwmiarką na wydruku wynosi 39.95mm. Co do otworu na łożyska, narysowałem je z lekkim zapasem (zresztą o tym samym pisał Przemek w kwestii projektowania) to znaczy dałem tam otwór 22.12mm, pobrałem też STL'a dla pewności czy wrzuciłem co trzeba i w nim również tak to wygląda. Jednak u mnie ten otwór mierzony suwmiarką pokazuje wyniki od 21.90mm do 22.05mm - ciężko to zmierzyć bardzo dokładnie. Ta sama suwmiarka pokazuje na łożysku równo 22mm, a wchodzi ono pod niedużą siłą jednego palca (choć za pierwszym razem ciut mocniej, ale też dało się to spokojnie palcem docisnąć). Ustawienia mam takie jak fabrycznie, poza ekstruderem. Czyli: Jedyne co przychodzi mi do głowy to przestawione coś w kompensacji osi X i Y w slicerze, ale nie znam się . Jeszcze dopiszę jedną rzecz która dzisiaj mi wyszła. Drukowałem to: https://www.thingiverse.com/thing:1904851 żeby w końcu oprawić w coś gołego LM35 (ale chyba i tak muszę narysować swoje, bo LM35 jest nieco mniejszy niż otwór, a wolę bardziej dopasować ) i okazało się, że jednak moje ustawienia są niby fajne, ale w przypadku drobnych ścianek jak tutaj robią się dziury i kilka warstw początkowych tych kolumn je miało, nie jakieś ogromne, ale tak nie może być. Zmniejszyłem znacznie te moje ustawienia dotyczące Coastingu oraz ilości podawanego filamentu po retrakcji (to jakby zwiększyłem, bo mam na minusie ). I wydrukowało się już bez dziur, ale z wyraźnym pogrubieniem od zbyt dużej ilości filamentu na początku warstwy. Więc znowu wróciłem do punktu wyjścia, choć ogólnie wydruk pod latarką jest bardzo ładny i równy, poza tymi pogrubieniami. No i zacząłem sobie przeglądać różne oferty głowic . I tak przeglądałem model J-Head V6, a na aukcji napisana była instrukcja, według której dysza powinna mieć luz (przerwę) 0.5mm od obudowy grzałki. Ja dokręciłem do końca po moim przetykaniu ?. Znowu więc to rozkęciłem i zrobiłem tak by był ten luz na 0.5mm i tym razem mimo tego samegu G-Code, który generował pogrubienia, są one dużo mniejsze, a przy samym początku niestety były znowu niewielkie dziury więc muszę zmniejszyć (i zwiększyć :)) jeszcze bardziej Coasting oraz ilość filamentu po retrakcji. Ale mieszam . No i odnośnie tego co napisał Przemek @japim w sprawie stołu, faktycznie to ma sens i nie zawuażam tego pewnie przez drobne wydruki, ale przy czymś większym faktycznie czasem widać nierównomierność pierwszej warstwy mimo teoretycznie dobrego ustawinia. No i właśnie teraz po tym odsunięciu dyszy akurat się troszkę męczyłem z ustawieniem, bo nie chciało się przyklejać w jednym rogu, albo znowu było zbyt blisko i może ten czujnik by się przydał. Tylko tyle mam pomysłów ostatnio na wydawanie pieniędzy, że część musi poczekać . Bo zbiera mi się już, a to czujnik poziomowania, a to stepsticki, a to może nawet pokusić się o te inną głowicę kiedyś w przyszłości . No i zaczynam rozmyślać nad rysunkiem do wsadzenia wentylatora 70 mm do chłodzenia stepsticków i po części zasilacza, w celu nieco wyciszenia i ogólnie dostosowania tego pod TMC2209 .
-
Tak napisałem troszkę żartem, prawodpodobnie rację masz co do jakości i zaawansowania technicznego amerykańskich samochodów, ale mają one swój urok no i dźwięku ich V8 trudno nie lubić. Inna sprawa, że wszelkie Mustangi itp. miały też "zwykłe" rzędówki i z takimi się sprzedawały . Mimo wszystko ja lubię tak dzwięk tych aut, jak i sam ich wygląd zewnętrzny, który jest częstojest po prostu bardzo fajny, choć mieli też bardzo zwykłe i brzydkie modele głównie w latach 90. I wtedy nawet Mustang był taki sobie, choć w wersji Cobra akurat mi się podoba . To V8 w MX5 podałem jako taki dość szalony przykład , Ale faktycznie to o czym mówisz brzmi dobrze, choć akurat w MX5 mało co bym zmieniał, bo to po prostu bardzo fajny roadster już z fabryki . Cały czas zresztą biorę go pod uwagę jako pierwszy prawdziwy mój samochód . Co do mojego super odległego marzenia, ja raczej myślałem o pożenieniu czegoś z obecnego Musatanga, najfaniej coś z oferty Ford Perfomance, ale to już spore koszty i pewnie kłopoty logistyczne. A chciałbym zostać w "rodzinie" Forda . No ale to jest bardzo, bardzo odległe i być może niemożliwe, no ale chyba trochę jeszcze życia mam, to się zobaczy .
-
E tam koszmar, u nas pewnie było wtedy 600ccm i 23KM w tylnym napędzie . Ja tam uwielbiam i motoryzację Amerykańską i Japońską i Europejską (choć akurat VW czy Audi, (podciągnąłbym pod to niestety i Mercedesy i wiele BMW (no tu jest najwięcej wyjątków ) to zdecydowanie nie moja bajka i z tej grupy mało co mnie interesuje). Stąd pisałem o moim marzeniu wsadzenia V8 do Mondeo z wałem cross-plane ( a da się do MX-5 to i do tego się zmieści). Ogólnie czy to wysoko kręcący się Wankel, świszczące turbo, V4 (one są fajniutkie), V6 czy właśnie ogromne V8 z kompresorem lub bez, jakaś warcząca rzędówka i tak dalej to zawsze robi się miło mniej lub bardziej . No a coś takiego to jest kosmos, wystarczy że sobie pracuje na wolnych obrotach i aż mnie rzuca . A z drugiej strony jarają mnie też takie auta jak wyżej wspomniana Fiesta St150, ogólnie mam szeroki zakres upodobań, chyba zbyt szeroki . Ehh dobra, zawsze za bardzo się rozkręcam i zaczynam myśleć ile to bym nie chciał mieć samochodów i z jakimi to silnikami, a skończy się na bezdusznym elektryku jak wszystkiego zakażą, albo hulajnodze .
-
Powiem co wiem, a najwyżej mnie ktoś potem poprawi/dopisze . Nic w krokach osi X i Y w oprogramowaniu nie zmieniałem i u mnie jest wszystko okej, gwinty od M3 do M10 jak na razie pasują do normalnych metalowych śrub i nakrętek, także dokładność jakaś jest . Może niechcący przestawiłeś w swoim Slicerze kompensacje wymiarów albo zmieniłeś niechcący ilość kroków w pamięci? Wiem, że to może banały i wiesz o tym, ale zawsze warto to najpierw sprawdzić . Inna sprawa, że podstawa może być nieco szersza ze względu na "stopę słonia", która u mnie również nieco jeszcze występuje, choć udało mi się ją mocno ograniczyć ustawieniami flowrate'u. Ja bym zmierzył wyżej i jeśli jest w miarę okej to nie ruszał ustawiań. Chociaż nie wiem jak z tym wydrukiem naciągacza ?. Napiszę, jak ja to obecnie robię, bo już mi się troszkę odechciało ustawiać to offsetem na osi Z . Będzie to pewnie troszkę niepoprawne i pewnie niektórzy uznają to, za lekko mówiąc, bardzo nieprofesjonalne, ale działa . Po pierwsze ustawiłem sobie przełącznik krańcowy tak, by śruby pod stołem były w miarę ściśnięte, kiedy dysza jest przy stole (wcześniej miałem troszkę obrotów mniej), dzięki czemu mam wrażenie, że stół mi się już "sam" nie przestawia . Offset osi Z na zero i ustawiam każdy róg tak, by kartka papieru (zwykła 80g/m2) przechodziła z lekkim oporem pomiędzy nagrzanym stołem a dyszą. Puszczam wydruk i wtedy jak się nie przykleja w którymś miejscu, to reguluję na oko odpowiednie śruby nie zatrzymując druku (zazwyczaj drukuje wtedy jeszcze skirt), następnie obserwuję pierwszą warstwę i zwyczajnie na oko dokręcam lub odkręcam tak, by była ładna. Czyli się przyklejała, ale też, aby dysza nie robiła na niej zadziorów. Po takim czymś stopuję wydruk, odklejam to co jest i puszczam znowu, już bez problemu drukując z ładną warstwą . Jak się nic nie rusza to w zasadzie jest potem dobrze cały czas. Na ten moment dzięki temu w zasadzie zastanawiam się, czy czujnik poziomowania jest mi na razie potrzebny .
-
Fajne wymagania, podobają mi się . Aczkolwiek tego właśnie mniej więcej dotyczyła druga część mojej wypowiedzi, choć dość na około, że wśród nowszych wozów po prostu mało co mi się podoba, ale żeby nie było, są też i takie, które są okej. Ostatnio z kolegą doszliśmy do wniosku, że jak dla nas teraz samochody powiedzmy 15-letnie są właśnie tymi ostatnimi fajnymi i da się je jeszcze kupować w rozsądnym stanie to za założymy 10 lat będą miały po 25, a z nowszych to wybór będzie raczej kiepski - no nie lubię choćby tych tabletów we wnętrzach, nie potrzebuję asystentów itp. itd. Choćby Mondeo, to o którym pisałem moje historie, miało wersję ST z silnikiem V6 3L, w nowszych było już tylko maksymalnie 2.5L R5, a w najnwoszym chyba nic powyżej 2L, to też mnie smuci, że w normalnych standardowych samochodach nie ma takich ciekawszych wersji . Ja np. z takich przyziemnych marzeń/planów chciałbym między innymi małego hot-hatcha pokroju Fiesty ST150, a gdzie w nowszych autach znajdzie się wolnossące 2.0 w tak małej budzie, bo nowsze Fiesty są już niestety sporo większę optycznie - a właśnie podoba mi się taki mały, a szybki wozik . Wolnossący nie z powodu awersji do turbosprężarek czy kompresorów, ale po prostu dla spróbowania, a i też lubię taką charakterystykę . Inne marzenia to takie bardziej kosmiczne, Wankel i RX-7 , czy Charger z HEMI - no ale to już zdecydowanie marzenia . Bardzo też mi smutno z powodu takiego, że nie było u nas i w zasadzie w ogóle z kierownicą po naszej stronie FPV (tak, FPV) Falcona z V8 to jest też fajny sedan , ogólnie Australia to również (troszkę raczej już niestety był) ciekawy rynek, choćby Holdeny czy właśnie FPV. Troszkę odpowiem za Błażeja, ale z racji tego, że chcę po prostu wyrazić swoje zdanie. Dlaczego starszy wóz to studnia bez dna w porównaniu do kupna nowszego? Weźmy na to, że chciałbym zmienić to Mondeo, dostanie się za nie powiedzmy z 8 tysięcy (a to jest dość wysoka wersja, choćby z samopoziomującym się zawieszeniem z tyłu), żeby kupić powiedzmy 5-letni samochód, który będzie podobny (np. też Mondeo) trzeba wyłożyć z 60 tysięcy ?. A to będzie używka która może się zaraz rozlecieć, bo źle się trafi. A co oferuje w zamian, no właściwie nic, może będzie nieco bardziej komfortowy (jak pisałem, wszelkie asystenty itp są niepotrzebne, nie potrzebuję też jakiegoś Androida (nawet jakbym chciał to i tu można włożyć), a gniazdo AUX jest fabrycznie więc muzyka z telefonu jest ). A tutaj wszystko jest wymieniane na bieżąco (nawet przednia szyba nowa, czy olej w skrzyni co chyba mało kto robi), więc w zasadzie mimo tych moich historii nic się nie dzieje (a one też kosztowne nie były) , wiadomo przynajmniej co jest i że cała mechanika jest sprawna i bez ukrytych wad . Ale oczywiście jak kto lubi i Twoje zdanie też rozumiem . Myślę, że zdanie o niskiej jakości np. silników wynika też troszkę z zaleceń typu wymiana oleju co 30kkm itp. Gdyby użytkować nowsze wozy normalnie, czyli zmieniając ten olej co 10kkm-15kkm i tak dalej też byłyby całkiem trwałe, choć dalej bez tego czegoś . Najpierw muszę zorganizować jakoś miejsce na to, bo tak zdjąć zderzak, "rozdrapać" i być złapanym przez deszcz czy coś to słabo. Nie mówiąc o pokrywaniu tego jakimś środkiem. Niemniej wypada to zrobić . Da się dopatrzeć tego na zdjęciu, które wyżej wrzuciłem z Wicherkiem, jak się powiększy w okolice tylnego zderzaka . No i dobra podrzucę film, nagrany zimą tego roku, zaznaczam, że powstał on dla żartu i zabawy - wiem że to absolutnie nie jest żaden drift . Do tego wszystko było pod kontrolą i na niedużych prędkościach - nie karćcie mnie za "młodzieńcze" wybryki . Ogólnie na drodze jestem bardzo, bardzo spokojny . Ale bawiłem się dobrze i chyba też poniekąd fajnie to wyszło . Jak nie całość to polecam fragmencik w zwolnionym tempie na początku i od 1:45, mi się podoba . No mam nadzieje, że zbytnio sobie nie narobiłem wstydu .
-
No dobrze to opowiem historię mojego życia z tym gruzem na dole i dotyczącą mojego super "szczęścia" . 1. Po pierwsze wytłumaczę skąd nieco inny kolor przedniego zderzaka, bo w sumie to też troszkę niefart. Pewnego zimowego wieczoru stał sobie prawie samotnie (z przodu najbliższe było nasze Punto, tak z 3 długości dalej) przed blokiem. Nagle słychać bardzo nieumiejętną jazdę i piłowanie. Tata akurat był przy oknie w kuchni, więc spojrzał i z tego co mówił, gościu bardzo koziołkował . Nagle krzyczy "walnie w Forda" i było słychać "bum". Także mimo zimy tata wybiegł prawie w samych krótkich spodniach na dół, gościu próbował uciec, ale po pierwsze średnio mu szła jazda. A po drugie Ford się bronił i przebił mu oponę. Co lepsze później pomagaliśmy mu i jego koledze ją zmienić, bo też nie za bardzo ogarniali. Co gorsza, to był Smart, silnik z tyłu i w zasadzie od razu wzmocnienia stąd on poza oponą nie ucierpiał, a Ford miał do zmiany lampę, nadkole i zderzak do naprawy. Być może to też miało wpływ na późniejsze pęknięcie szyby i niedziałanie podgrzewania, ale teraz już jest nówka przynajmniej bez odprysków . Niestety lakiernik nieco popsuł sprawę i kolor średnio pasuje, ale już trudno . Kolejna sprawa to to, że samochód prowadził kolega gościa, który przyjechał do naszej klatki kupić jakiś telefon, a był to samochód taty tego właśnie kolegi (który poszedł po telefon), więc jeszcze biedny musiał się z nimi jakoś dogadywać i pewnie pokrywać koszty, prawko miał od miesiąca . 2. Dobra jak ktoś dotarł, aż tutaj to nieźle. Kolejna rzecz to już moje przyjemności . Dwa lata temu jechaliśmy na wakacje do Włoch, jako że miałem już prawko to zmienialiśmy się z tatą, żeby jechać bez większych przerw. No i jedziemy sobie w Niemczech, były roboty więc troszkę wolniej, skończyły się, dodałem gazu, żeby dobić do tych przelotowych 130km/h i nagle głośny huk jakby coś wybuchło. Samochód osłabł i nie przyśpieszał, dało się tylko trzymać prędkość, ale po zwolnieniu już jej nie nabierał. Pomyślałem, że coś z turbosprężarką ?. Zjechaliśmy na parking, swoją drogą świetnie wtedy szumiał przy dodawaniu gazu na parkingu - jak po dobrym tuningu z wielkim turbo . Okazało się, że puściła rura idąca od sprężarki do intercoolera (przy nim) - po prostu opaska metalowa już nieco się zestarzała. Oczywiście robiło się już ciemno, więc z latarką coś próbowaliśmy dogrzebać, niestety w bagażniku mieliśmy oczywiście narzędzia i opaski, ale same za małe. Dopiero po jakimś czasie doszliśmy do tego, żeby połączyć dwie ze sobą . Nie muszę mówić jak niewygodne pozycje to były, do tego po omacku (niby tylko przykręcić opaski, ale bez przedłużek, na ziemi itp.), ale na szczęście udało się to naprawić i pojechaliśmy dalej już bez problemów. 3. Te same wakacje co wyżej . Wracamy, przejechał już pewnie z 2 tysiące kilometrów od tamtej wpadki, jedziemy przez Szwajcarię, później Niemcy i tak sobie jedziemy. Zjechaliśmy na parking i zmiana znowu na mnie. Zdążyłem przejechać kilka kilometrów i nagle duży opór i bardzo głośne wycie ?. No to cóż, zwalniam i pobocze, bo jakby ktoś ciął metal. Zobaczyliśmy, że za parędziesiąt metrów jest zjazd, więc doczłapaliśmy się, bo zaczęło się ściemniać no i stać na poboczu trochę słabo. Tam zjechaliśmy na bok i czekaliśmy już niestety na lawetę. Było to w okolicach Monachium - 1000 km do domu . I znowu prowadziłem ja . W każdym razie winne okazało się oczywiście łożysko, niedające żadnych znaków przed tym. 4. No i ostatnia historyjka, znowu ja . To było już w tym roku po oblocie konkursowego modelu FPV, spakowałem się i pojechałem z lotniska do domu 17 km.. Po drodze zaznaczam żadnych złych objawów, nikt nie mrugał, nic nie czułem, nic nie widzałem, mimo że ciągle patrzę w lusterko wsteczne. Podjeżdżam pod blok około 22, cofam i nagle jestem cały w gęstym dymie i zaczynam czuć smród. Najpierw pomyślałem, że z wydechu i coś z silnikiem, zgasiłem i widzę, że dym mi leci po przedniej szybie, wtedy już się mocno zdenerwowałem. Zajrzałem pod maskę (tak to nie było mądre), nic nie widać, w międzyczasie zadzwoniłem po tatę, żeby zszedł. No i zaglądam pod spód, a tam na wysokości dźwigni zmiany biegów dymi się i widać żar. To była osłona (choć nie do końca termiczna) która leżała na rurze wydechowej i odpadła z góry. Godzina 22 więc mechanik ani nic nie do ogarnięcia, pod blokiem próbowaliśmy to polewać wodą z butelek, w końcu zerwaliśmy rękami całą tę osłonę która opadła - nie było wyjścia. Dalej polewaliśmy, a tam dalej widać dym. Byliśmy już ostro przestraszeni i zastanawialiśmy się co zrobić i czy to już nie po aucie jak zajarało się coś w środku. W końcu uznaliśmy, że pojedziemy 1km na myjkę i po prostu nawalimy tam wody, zostawimy auto z dala od wszystkiego i się zobaczy. Po jakichś dwóch godzinach stania na parkingu, po całej akcji, już wydawało się tam chłodno i na szczęście nic więcej się nie stało. I teraz akcja z mechanikiem, podjechaliśmy do stałego gościa, mówimy co i jak, on oczywiście zarobiony więc na długi weekend już nie będzie auta (to było właśnie przed nim i mieliśmy jechać, pojechaliśmy w końcu połykaczem autostrad, czyli Punto 1.2 60KM ). No dobra wiadomo, mechanik uznał, że alternator i kable prądowe do wymiany, bo zjarane, okej pan się zna , przy odbiorze tata pyta, czy wie, skąd mógł być pożar, a on "a nie wiem, nie będę dochodził" i to już było dość słabe. Później gdzieś tam jechaliśmy i zwróciłem uwagę, że plastiki na konsoli środkowej pod ręcznym i przy drążku zmiany biegów (czyli te same okolice co pożar) są ciepłe. Kolejny dzień tata przypadkiem usłyszał, że przy gaszeniu zagrzechotało i już wiedział, że to wydech, zajrzał - no jasne - aczkolwiek z tyłu przy tłumiku po prostu zardzewiał i puścił. Podjechał już gdzie indziej na wymianę i tam znalazł się winny całego pożaru - że poprzedni mechanik tego nie sprawdził (my nie możemy, bo bez kanału czy podnośnika to ciężko), szczególnie po opisaniu pożaru to moim zdaniem bardzo, bardzo źle. Mógł doprowadzić do kolejnego i już grubszego, gdyby zajarały się plastiki wewnątrz, być może z nami w środku... Rura na wysokości pożaru wyglądała tak (idealnie skierowana do góry), żeby nie było, spalin nie było czuć w ogóle, dźwięk ten sam, bo on tylko klekocze, ale sam wydech jest cichy pewnie przez turbosprężarkę. Po wymianie plastiki w środku zimne nawet po autostradzie. Wątpię, że ktoś przeczyta, ale dobra, spisałem swoje dotychczasowe złe przygdy z tym autem, ale i tak go uwielbiam, służy mi do wożenia modeli, wakacje wszystkie również były super, nawet te z niespodziankami i jest po prostu fajnym komfortowym wozem . No i moje najlepsze zdjęcie bohatera tych "pasjonujących" historii, które jakoś kojarzy mi się ze zdjęciami aut w głównie amerykańskich w reklamach/katalogach z dawnych lat . Mi się kurcze podoba . No niestety ten mój kochany Ford , to diesel. A ja lubię obroty i takie zabawy jak redukcje z międzygazem powiedzmy z 5 na 3 co w Punto wychodzi super z taką przygazówką pomiędzy - jara mnie to , no i wtedy bardzo płynnie i bez szarpnięcia można taką redukcję wykonać, szkoda tylko, że nie jedzie . Albo hamowanie z międzygazem, tylko w Punto mi się za to pięta nie mieści na pedale gazu , a w Fordzie diesel nie jest taki chętny na przygazówki. Ale po chipie i on dużo bardziej lubi wysokie obroty i dzięki temu stał się też dużo bardziej elastyczny. No i może duszy jak jakieś fajne benzyny nie ma, ale stado bocianów pod maską jest . Dokładnie Fertan mamy, nawet traktowałem nim popychacze w jednym OS Maxie , tam też było pryskane, ale trzeba to oczyścić, bo się rozpędza, a nie chcę, żeby były tam w końcu dziury . Choć niby to wygląda tak powierzchownie i bardziej dookoła odpada lakier, a sama rdza nie jest wielka, w każdym razie trzeba to dobrze poczyścić, potraktować Fertanem i zabezpieczyć czymś jeszcze, niekoniecznie musi być na razie pięknie, byleby w miarę trwale . Aha, i wybacz Błażej, jeśli nie do końca o takie tematy i takie graty Ci chodziło.
-
Witam ponownie , troszkę potestowałem i doszedłem do ustawień które nie powodują dziur oraz niwelują te paski także na razie jestem już całkiem zadowolony. Testowałem też przy większych prędkościach o których pisał Przemek (dla testów wszystko na 80mm/s, przyśpieszenia na 1800mm/s2) i o dziwo druk był dobry i chyba przyśpieszę w ogóle drukowanie w takim razie, ale niestety to nie zniwelowało tak tych nadlewek. Tu z latarką: No i kolejne akcesorium do drukarki wrzuciłem na Thingiverse (jest tam filmik i więcej fotek): https://www.thingiverse.com/thing:4964212 Taka moja wariacja na temat filtra oraz prowadnicy do filamentu z łożyskiem . A zresztą tu też film wrzucę, widać jak śruba lata na boki w takim tempie ?. Więcej zdjęć: A i jeszcze odnośnie małych elementów, to też się da . Tata zasugerował, że przydałby się haczyk do łazienki, bo metalowe rdzewieją. Więc szybko prosty rysunek i haczyki są . Też w sumie wrzuciłem, ale bardziej dla siebie, bo to prosty element, do tego jest tego tam sporo - https://www.thingiverse.com/thing:4964218 Fotki:
-
Jasne, ale jak dla niektórych ten samochód jest tym samym co modelarstwo to co poradzić . Co do nowego auta, raczej wielu po prostu na nowe nie stać . Inna sprawa, że ja osobiście mając pieniądze nic nowego bym nie wybrał, raczej tę samą kasę wydałbym na coś starszego . Kolejna rzecz że mało co z nowszych aut niż 10 lat mi się w ogóle choćby optycznie podobna (nie mówiąc o tabletach w środku), choć są wyjątki . No i satysfakcja po zrobieniu czegoś samego zawsze jest miła. Teraz planujemy troszkę zawalczyć z mikro ogniskami rdzy z tyłu, więc będę musiał poćwiczyć malowanie, ale jak się uda to będę bardzo szczęśliwy - do lakiernika się nie opłaca, bo wyjdzie pół wartości tego auta :P.
-
Myślałem o podobnym wątku już jakiś czas temu, takim do porozmawiania czy to o samochodach tak po prostu, czy naprawach czy samej jeździe i przygodach . Jednak nnie zakładałem, bo bardziej ze mnie teoretyk . I marzyciel - marzeń samochodowych mam sporo, w tym takie nieco szalone . Ale powoli marzenia modelarskie mi się spełniają tak i może z samochodami coś się uda . Co do sensu grzebania przy aucie, a czemu nie? Model też można kupić gotowy, podłączyć kontroler lotu i tylko zmieniać kierunek , ale dla większości sama budowa modelu, kontrolowanie go w 100% itp itd. sprawia przyjemność i o to chodzi. Tak samo z samochodem. Sam niestety za dużo nie zdziałam, bo mieszkanie w bloku troszkę utrudnia, ale coś tam z tatą czasem się porobi i jest to poprostu przyjemne . Inna sprawa, że być może w Niemczech jest nieco lepiej, ale u nas z mechanikami to nie jest taka oczywista sprawa, ostatnio się o tym przekonaliśmy z tatą, ale to może opowiem nieco później, bo mam kilka takich mini historii w mojej któtkiej karierze kierowcy - tylko nie wiem czy ktoś to będzie czytał . No i właśnie mam wielki sentyment i po prostu lubię naszego rodzinnego Forda i mimo że nie jest to klasyk, nie jest to nic specjalnego a do tego w najgorszym możliwym kolorze to i tak go uwielbiam. Pierwsze wakacje za granicą w Paryżu jako 10-latek były wlaśnie nim tuż po kupnie w 2009 roku, później jeszcze troszkę wakacji w moich ulubionych Włoszech no i jest to poniekąd mój pierwszy samochód mimo że dalej taty , nawet zachęca mnie żebym gdzieś nim gdzieś jechał itp. bo jak stoi to bardziej się niszczy niż jeżdżony. No i mam co do niego dość spore marzenie które bardzo bym chciał kiedyś zrealizować. Mianowicie wsadzić do niego jakieś niewielkie może pięcio litrowe V8 (koniecznie cross-plane) i zrobić z niego RWD . Być może mnie ktoś wyśmieje, puknie się w głowę, ale o spalinowym modelu też kilka lat temu marzyłem i nie miałem pojęcia czy w ogóle to bym ogarnął, a teraz, no cóż troszkę mi się już silników uzbierało więc warto marzyć i to spełniać . Na razie jednak po lekkim chipie zrobionym rok temu jest mimo wszystko fajnie . I co ciekawe, samochód rocznik 2005, silnik TDCI o którym nie ma najlepszej opinii, kupiony z przebiegiem 90kkm, teraz po wielu latach u nas ma ledwo ponad 200kkm i na hamowni seryjnie pokazał więcej niż powinien, głównie moment obrotowy mnie przynajmniej zaskoczył, bo fabryczne dane mówią o 115KM/280NM a tutaj było 123M i aż 335NM . Być może zmiana oleju co 10kkm, dobre paliwo i nie męczenie go na niskich obrotach się nieco przyczyniło do tego, że jest w fajnej kondycji, choć 200kkm to w sumie nic . No i praktycznie nie dymi, chyba że za długo postoi w korku, wtedy coś tam puści przy mocnym przygazowaniu. Te moje historyjki dopiszę jak będę miał większą wenę . No i mam jeszcze taki jeden filmik, ale troszkę boję się go pokazać . Tylko no właśnie chyba to nie jest najciekawsze auto więc sam nie wiem.
-
Jest jeszcze opcja, że ja robię coś nie tak, bo ekspertem na pewno nie jestem . Ale to też by wyjaśniało dlaczego wydruk w trybie wazy wychodzi fajnie, tam w końcu filament jest podawany ciągle w jednym tempie. Jutro spróbuję z większym tempem, bo przyznam, że drukuję wolno, szczególnie zewnętrzną warstę - 35mm/s, z racji takiej, że instynkt podpowiadał raczej, że wolniej -> ładniej . Podkręcę też nieco te przyśpieszenia i zrywy no i się zobaczy . Na razie drukowałem znowu część swojego projektu akcesorium do drukarki i zrobiłem dwie drobne rzeczy - jeszcze ciut zwiększyłem wartość ujemną dla dodatkowej dawki filamentu po retrakcji (Extra Restart Amount) oraz tu już napiszę po angielsku, bo trudno mi to jakoś po polsku napisać, Coasting na 0.10mm. No i wyszło nieźle, powierzchnia pod palcem gładka, w normalnym świetle też nie widać pasków, a oświetlone latarką również wygląda lepiej. Z tym, że i tak muszę to przetestować z kostką, bo raz że to zaokrąglony element, a dwa że tutaj dałem grybość warstwy 0.12mm, przy tych testach dawałem 0.20mm. A i temperatura na 185 stopni. Wybaczcie troszkę kiepskie zdjęcia telefonem, ale nie chcę mi się wyciągać aparatu . Tu z latarką: A tu tak normalnie, co pokazuje troszkę lepiej jak to wygląda na żywo - więc może zbyt dużo zaczynam wymagać i powinienem się już cieszyć z efektu . Bo raczej już nie ma aż tak złego efektu pasków który sam Przemek zauważył u mnie na wydruku naciągacza do osi X.
-
Oki, zastosowałem się i dzisiaj zmontowałem to z drugiego linku od Przemka. Przy okazji zauważyłem lekko poluzowaną śrubkę od termistora, więc z wyczuciem ją nieco dokręciłem (niestety to też nie wypłynęło na wydruki ). No i skoro już to rozkładałem to przeczyściłem co nieco, ale w zasadzie prawie że nie było co, choć mimo dobrego styku lekkie pomarańczowe zabarwienie od filamentu na zewnątrz teflonowej rurki było. Wmontowałem to zabezpieczenie, plus jedno z tych które zalinkowałem jeszcze wcześniej i przy ekstruderze i przy głowicy . Dodatkowo zrobiłem lekką fazę w środku rurki tak jak napisał Marcin. Zmieniłem znowu na sprzęgło elastyczne, przeczyściłem śrubę i dalej mam jakieś problemy. Troszkę kostek już powstało, a to nie wszystkie . Część przerywałem specjalnie widząc, że problem jest, żeby nie tracić czasu i filamentu. No i tutaj mam najlepszy rezultat przy temperaturze 180 stopni Celsjusza, zmieniłem w trakcie nie widząc poprawy po mechanicznych zmianach, później dałem jeszcze 210 stopni, też dla porównania co się stanie . Tutaj świecę pod kątem 90 stopni latarką, niby normalnie nie jest to jakoś bardzo widoczne, ale jednak. Zaznaczyłem na niebiesko róg w którym rozpoczynały się warstwy (chyba na zmienię z rogiem widocznym po prawej) i widać takie nadlewki, które moim zdaniem powodują właśnie paski, tak jakby wylatywało zbyt dużo filamentu po retrakcji, dam może ciut wartość filamentu na minus po retrakcji i zobaczę dalej. Znowu mi się zrobiła też pogrubiona pierwsza warstwa, bo wróciłem z wypełnieniem spodnich warst na większy procent, ale chyba muszę jednak to pomniejszyć znowu. PS: Tryb wazy jest okej, stąd posądzam, że to nie jest aż tak wina gubienia pozycji przez silniki czy coś ze śrubą osi Z. No i powodzenia Rafał z wydrukami
-
Czyli dodrukować sobie na przykład coś takiego? https://www.thingiverse.com/thing:2798864 lub https://www.thingiverse.com/thing:2994683/files Też już rozbirałem grzałkę, bo gdzieś na początku mi się ścieło, od tamtej pory jednak na razie dobrze, a według statystyk to jakieś ponad 2 dni druku . 21 godzin temu, japim napisał: Spróbuj SuperSlicer, PrusaSlicer. Chodzi o porównanie. Nie mówię że masz się od razu przesiadać. Jasne, dzisiaj potestowałem PrusaSlicer, niestety paski jak były tak mi się robią. Najlepszy wydruk miałem jak wyłączyłem grzanie stołu, ale dalej pod światło są dość mocno widoczne paski, co dla mnie dziwne puściłem nic nie zmieniając ten sam wydruk w trybie wazy i jest dużo dużo lepiej. Chyba, że już zbyt dużo wymagam, bo niby widać to głównie jak się poświeci latarką pod kątem 90 stopni . Wróciłem z latania więc jeszcze dzisiaj pewnie puszczę kolejny wydruk po poluzowaniu nieco wszystkich rolek, bo już nie wiem, może mi się silniki gdzieś gubią i są lekkie przesunięcia - generalnie próbuję szukać problemu wszędzie . A może Rafał Tobie wychodzą lepiej te wydruki?
-
IdeaMaker'a, przeglądałem inne ale jakoś mi tutaj najbardziej się spodobało, z tym że może faktycznie powinienem spróbować teraz jeszcze pociąć to wszystko innym. Sent from my LG-H815 using Tapatalk
-
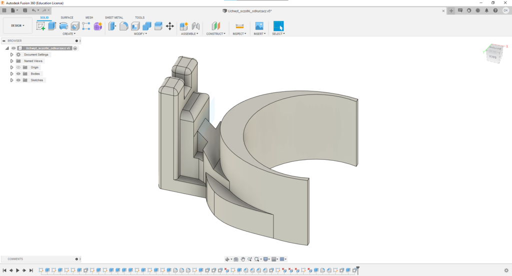
Podesłałem wyżej wydruk na lekkie wzmocnienie tego plastiku i u mnie się sprawdza gdyby coś [emoji4]. Wiem, że to nie do mnie [emoji14], ale ja się rozglądam za TMC2209. Wymiana to przełożenie kilku zworek na płycie i wyciągnięcie i włożenie nowych stepsticków (bez lutowania). Trzeba potem w firmware zmienić stepsticki i ewentualnie parę opcji odpalić jeśli chciałbyś korzystać z trybu UART na co ja się zanoszę. Można wtedy z poziomu ekranu drukarki zmieniać nawet prąd zamiast kręcić potencjometrem, aczkolwiek to chyba bajer bo ustawisz raz i tyle [emoji3]. Widziałem też że niektórzy lekko zmieniają wtedy chłodzenie w środku, ale to też mam w planach z jakimś większym wentylatorem w okolicach 70mm, a może 92mm [emoji4] - choć to na razie zamysł. I jedna rzecz która mnie dzisiaj nieco zasmuciła, wydrukowałem jakąś figurkę i wydruk był niezły, praktycznie bez pasów. Później narysowałem uchwyt do szczotki od odkurzacza który już dawno się wyłamał, puściłem druk na dużym wypełnieniu 80% i paski znowu są. Mam wrażenie, że to dzieje się właśnie przy większym wypełnieniu mimo, że już zjechałem z jego flowrate. Bo ten sam element drukowany jako prototyp z wypełnieniem kilku procent nie ma tak wielu pasków [emoji52]. Nie wiem już teraz jak to ogarnąć. Inna sprawa to te dziwne kropki które też wyglądają jakby było za dużo filamentu miejscami. Także chwalę się moim w sumie pierwszym użytecznym wydrukiem i projektem [emoji3]. Działa i da się za niego ten odkurzacz podnieść, więc wytrzyma szczotkę [emoji14]. Pozatym zdjęcia dla pokazania problemów:
-
Polecam przejrzeć na przykład to: http://zrobsobiedrona.blogspot.com/2014/11/krok-11-dobor-i-rozmieszczanie-anten.html W skrócie 90 stopni w stosunku do siebie (głównie chodzi o te plastikowe koncówki które są tutaj włąściwą anteną). Aczkolwiek w modelu samolotu można pokusić się o ustawienie drugiej antenki niekoniecznie w 100% poziomo. Może być wewnątrz modelu, o ile nie jest węglowy czy pokryty czymś metalicznym i w miarę daleko od elektroniki czyli ogólnie standardowo bo w końcu to zwyczajne anteny jak każde inne . Inna sprawa, że nawet przy dość niehlujnym ułożeniu na spokojnie w zasięgu wzroku się polata i zasięg będzie okej - oczywiście nie zalecam . Co do odwracania działania serw, ja w INPUTS daję wagę na minus i tyle .
-
Tak wiem , jak było widać ktoś nie uważał i wszystkie trzy Striże miały korbowody do wymiany , a drugi Sokół nie ma w ogóle. Ale to nie moja sprawka . Uważam i przed zastosowaniem rozrusznika ustawiam silnik "ręcznie" tak by był już w miarę blisko dobrych ustawień, do tego zaczynam od nieco niższej kompresji. Dodatek to "MANNOL 9955 SUPER DIESEL", aczkolwiek mam informacje, że jeśli już iść w takie coś to lepszy byłby "Amsoil ACB" który ma więcej tego co potrzeba w sobie (no i pewnie trzyba by go dać mniej). Oczywiśćie to półśrodki, ale mi tak prościej . Przy okazji, uzupełniłem pierwszy post tego tematu o powyższe motorki .
-
No dobrze, po zrobieniu nowego paliwka silniczek zagadał . Widocznie poprzednie paliwo nieco za długo stało. Niestety zbyt dużych obrotów mimo moim zdaniem dobrej kompresji nie wyciągnął, a starałem się go regulować dość długo. Inna sprawa to być może nie do końca dopasowane śmigła, ale nie miałem nic pomiędzy. Za to silnik jest bardzo, bardzo głośny i przyznam, że na następny raz przydałyby się stopery . Ale uwielbiam to terkotanie samozapłonów na odkręconej kompresji . Testowałem śmigła MA 8x4 którę kręciło się do około ~10 000 RPM i 9x6 z którym osiągnął ~7 800 - 8 000 RPM. Jakoś nie miałem nic pośredniego a coś w rodzaju 9x5 chyba było by nieco lepsze. Paliwo: 34% Nafta, 34% Eter, 15% Motul 710, 15% olej rycynowy i 2% dodatku do diesla Mannol. Niestety "stanowisko" mi się już troszkę rozpada i muszę poszukać czegoś nowego, a nie chcę też mocno ingerować w teren (bo znowu mnie ktoś posądzi o ścinanie drzew ).
-
Ciut dalej, bo wyjdzie około 18mm, dążyłem do tego by podczas ruchów pasek nie dojeżdzał do ograniczników na kole. Sterowniki na pewno prędzej czy później zmienię pewnie na TMC2209 - na razie jednak troszkę wolę wydać te około 70zł za 4 Stepsticki na jakiś model ESA . Na ten moment zmontowałem to sztywne "sprzęgło" - https://www.thingiverse.com/thing:602481 ale się zobaczy, zawsze mogę wrócić. Oki, dzięki, pośpieszyłem się i w takim razie nieco wprowadziłem w błąd w poprzednim poście - sorki. Widziałem po prostu pare "poradników" z wykorzystaniem wzoru i tyle. W takim razie nieco zmniejszę napięcię, jednkaże pozostawię ciut wyższe niż było oryginalnie, bo moim zdaniem silniki pracują płynniej i jakby mniej się męczą (oczywiście chodzi mi o dzwięk, który jest mniej buczący). Obecnie nie osiągają raczej więcej niż 60 stopni na ekstruderze, 55 stopni na XY i jeszcze mniej na osi Z, więc to też chyba nie tragedia. W związku z tym napięcie w granicach 1-1.1V myślę, że będzie okej. Na fotce faktycznie troszkę przesadziłem, podczas pracy było mniej naciągnięte szczególnie jak zobaczyłem, że się gnie. Jednak moim zdaniem było dość lekko, a plastik już się uginał stąd wzmocnienie, które raczej nie zaszkodzi. Obecnie mam naciągnięte na tyle, że mogę palcami dość lekko naginać paski, ale też tak żeby się dość dobrze trzymał - trudno to powiedzieć stąd też do końca nie wiem jak powinno być idealnie . Oki, chyba trafiłeś i wyjdzie moja zdolność . Popatrzyłem i faktycznie zgrubienia w poziomych paskach wydają się na dość podobnych wysokościach. Być może to przez moje nasmarowanie śruby trapezowej. Teraz ją wyczyściłem, dałem ciut smaru Shimano PTFE do łańcucha rowerowego i testuję. Za godzinę powinienem mieć kostkę . Filament też pewnie za jakiś czas sprawdzę, nie posłuchałem się Twojej rady, ale kupiłem Colorfila przed tamtym postem . No i właśnie waza w trybie wazy miała te paski pod skosem, ale być może i to się teraz nieco poprawi - zobaczę. Na pewno już nie zrobiły mi się zgrubienia na pierwszych warstawch co jest na plus. EDIT: Albo mi klawiatura szwankuje albo oduczyłem się pisać tyle literówek ?. No i zauważyłem, że zgrubienie na kostce jest w warstwach w których robi pełne wypełnienie pod podstawy liter, zapewne właśnie przez dosmarowywanie tego co wypluwa pod wypełnienie. Muszę chyba jeszcze zmniejszyć flowrate na wypełnienia, choć nie wiem czy to jest prawdiłowa droga czy to może jednak oznacza coś z mechaniką. EDIT2: "Sprzęgło" wygląda tak: A kostka w trybie wazy wygląda po tych wszystkich modyfikacjach o których było wyżej tak, są bardzo bardzo słabo widoczne paski poziome w niektórych miejscach, ale na żywo wygląda to bardzo dobrze i chyba to jest maksimum na moje możliwości . Jedynie to minimalne zgrubienie na pierwszych warstach jeszcze mnie troszkę denerwuje . I mam pewną teorię czemu w tej wazie (nie kostce a tej nieregularnej wazie ) mi się robią paski pod kątem na ściankach prostopadłych/równoległych do osi X i Y. Być może są one pod minimalnym kątem, a nie prostopadłe/równoległe i powoduje to, że któraś oś musi się minimalnie przesuwać poniżej możliwej rozdzielczości i stąd co chwila jest widoczny pasek właśnie od tego minimalnego przesunięcia w trakcie tworzenia ścianki. Są one w końcu regularne. Na powierzchniach pod większym skosem tego nie ma, bo nie ma tak małych ruchów i obie osie mogą sobie pracować powiedzmy równo. Aczkolwiek to teoria totalnie z mojej głowy więc mogę się mylić .
-
Błażej, być może do hurtowego lutowania ogniw taka transformatorowa lutownica nie jest najlepsza, ale uwierz mi, że spokojnie można polutować nią pakiet z LiIon (piszę o takiej 250W). Ogniwo ani trochę się nie nagrzewa, a przewodu się nie wyrwie, prędzej się wszystko powygina. A nie czyściłam tak jak napisałeś powierzchni (ale to na pewno dobra rada), używałem co najwyżej kwasu do lutowania chociaż sama kalafonia też dawała radę. Nie byłbym taki sceptyczny, bo może pojemność cieplna ogromna nie jest to moc pozwala spokojnie to wszystko połączyć bez nagrzewania ogniwa. Chyba że czegoś nie wiem i potrzebowałeś łączyć ogniwa z czymś grubym (w sensie przewodem, blachą) ale u mnie z drutem 2.5mm szło spokojnie. Zresztą kiedyś zrobiliśmy z tatą pakiet do wkrętarki na 18650 i lutowaliśmy to Lutolą o której wspominałem o mocy 65W i też dało radę, a ogniwa były zimne, choć tego akurat nie polecam . Choć żyją do dziś już kilka lat. Ale jak pisałem wcześniej absolutnie nie namawiam, Wasze metody też są na pewno dobre i lepsze, ale jednocześnie uważam, że da się w 100% bezpiecznie dla ogniw lutować je w sposób o którym pisałem . Spoko, do złącz prądowych jest to naprawdę fajne narzędzie . Do ogniw też według mnie się od czasu do czasu sprawdza . Sent from my LG-H815 using Tapatalk
-
Znów dopiszę posta po poście, ale myślę że warto . Chciałbym podpowiedzieć jedną rzecz tym którzy tak jak i ja mają pierwszy kontakt z drukarką w tym momencie i być może składali właśnię Tarantulę. Jak pisałem ciut wcześniej, pomyślałem, że trzeba by wyregulować stepsticki (nie pomyślałem o tym od razu, bo wszystkiego człowiek nie ogarnia jak dopiero zaczyna ), akurat wtedy był jeden dzień w roku w który tata gdzieś wziął miernik , ale zrobiłem to wczoraj. I jak wyszło z obliczeń było troszkę różnic, silniki w specyfikacji mają prąd 1.5A, rezystory na stepstickach były o wartości 0.1Ω (R100) stąd ze wzorów które są w internecie napięcie pomiędzy potencjometrem, a masą powinno wynosić 1.2V. A wynosiło w każdym przypadku około 0.8-0.9V. Po regulacji na super profesjonalnym stanowisku (tak mi było najłatwiej dostarczyć 5V ) silniki chodzą na ucho jakby lżej i płynniej oraz mniej buczą. Na minus, że są cieplejsze, ale dwugodzinny wydruk spowodował nagrzanie najcieplejszego silnika od ekstrudera do 60 stopni Celsjusza, czyli w normie. Po wydrukach ciężko powiedzieć czy jest lepiej, ale przynajmniej jedną z przyczyn mogę odrzucić i wiem, że teraz jest dobrze wszystko tam ustawione . Także zerknijcie jeśli o tym nie pomyśleliście, no i pokażcie jak wam się drukarka spisuje . Kolejna rzecz która być może tym razem w przeciwieństwie do projektu wyżej może się Wam przydać to usztywnienie silnika o którym również pisałem wyżej: Także narysowałem i działa co najlepiej pokaże obrazek poniżej. Do montażu potrzeba dwóch śrub M3x25, drukowałem z dużym wypełnieniem 50% w wersji Cubic (wydaje mi się najlepsze do tego elementu - swoją drogą nie mogę się napatrzeć na te wypełnienia podczas drukowania ) i z trzema ściankami (Shells). Może troszkę kształty przekombinowałem , ale spełnia to swoje zadanie w 100%. Do druku nie potrzeba żadnych wsporników. Bez tego pasek po naciągniećiu tarł mi się o profil aluminiowy (było nawet widać przy drukarce pyłek), a wszystko było mocno krzywo, teraz już jest prosto i pasek na pewno pożyje dłużej. Do tego plastik mocujący silnik również powinien mieć lepsze życie, a być może silnik również. Mogę to polecić jeśli nie macie w planach od razu zmieniać części na aluminiowe lub drukować zupełnie innych konstrukcji. Niestety to dalej nie usunęło pasków na wydruku, ale walczę dalej i teraz drukuję polecane sztywne "sprzęgło" do osi Z . Więcej zdjęć tego ustrojstwa: I tak jak wcześniej tak i teraz podrzuciłem projekt na Thingiverse (być może ktoś skorzysta): https://www.thingiverse.com/thing:4950047 Aha i zacząłem ustawiać wysokość warstwy tak by silnik wykonywał pełne kroki. To znaczy (pewnie wprawieni wiedzą, ale napiszę) nie co 0.05mm jak to wcześniej sobie robiłem, bo wygodnie było 0.10-0.15-0.20 itd. a wyszło mi, że powinienem iść co cztery setne czyli np. 0.08-0.12-0.16-0.20 itd. Niestety i to nie poprawiło pasków . Dodatkowo dodam, że nieco udało mi się poprawić pogrubienie na pierwszych warstwach zmniejszając flowrate i szerokość ścieżki (w dolnych warstwach). EDIT: Chociaż drukują się nakrętki i w sumie pasków nie widzę, może to wszystko się na siebie nakłada i jest w końcu jakaś zmiana?
-
Dlatego napisałem że nie mówię czy jest to lepsze lub gorsze, myślę że wygodniejsze czy to przy ogniwach czy to przy złączach prądowych różnej maści czy nawet przewodach o dużych średniach. W moim przypadku jednak się sprawdza i uważam, że nie niszczy to ogniwa, ta lutownica rozgrzewa grot z drutu 2.5mm² do białości w kilka sekund (to też jej wada bo bez wprawy łatwo można niszczyć groty, ale po wprawieniu jest okej, a do tego robię je z drutu z przewodu 2.5mm² ). Nagrzewając ciut więcej cyny na grocie, szybko przykładając do ogniwa i grzejąc idzie to bardzo bardzo szybko, nie powiem że sekunda, bo nie liczyłem . Ale ogniwo można złapać tuż przy lutowanej stronie i nie jest ciepłe. Nie namawiam, po prostu rzuciłem propozycję do rozpatrzenia czy to do sporadycznego lutowania ogniw czy złącz prądowych. Moje ogniwa przeżyły, choć robiłem to wtedy pierwszy raz . Ja kupiłem ją na allegro, za niecałą stówę wystarczy wpisać "TEX 250W" .
-
Tak tylko dorzucę coś od siebie w kwestii lutowania ogniw. Jak potrzebowałem zlutować pakiet z 18650 to postanowiłem zamiast kupować kolbę kupić lutownicę transformatorową. Mam już jedną w domu, starsza pewnie ode mnie Lutola ale o mocy 40/60W, jest super do różnych przewodów itp. ale na przykład złącza XT60 czy banany 4mm z przewodem 4mm² już idą ciężko. Ta jest o mocy 250W (firmy TEX) i lutowanie XT60, bananów czy czego tam jeszcze to przyjemność , lutowałem nią właśnie również 18650 do przewodu 4mm², a łączyłem je razem drutem miedzianym 2.5mm² i również wystarczyło przyłożyć na chwilę i było przylutowane nie do wyrwania, a ogniwa zimne . Plus taki że działa natychmiast i jest wygodnie . Generalnie dziwię się jak mogłem wcześniej lutować złączą prądowe tą słabszą (choć ona dalej się przydaje do mniejszych rzeczy) . Ale tak tylko daję jedną z propozycji, nie mówię czy jest to lepsze czy gorsze niż kolba, bo nie mam dużego porównania.
