Skocz do zawartości

Replika Polskiego silniczka SiM 2b - ambitny projekt


Rekomendowane odpowiedzi

Opublikowano

zdecydowanie mogę polecić także zieloną pastę (Chromową). Prawie równie wydajna jak pasta diamentowa. 

attachicon.gifIMG_7199.JPG

attachicon.gifIMG_7201.JPG

a do samego już polerowania czy odświeżania na równi dobra jak pasta diamentowa. W szczególności w przypadku mechanicznego polerowania z wykorzystaniem filcowych tarcz polerskich. 

jest dokładnie tak jak mówisz :)  :)

 

jest jeszcze  ciekawy specyfik AluBelgom - alu i chrom,,,

w tym pierwszym oprócz bardzo delikatnego materiału sciernego ,dzieku któremu możemy uzyskać lustrzany efekt  na stopoach alu, jest jakis specyfik który zapobiega utlenianiu się powierzchni  wypolerowanej - widocznie jakis patent firmy

Opublikowano

mając ciekawy specyfik BELGOM  ALU czy pastę polerską na bazie tlenków chromu czy pyłu diamentowego warto pamiętać o filcu. Kiedyś miałem pod dostatkiem ścinki filcu polerskiego na bazie włókien wełnianych. Teraz jak się skończył wróciłem ponownie do wacików, płatków bawełnianych dostępnych bez problemu na Allegro

post-16795-0-18012400-1572462161_thumb.jpg

 

Wlewając żywicę do kokili jeszcze nie skończonej w dniu wczorajszym odkryłem że mam kolejny karter oryginalnego SiM 2b do naprawy...

post-16795-0-47418900-1572462188_thumb.jpg

ścięta konsolka plus powiększony jeden z otworów. 

zastosowanie OUS-1 w pracy: widać świeżo zakupiony oryginalny imak na OLX.pl

post-16795-0-92679200-1572462371_thumb.jpg

sposób na szybkie wycentrowanie i zrobienie pilotażowego otworu osiowo do części toczonej w celu przewleczenia drutu, ustawienia  w osi detalu drutu i wycięcia kwadratowego kształtu w osi detalu.

Opublikowano

dzięki uprzejmości Kolegi Kamila Jarek dostałem z wizyty u Pana Jana Sewerniaka parę zdjęć zachęcających do umówienia się i wizyty we Wrocławiu w jak najbliższym czasie.

post-16795-0-04372300-1572550433_thumb.jpg

post-16795-0-61253900-1572550441_thumb.jpg

informacja na drugiej stronie książki.

post-16795-0-66703500-1572550457_thumb.jpg

post-16795-0-77685000-1572550468_thumb.jpg

post-16795-0-73390900-1572550480_thumb.jpg

post-16795-0-47571400-1572550488_thumb.jpg

imponujący kołpak.

post-16795-0-86772800-1572550493_thumb.jpg

 

post-16795-0-01171900-1572550502_thumb.jpg

post-16795-0-36449400-1572550632_thumb.jpg

post-16795-0-99764000-1572550656_thumb.jpg

śmigło średnicy 280 mm.

post-16795-0-36403600-1572550666_thumb.jpg

22 listopad 1950 roku...

 

post-16795-0-38652200-1572550679_thumb.jpg

post-16795-0-19955100-1572550685_thumb.jpg

jeszcze raz dziękuję za umożliwienie pokazanie kolejnego fajnego kawałka historii. A myślę że będzie więcej po wizycie we Wrocławiu.

  • Lubię to 1
Opublikowano

Jan Sewerniak jest Ojcem sukcesu wszystkich wrocławskich modelarzy FSR. NESTOR i LEGENDA MODELARSTWA POLSKIEGO, a także Encyklopedia modelarstwa w każdej postaci.

 

Mój instruktor, dzięki któremu teraz jesteśmy tu, gdzie jesteśmy.

Pośrednio jest sprawcą wszystkich zdobytych tytułów Mistrza Świata i Europy. Moich, mojego syna i pozostałych wrocławskich modelarzy.

To wszystko w zasadzie dzięki Janowi. I czas najwyższy, żeby został doceniony ponieważ jako Senior modelarstwa tak naprawdę nigdy nie został uszanowany tak, jak na to zasługuje.

I możesz być Mariusz pewny, że jak wejdziesz do tej, tam kanciapki to nie będziesz chciał wyjść. To Ci gwarantuję :).

Przy okazji jak już będziesz we Wrocławiu, zapraszam do mnie do mojej "bandziorni". Będzie okazja się poznać w realu :)

A.C.

post-197-0-00182500-1572555477.jpg

  • Lubię to 3
Opublikowano

nie wiem czy to wypada jednak wiem że Pan Mariusz będzie z  tego zadowolony

odkryłem rąbka tajemnicy co dzieje sie u mnie na warsztacie w temacie starych silników więc jeśli są chętni to zapraszam do lektury bo dzieje się dużo a nie wszystko jeszcze zostało opisane 

Kamil

Opublikowano

i zrobiła się zima a jak zima to nie dosyć że zimno jest to i "setki" z rana uciekają. ale wystarczy włączyć wtryskarkę i za parę godzin będzie wszystko w normie.

post-16795-0-79931800-1572681580_thumb.jpg

post-16795-0-68102400-1572681572_thumb.jpg

 od dawien dawna jak mam coś precyzyjnego do skończenia następnego dnia ustawiam czujniki w osi X i Y na dłuższe przerwy czy świąteczne czy weekendowe. co by wiedzieć gdzie jestem :)  A w osi Z nie problem na nowo złapać "zero".

  • Lubię to 1
Opublikowano

duża ilość wody w obiegu chłodzenia wody skutkuje stabilizacją wymiarową całości frezarki. Ja dołożę jeszcze wodne chłodzenie na silniki krokowe to myślę że będzie jeszcze lepiej. 

post-16795-0-72963400-1572726957_thumb.jpg

 

post-16795-0-86960400-1572726964_thumb.jpg

po skończonej pracy przed wyjściem wracam do X0,Y0 i dostawiam czujniki.

 

post-16795-0-26447600-1572726971_thumb.jpg

dzięki płynowi chłodzącemu pozwalam sobie na coraz śmielsze parametry.

post-16795-0-04696100-1572726977_thumb.jpg

  • Lubię to 1
Opublikowano

Zawody z Lugo z 2016 roku. Cały czas do kupienia silniki

post-16795-0-08503300-1572816920_thumb.jpg

konstruktor i wykonawca silnika pokazanego poniżej

post-16795-0-31304800-1572816872_thumb.jpg

post-16795-0-77725700-1572816941_thumb.jpg

post-16795-0-00061100-1572816987_thumb.jpg

 

 

 

post-16795-0-23570900-1572816892_thumb.jpg

prosty ściągacz do zdejmowania tarczy oporowej śmigła

 

post-16795-0-39849400-1572816906_thumb.jpg

post-16795-0-83238400-1572816913_thumb.jpg

post-16795-0-64726000-1572816927_thumb.jpg

post-16795-0-18471300-1572816936_thumb.jpg

post-16795-0-68841100-1572816951_thumb.jpg

 klucz do śruby kompresyjnej z tarczą podziałową do bardziej precyzyjnej regulacji kompresji przy odkręcaniu kompresji a także po to aby łatwiej z asfaltu podnieść ten że klucz...

post-16795-0-97653000-1572816956_thumb.jpg

przyrząd do wyginania rurek mosiężnych. 

post-16795-0-19947000-1572816965_thumb.jpg

post-16795-0-50598300-1572816879_thumb.jpg

wirujący rozrząd z podebraniami wyważającymi

post-16795-0-35408300-1572816970_thumb.jpg

montaż F2B

 

post-16795-0-17231000-1572816993_thumb.jpg

zamiast gumek przykręcany centralną śrubą M3 z ogromnym aluminiowym toczonym elementem. Nakrętka aluminiowa wklejona w skrzydło na stałe.

 

post-16795-0-35150500-1572816998_thumb.jpg

post-16795-0-28002500-1572817004_thumb.jpg

post-16795-0-26238100-1572817014_thumb.jpg

 

post-16795-0-03425600-1572817009_thumb.jpg

wypuszczenie modelu F2B 

post-16795-0-85692800-1572816886_thumb.jpg

  • Lubię to 1
Opublikowano

tak już Ktoś wcześniej zauważył:

 Nie pogonię... Ale ważne że idzie do przodu

post-16795-0-16269300-1572884530_thumb.jpg

 

post-16795-0-88702700-1572884551_thumb.jpg

te zdjęcia dla nie wtajemniczonego to się powtarzają. Ale to już kanały dolotowe po stronie płyty z ewentualnymi wypychaczami skończone. Bo nawet jak w kanale środkowym według pomiarów brakuje 0,27 mm tylko na głębokości to i tak jest to ogromna objętość kanału dolotowego gwarantujące ciśnienie grawitacyjne doprowadzające i zasilanie wypraski w materiał podczas stygnięcia.

post-16795-0-57245800-1572886079_thumb.jpg

teoretyczne wymiary a osiągnięte czyli zmierzone na frezowanym detalu. Nieosiągnięte w osi Z z racji za ciężkiej pracy freza. A drugi raz jutro już nie ma sensu przybierać. Raczej gaźnik powstanie w tym czasie.

post-16795-0-88309800-1572886090_thumb.jpg

 0,3 mm to dorysowany naddatek i zero w zecie też jest tak ustawione. W MasterCamie gwarantowało mi to ostrą krawędź. A w Fusion360 widzę że jest to już zbędne.

post-16795-0-47517100-1572886110_thumb.jpg

 a to praca na jutro.

 

  • Lubię to 1
Opublikowano

post-16795-0-29578400-1572904260_thumb.jpg

post-16795-0-09011700-1572904266_thumb.jpg

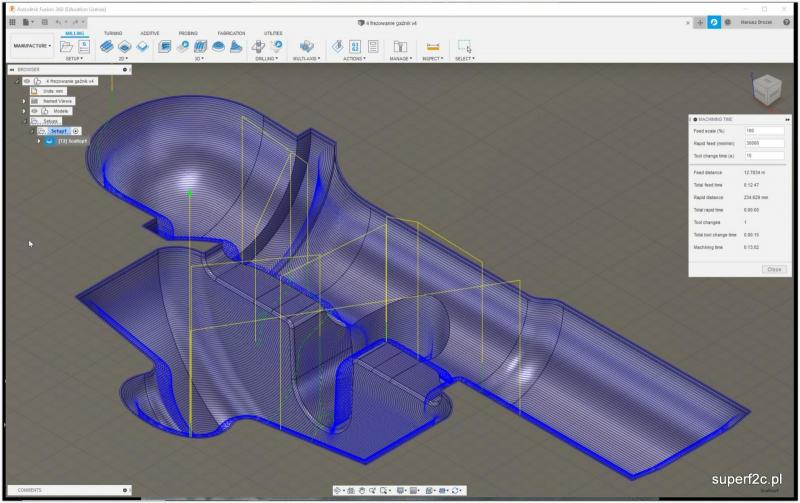
post-16795-0-16145600-1572904289_thumb.jpg

trochę musiałem powiększyć co by było widać ścieżkę coraz bardziej wykańczającą powierzchnię przyszłej kokili do odlania gaźnika silnika silnika SiM 2b z aluminium.

widać że to tylko 38 minut na oblecenie całej powierzchni z krokiem 0,06 mm frezem 2,5 milimetra. W praktyce pewnie zwolnię.

Opublikowano

post-16795-0-99426300-1572943853_thumb.jpg

Typowy mały frez zakupiony w rozsądnej cenie wymaga korekty w celu osiągnięcia dna głębokiego gniazda w kokili do odlania gaźnika silnika SiM 2b.

 Tego nie widać ale frez palcowy o średnicy mocowania 4 mm kręci się po prostu w uchwycie wiertarki. I w sposób osiowy wydłużyłem możliwość pracy freza w otworze o co najmniej 12 mm głębokości z pierwotnej głębokości 8 mm. I się frezuje  :)

  • Lubię to 1
Opublikowano

post-16795-0-32260500-1572984280_thumb.jpg

teoretyczny wymiar 10,12 to w praktyce zrobił się prawie dokładnie taki jaki trzeba frezem palcowym 3mm.

post-16795-0-89266100-1572984289_thumb.jpg

post-16795-0-85161300-1572984432_thumb.jpg

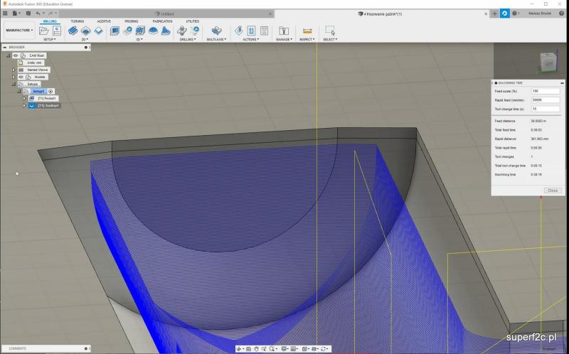
 a jutro frezem kulowym K2 będzie szło kilkanaście minut gdybym puścił tą obróbkę z krokiem 0,14 mm tak jak na rysunku. Wpisałem 0,14 tylko dlatego żeby było widać ścieżkę narzędzia. W praktyce będzie zdecydowanie gęściej czyli pewnie co 0,02 mm. A następnie frez kulowy K1.

Obrabiam obszarami i wszystko to rysuję w Rhino3D dlatego widać tyko sam gaźnik z niewielkimi zakończeniami typu  elipsoida w miejscach przenikania do obszarów. Robię tak dlatego że nie potrafię często w złożonym detalu wyznaczać granic obszaru obróbki. A jak narysuję w Rhino3D to obszar obróbki jest jednoznaczny i nie wymaga siedzenia po nocach. A po nocach będzie szła obróbka jak zrobię porządnie czyli niezawodnie chłodzenie do wrzeciona i do chłodziwa. Orginalne pompki są po prostu zawodne. Chłodziwo jak przestaje lecieć to widać a na wrzecionie mam termometr i też widać bo jest w centralnym miejscu.

Opublikowano

post-16795-0-17764400-1573055029_thumb.jpg

W trakcie pracy

post-16795-0-16459000-1573055035_thumb.jpg

a tu już po obróbce. Ponieważ zostawiłem około 0,05 mm naddatku w osi Z dla freza kula 2 mm to i nie zabieliło obróbki zgrubnej wykonanej wcześniej frezem fi 3 mm.

 Zostaje jutro zmierzyć i prawidłowo przybrać co by frezem kulą 1,5 mm zabieliło. Niby proste. Ale wymaga cierpliwości.

post-16795-0-89065400-1573055220_thumb.jpg

System centralnego smarowania to podstawa. Zresztą jak i chłodziwo podawane w sposób ciągły na sam frez. 

Na tej fotografii widać że jeszcze w pierwszej rurce po prawej zaczyna dopiero pojawiać się olej. A w innych już jest. Całe szczęście jest dla każdej rurki regulacja.

post-16795-0-59534800-1573055230_thumb.jpg

 ściekający olej widać na Hiwin'a prowadnicy. Ponieważ powietrzem czyściłem gniazdo to i widać tego skutki :(

Opublikowano

post-16795-0-16361300-1573141511_thumb.jpg

jestem zadowolony z osiągniętego frezowania frezem kulowym 2 mm. Aczkolwiek jak dobrze się przyjrzeć frez kulowy nie zabielił do końca po obróbce zgrubnej frezem palcowym 3 mm. Widać to dokładnie na dnie wybrania gdzie w późniejszym etapie powstanie gwint do przykręcenia zbiornika aluminiowego. Ale że sam promień zakończenia dekla zbiornika jest poprawnie zabielony to mogę przejść do następnej obróbki.

 A to będzie część kokili gdzie będzie odlewał się karter.  

post-16795-0-33238100-1573141598_thumb.jpg

 Znowu przykładowy poglądowy zrzut ekranu z krokiem 0,3 mm gdzie przy posuwie 222 mm/min operacja trwa niecałą godzinę. Zagęszczając ścieżkę do możliwości czyli wytrzymałości freza obróbka wykańczająca to 10 godzin a wcześniej czyli dzisiaj na noc albo jutro z rana obróbka zgrubna frezem 3 mm.

post-16795-0-55290400-1573147535_thumb.jpg

Opublikowano

Pytanie laika :) i nie jest to żart... a jak sobie  dawano radę z kokilami 80 lat temu B)  B)  B) ....maszyn CNC nie było .... :rolleyes:  :rolleyes: , a odlewy były bardzo precyyzyjne 

Opublikowano

Metoda traconego wosku...

A i elektrodrążenie też pomaga

Pawełku....

metoda traconego wosku  jest znana od starozytności i  to wiem... ale czy 70-80  temu były elektrodrążarki ??? Pytanie dotyczyło  kokili do SiM-a

  • Ostatnio przeglądający   0 użytkowników

    • Brak zarejestrowanych użytkowników przeglądających tę stronę.
×
×
  • Dodaj nową pozycję...

Powiadomienie o plikach cookie

Umieściliśmy na Twoim urządzeniu pliki cookie, aby pomóc Ci usprawnić przeglądanie strony. Możesz dostosować ustawienia plików cookie, w przeciwnym wypadku zakładamy, że wyrażasz na to zgodę.