arek1989
Modelarz-
Postów
370 -
Rejestracja
-
Ostatnia wizyta
Treść opublikowana przez arek1989
-
Ultimate NAC mój pierwszy model
arek1989 odpowiedział(a) na Michal.N temat w Parkflyer, slowflyer,shockflyer
Jeśli silnik pod obciążeniem bierze 30A, a regulator jest w stanie dostarczyć maksymalnie 20A, to w teorii nie wykorzystasz całej mocy silnika, a w praktyce spalisz regulator Odbiornik w samolocie to po prostu... odbiornik. Do zdalnego sterowania konieczny jest też nadajnik. Zniechęcanie do Ultimata jako pierwszego modelu pozostawię innym -
alkoholem izopropylowym
-
Dodanie sklejkowego żebra w niedokończonym skrzydle poszło w miarę bezproblemowo. W przypadku drugiego, potrzebuję waszej porady. Konieczne będzie przedłużenie pokrycia na części spływowej i widzę na to dwie możliwości (nie chcę zdzierać całości): 1. dodanie od spodu zakładki i doklejenie brakującego fragmentu na styk: 2. Wycięcie istniejącego poszycia zgodnie z linią wyznaczoną taśmą i doklejenie nowej części na styk: Pierwszy sposób jest szybszy i nie powoduje niebezpieczeństwa uszkodzenia balsowego żebra przy usuwaniu istniejącego poszycia, ale czy zapewni odpowiednią wytrzymałość?
-
masz pomysł jak to wzmocnić na takim etapie?
-
Podwozie będzie mocowane na śruby stalowe czy nylonowe?
-
Elementy skrzydła układam na desce montażowej, której ostatnia warstwa to płyta kartonowo-gipsowa. Łatwo wbija się w nią pinezki. Żeberka rozmieszczam przy użyciu fragmentów kątownika aluminiowego. Dodatkowo stosuję fragmenty taśmy klejącej, w miejscach gdzie nie chcę żeby keson przykleił się do listewki. Paski na żeberkach będą zaczynać się w połowie dźwigara i wygodniej te miejsca wyciąć niż szlifować. Skrzydło zdejmuję z deski po doklejeniu poszycia. Jest już wtedy wystarczająco sztywne. Następnie odwracam je do góry nogami i doklejam pozostałe elementy. w takiej postaci waży 211 gramów Dziś nie zdążyłem dokończyć drugiego skrzydła, ale jest już zdjęte z deski. Dopiero po czasie zorientowałem się, że zapomniałem dokleić poszycia pomiędzy żebrami 1-3, powinienem to zrobić przed demontażem. Raczej nie będzie problemu jak uzupełnię to później. kieszeń na bagnet wykonałem techniką na papier do pieczenia. Wyszło za pierwszym razem. Rurka szklana jest wpuszczona między dźwigary. Miejsca łączenia poprawiłem poxipolem. Na koniec przymiarka całego skrzydła: Muszę jeszcze zeszlifować natarcie i nadmiar kesonu, ale to zostawiam na później, jak będę miał już gotowe obie połówki. Zastanawiam się też nad grubością balsy na stateczniki. Mam deskę 8mm średnio twardą i 6mm twardą. Która lepiej nada się na taką konstrukcję?
-
Czy ktoś z was posiada taką piłę? Mam mniejszą wersję, KS 230 i szukam czegoś do cięcia grubszych desek balsowych na listewki. A może jesteście w stanie polecić precyzyjną piłę innego producenta?
-
Trochę później niż planowałem, ale w końcu ruszam z budową nowego modelu. Na tapecie brytyjski klasyk, Wot 4. Przez lata powstawały kolejne wersje, ale w sieci udało mi się znaleźć tylko jedne plany, prawdopodobnie czwartej modyfikacji. Zdecydowałem się powiększyć rysunki o 15% i zastosować napęd elektryczny. Dodatkowo skrzydła będą w wersji dzielonej, łączone na rurze karbonowej 20mm. Rozpiętość po powiększeniu wyniesie około 1600mm, a rura ma 500mm. Mam nadzieję, że wystarczy Co do założeń: -ma pozwalać na podstawową akrobację, -waga końcowa nie większa niż 3000g -dzielone skrzydła. Budowę zaczynam od przygotowania żeberek. Zamawiam sobie wcześniej wycinane laserowo szablony z blachy nierdzewnej i szlifuję wstępnie wycięte fragmenty balsy. Żeberka ażuruję, głównie ze względów wizualnych. Oszczędność masy jest żadna, ale pozbywam się otworów przez które przepuszczone były śruby. No i po prostu takie elementy bardziej mi się podobają. Początkowo zakładałem dość spore wycięcia, ale element okazał się zbyt wiotki i docelowo zostawiłem więcej materiału. Pierwsze żebro przy kadłubie jest ze sklejki 3mm. Do kadłuba przykręcę je na 3 nylonowe śruby M6. Przygotowałem też listwy na krawędzie spływu. Wpusty pod zawiasy wykonuję przy pomocy mini wiertarki i noża do zawiasów. Wiercąc otwory mam pewność, że szczelina będzie prostopadła do czoła listwy. Stosując sam nóż miałem problem z twardszą balsą. Nie zawsze przechodził przez środek, a i pęknięcia listwy się zdarzały. Po nawierceniu usuwam resztki balsy nożem z ostrzem w kształcie litery V i szlifuję wnętrze pilnikiem do paznokci.
-
Siemens, Danfoss, ABB, SEW - to jest ta sama półka jeśli chodzi o urządzenia automatyki przemysłowej. Wiadomo, że są różne serie, ale do takiego zastosowania nawet podstawowe będą więcej niż wystarczające. Używany markowy > nowy noname. Na olx jest takie ogłoszenie, można zapytać co mają na stanie: https://www.olx.pl/oferta/falowniki-od-0-18-do-350kw-230-380v-gwarancja-fvat-danfoss-siemens-lg-CID99-IDokuoK.html#e6348ec13a;promoted
-
Na tym schemacie jest: -przełącznik kluczykowy np. https://www.ceneo.pl/37524519 -krańcówki: wedle uznania -przekaźniki 230V AC np. https://www.ceneo.pl/39362919 (plus gniazda) -potencjometr: https://www.ceneo.pl/7591822 -E-Stop (opcjonalny, ale w przypadku tokarki miałby większe uzasadnienie niż przy wiertarce): https://www.ceneo.pl/37524597 -styki, uchwyty mocujące do przycisków itp.
-
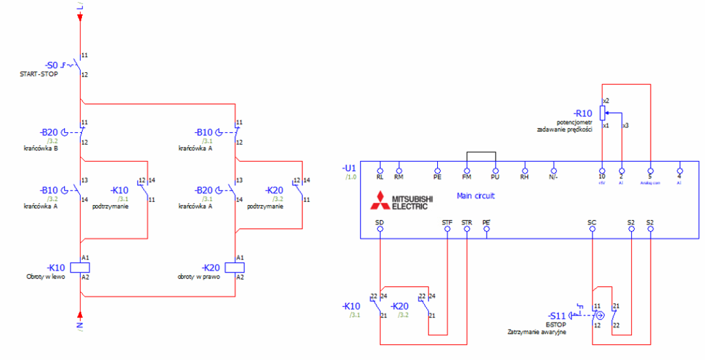
Gdybym robił dla siebie, to taką funkcjonalność zrealizowałbym jak na schemacie poniżej (można usunąć przekaźniki K10 i K20, ale moim zdaniem dają większą elastyczność przy ewentualnych przeróbkach). To czego nie jestem pewien, to jakby się falownik zachował w momencie przełączenia K10 i K20. Teoretycznie powinien się zatrzymać i zacząć kręcić w drugą stronę, ale może to tak nie zadziałać od strzała i trzeba poustawiać odpowiednie parametry.
-
Przydałby się też opis jak ta tokarka ma działać. Rozumiem, że dojazd do krańcówki zmienia obroty (np. z "lewych" na "prawe"), ale jak później realizowana ma być odwrotna zmiana (z "prawych" na "lewe")? Od razu przyszło mi do głowy, że przydałby się też tryb ręczny, gdzie przełącznikiem wybierasz kierunek obrotów i maszyna działa niezależnie od krańcówek.
-
Tak jak pisali poprzednicy: tabliczka znamionowa silnika pozwoli określić napięcie zasilania i nominalny prąd pracy. Moc falownika może się zgadzać z mocą napędu, ale może się okazać, że ma na tyle małą sprawność, że będzie pobierał więcej prądu niż maksymalny prąd falownika. Przy niewielkich obrotach zatrzymanie powinno być natychmiastowe, ale przy wyższych prędkościach bezwładność pewnie da o sobie znać.
-
Po pierwsze: jaki budżet? Po drugie: z jakich obrotów chcesz hamować? Po trzecie: programowaniem się nie przejmuj, to jest prostsze niż się wydaje. Mając panel można darować sobie oprogramowanie. Taki BOP-2 wystarczyłby do ustawienia parametrów, a później do zmiany obrotów i regulacji prędkości. U tego sprzedawcy jest też Mitasubiszi, który wydaje się, że ma wszystko co potrzebne: https://allegro.pl/oferta/falownik-wektorowy-mitsubishi-d740-0-4kw-400v-9537952318 ale gdybyś chciał mieć sterowanie oddalone od falownika, np. w jakiejś skrzynce, to też da się zrobić. Mogę ci pod to schemat elektryczny narysować.
-
Brzmi jak idealne zadanie dla falownika. W jaki sposób chcesz zadawać obroty i kierunek obrotów? Jakiś PLC, przekaźnik programowalny czy przyciski i potencjometr? Nie powinno też być problemu z szybkim zatrzymaniem po dojechaniu do zadanej pozycji, zależy jednak jaki falownik użyjesz. Taki Siemens powinien być więcej niż wystarczający: https://allegro.pl/oferta/falownik-siemens-sinamics-g120c-0-75kw-400v-9537450505 Tańsze rozwiązania też powinny wystarczyć: https://allegrolokalnie.pl/oferta/falownik-telemecanique-0-75kw-3-6a Gdybyś chciał coś nowego, to można w takim kierunku pójść: https://www.astor.com.pl/sklep/falowniki-przemienniki-czestotliwosci/drv-21/as21drv20c7.html Masz zdjęcie tabliczki znamionowej silnika?
-
Jeśli chodzi o budżet, to też coś dorzucę od siebie.
-
Podepnę się z pytaniem o sklepy internetowe wysyłające deski balsowe z określonego zakresu wagowego. Chciałbym przykładowo kupić 2 deski o grubości 3mm i o wadze w przedziale 29-36g. Najlepiej byłoby samemu sobie coś wybrać, ale obecnie w Krakowie otwarty jest tylko sklep Modelarnia, ale ceny mają tam z kosmosu...
-
będzie można gdzieś kupić papierowe wydanie?
-
sprawdź ten plik stery.xls
-
Nie udało mi się znaleźć lepszego miejsca na oblot niż Czyżyny, dlatego pozostało mi spakować model i wybrać się rano na pas przy muzeum lotnictwa. To mój drugi Speed (poprzedniego szybko rozbiłem). Lata całkiem przyjemnie. Pierwsze loty więc ograniczyłem się tylko do prostych okręgów i testowania lądowań (praktycznie wszystkie przestrzeliłem, model długo szybuje przy ziemi). Niestety latanie w tamtym miejscu jest dla mnie trochę niekomfortowe, głównie ze względu na spacerujących ludzi i znajdującą się w niewielkiej odległości ruchliwą ulicę. Od przyszłego sezonu będę chciał dołączyć do czarnochowickiego klubu modelarskiego i latać już w przygotowanym do tego miejscu.
-
byłem dzisiaj rowerem sprawdzić śmietnik. Startujecie tam z ziemi? widziałem kilka miejsc z niską trawą, ale wydawały się trochę zbyt nierówne do startu/lądowania małym modelem.
-
Podobna cena do Isdt Q6 Pro, a na papierze wygląda lepiej, zwłaszcza jeśli chodzi o prąd rozładowywania.
-
problem z polaczeniem odbiornika do regulatora.
arek1989 odpowiedział(a) na rashalin temat w Silniki elektryczne
czy coś się wyjaśniło? ciekaw jestem co było przyczyną problemów -
3 stopnie były w oryginalnych planach Schiera. Przy takim kącie model latał powoli i nie brakowało mu siły nośnej.
-
problem z polaczeniem odbiornika do regulatora.
arek1989 odpowiedział(a) na rashalin temat w Silniki elektryczne
odbiornik możesz sprawdzić przy użyciu zwykłych baterii AA. Trzy paluszki połączone szeregową dadzą 4,5V i to jest napięcie w zakresie tego odbiornika (4 szeregowo też powinny być ok). Plusa podłączasz tam gdzie czerwona żyła, a minusa tam gdzie czarna. Zobacz czy w takim układzie dioda się zaświeci.
